快应用宣布支持第三方DSL

2,320 阅读16分钟

1. 背景介绍

大家好,这里是快应用联盟的前端研发团队;
自去年3月,快应用联盟成立之后,已经有很多开发者使用快应用的标准DSL(以ux文件后缀的项目形式)上线了对应产品。
以“旅游出行”的品类为例,就有:携程、去哪儿、高铁管家等;

关于更多的快应用产品与体验,读者可以在Android手机的应用商店 -> 分类 -> 快应用 栏目中查看;
今天呢,研发团队带来一个好消息,就是:快应用开放平台接口,可以支持第三方的DSL啦!
接下来分享主题:以流行的vue框架为例,让快应用支持第三方DSL的开发能力;
那么为什么做这个事呢?主要还是为了满足前端同学的开发习惯,提升开发者的体验与效率。所以借助这种契机与接口开放的能力,快应用可以支持其他更多的DSL。

1.1过往回溯

自从微信小程序从16年10月内测以来,前端开发在端适配上迎来了巨大的变化;开发者写的代码,不仅要满足WEB平台、原生渲染平台(RN开发),而且还要增加对小程序的支持;
18年3月成立了国内手机厂商成立了快应用联盟,随后又涌现了百度/阿里/头条等多个小程序生态,给开发者提出了更高要求,从"面向模块的开发"到"面向多端适配";
可喜的是:在这种背景下,前端圈子里逐渐衍生出新的框架,就是希望能够提供统一的DSL,让开发者编写一套代码,完成多端自适应的运行效果;
面对市场上众多的框架,新手开发者如何粗略了解与选择呢?

1.2当前现状

从历史发展与职责目标的角度看,当前市场上的DSL框架可以分为以下4类:
1) WEB型:
比如:React、Vue、Angular等轻量级的数据驱动框架;
简述:主要用于浏览器的页面开发,因为语法简单、容易上手、调试方便而备受开发者的喜欢;
发展:因为拥有广泛的用户基础,逐渐发展多个子方向,如:UI组件库方向(如:Ant Design、ElementUI),简化版方向(移动端性能好,扩展更多能力);
职责:提供开发者钟爱的语法,解决前端项目中组件化、分层架构、工程组织、数据流等问题,让开发者以最优雅的方式管理项目;


2) 平台型
比如:Weex初期的we文件语法,微信小程序的wxml语法,快应用提供的ux文件、百度智能小程序的swan文件、Flutter的dart;
简述:主流的大互联网公司都会推出自有的渲染平台,从而为满足初期自身平台的渲染而提供一套自己实现的前端框架;
发展:每个平台拥有独特的语法,让开发者水土不服,针对该平台重新开发一套产品代码,学习成本较大;
职责:这类前端框架的存在主要是为了满足初版与迭代,更多服务于平台的系统能力提供,研发方向着重于技术深度的底层渲染(绘制、合成);对于前端框架而言,仅满足开发需求,期望培养开发者习惯,并引领开发潮流较难,除非这类DSL可以同时生成到移动端等的适配;


3) 适配型
比如:Weex上支持Vue语法,微信小程序中使用Wepy和mpvue,以及本次介绍的快应用平台上引入Vue开发方式;
简述:介于诸多开发者对于上述平台型DSL不适应,从而引入前端受欢迎的WEB型DSL;
发展:这里的发展思路差异比较大,有的是平台自身开发支持的,有的是通过DSL爱好者移植适配完成的,经历二次编译(WEB型DSL先转成平台型DSL,然后平台型DSL再转换成可以直接运行的平台编译代码);
二次编译的优势在于:它不需要了解平台内部是如何实现的,仅需要根据官方提供的DSL能力进行能力适配即可;缺点在于:比较依赖平台型DSL能力,如果不支持某个特性则适配困难,或者容易造成性能瓶颈;
如果是平台自身支持的,那么开发者代码,直接就可以完成对UI的操作,跳过官方标准DSL的模型,减少中间调用,完成加速渲染;这种方式的难点在于:平台自身需要提供稳定的UI操作接口,做到向后兼容;
毫无疑问,平台自身的支持,能够比二次转换,带来更好的效果;
职责:尽管各自思路不同,但是目标一致,完成开发者从WEB到具体平台的顺利过渡;


4) 全能型
比如:滴滴的chameleon、去哪儿的nanachi、京东的taro等;
简述:该类型从上面的适配型开始萌芽,围绕如何解决多端适配问题,但这仅仅只是表象问题;对于后续壮大发展,需要思考面更广,对抽象概念理解更深刻,如: APP容器管理,渲染设计,系统功能调用,动态加载等概念;
发展:尽量抹平WEB、原生、快应用、小程序等渲染的差异,抽象应用模型,完成页面渲染设计,最后适配到各平台;当然适配时如果能够直接完成对平台API的操作,要比二次转换效果要好的多;
职责:完成较全面的多端适配,达到一套代码多端适配的目标;

那么本文讲述的快应用引入Vue DSL,属于上述的适配型,让平台自身支持,同时开发平台接口,为往后出现的全能高效型框架服务;

1.3 近期趋势

在作者看来,新的19年,全能型框架会逐渐取代适配型,并且从规范、架构、设计等角度上,提出新的理念与原则;基于此,各平台通过自身或者开源爱好者完成适配转换;
当然,各平台负责方(快应用、小程序)也会加深对统一的认识,借助于W3C研讨会、兴趣组、前端会议,促教交流,考虑抽象出自己的渲染API与能力通道,让更友好的全能型框架完成高效适配,这块敬请期待吧;
中间也必定会产生一些兼容性类库,完成polyfill的辅助角色;
所以基于这种趋势,快应用采用了这样的路线:开放页面渲染接口,轻松支持第三方的DSL;

2. 实现方案

那么快应用本次支持Vue的DSL能力,都做了哪些事情呢?
接下来我们从渲染流程、架构设计、开发体验、项目代码、加载过程、平台解耦、测试保证的多个角度阐述。

2.1渲染流程

要想完成适配,首先需要对比两方平台的页面渲染过程是否相似;经过抽象汇总,得出主体过程都是这样的:
步骤1. 工程化工具编译开发者使用某种DSL而编写的业务代码;
步骤2. JS引擎运行时加载完DSL框架后,执行开发者的业务代码;
步骤3. 基于DSL的核心逻辑,生成MVVM的模型;
步骤4. 业务中对数据的操作,触发对DOM节点的更新;
步骤5. DOM更新后渲染引擎,发出VSync申请,标记脏值节点;
步骤6. 遍历待更新节点,依次样式布局计算、绘制合成,完成渲染;
当前两者实现的区别主要在于:线程的工作分配与协调机制、渲染实现的具体逻辑;然而这些对于DSL框架而言,是不需要关注深度实现的;
同时快应用自身会构建一套页面UI的DOM树,因此抽象出了一套DOM的API提供给DSL;DSL只需要调用快应用提供的节点操作接口,即可轻易完成适配;
为了方便理解,我们在Github上增加了Vue版本的TodoMVC的示例项目quickappcn/todomvc-vue
实际效果可以访问下面地址:github.com/quickappcn/…
既然流程一致,那接下来就看如何架构设计,分层组织了。

2.2架构设计

以当前支持Vue的适配为例,主要工作在于:编译时、运行时两方面;
  • 编译时
提供针对DSL的项目模板化、DSL的解析编译能力,期间可以使用快应用组件与样式的校验解析接口;
当前快应用项目的开发,使用的是官方hap-toolkit工具,这是一个基于NodeJS的npm库;
关于项目的构建打包、调试等非DSL专有能力的,均已模块独立;项目结构采用模块化的开发方式,借助于lerna完成耦合分离;
DSL开发者只需要开发对应的DSL模块,增加模板化、语法解析,即可完成适配。
  • 运行时
负责执行开发者的业务代码,管理DSL中的驱动模型,完成数据更新到DOM操作的转换;
快应用平台运行时会提供DOM的API,针对每个页面提供一个document节点;
DSL层除了包含官方Vue的源码逻辑之外,还有两部分:
  • DOM API调用:完成对节点的操作;
  • 容器适配模块:提供针对应用/页面概念的适配;
针对这块,快应用在Github提供了以下几个项目:
从官方Vue站点克隆而来,保存Vue核心源码、以及针对快应用DOM API的适配;
负责DSL在快应用平台上的应用容器适配,如:生命周期、事件通知等;
有了编译时/运行时的核心支持,其它工作(如:IDE支持)就是相对较小的任务拆解了。

2.3开发体验

对于使用DSL Vue的快应用开发者来说,会不会与标准DSL(标准DSL:ux作为后缀名)开发方式,差别很大呢?
其实开发过程,与快应用标准的DSL项目开发方式基本完全一致,标准DSL的项目中展示的ux文件,DSL Vue中展示的是vue文件;
使用方式如下:
步骤1:全局安装npm库:npm install -g hap-toolkit
步骤2:初始化项目:hap init --vue
步骤3:构建项目:npm run build
步骤4:运行在快应用的APK平台,开发者可以选择“本地安装“或者” 在线更新“的方式,与标准开发方式一致。

2.4项目代码

总结一下,本次快应用为引入Vue DSL而提供的项目:
展示在快应用平台上运行该DSL项目的实际开发示例;
项目使用了组件化的开发方式,完成展示与表单的页面交互,文件组织结构如下图所示:


熟悉快应用开发的读者,会发现与标准DSL一样,这样方便快速上手。
从官方Vue站点克隆而来,提供针对快应用DOM API的适配;
项目中新建了一个quickapp-initial的分支,放置适配代码;
提供了DSL在平台上的应用容器适配,如:生命周期、事件通知等;同时包含针对上一个核心DSL源码项目的构建后代码;
为了辅助开发,开发者可以补充测试用例,完成单元测试、项目测试的功能保证;
其中的单元测试:测试Vue的自身功能表现正常;
其中的项目测试:测试Vue在基于NodeJS的快应用模拟平台上,是否表现正常;
提供对开发者写的DSL的模板化、语法校验、项目打包等功能;
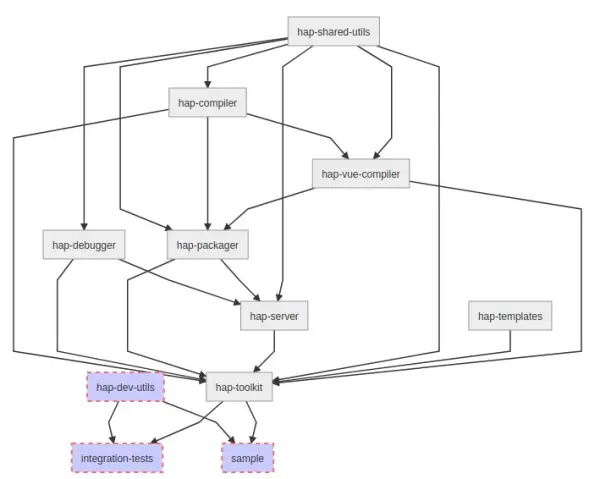
采用lerna模块化改造后,目前划分的模块的依赖关系如下图所示:


对于DSL开发者来说,只需要关注:hap-dsl-vue的模块即可,这块的代码以源码的形式保存;其中的templates文件夹存放项目模板,src文件夹存放相关的编译解析能力;
对于其他的部分模块,比如:hap-compiler,hap-server属于所有的DSL共用模块,开发者一般无需更新;同时部分模块并未仅提供了编译后代码,如需开放源码,开发者可以下来联系;
为了保证稳定性,也可以增加测试用例(当前使用的是Jest),完成单元测试与项目测试的编译功能确认。
hap-toolkit@0.3.0版本上增加了对Vue DSL的支持,不过并未采用lerna管理,后续发布的0.4版本以后会用这种方式;
注意:由于新业务功能的开发,当前模块化组织结构可能还会继续调整。

2.5加载过程

在快应用完成编译时/运行时的开发后,DSL是如何加载并调用渲染的呢?大家看下下面的图例就明白了;


快应用的运行可以分为三个阶段:
第一阶段:环境准备
底层平台启动,暴露DOM等相关API,加载DSL代码,并完成与平台的桥接通讯;
第二阶段:业务代码执行
加载并执行开发者项目中的vue业务代码(编译后转换为JS),建立驱动模型,完成VDOM的对比;
第三阶段:平台渲染
上一层VDOM对比的结果,转换成对平台的DOM API的实际调用,平台线程然后做布局计算、绘制等完成界面的展示;
上图所示,可以得出:DSL与平台的解耦与交互发生在第一阶段的最后一步,即:平台接口暴露之后,业务代码执行之前;因此整个运行,DSL框架仅会加载一次。

2.6平台解耦

那么DSL与平台需要考虑哪些方面的解耦事项呢?主要分为三个部分:
1) 容器管理
快应用是一个应用形态,包含多个页面,这点不同于浏览器,所以就会存在应用/页面的生命周期;
开发者需要监听这些生命周期,用于完成:数据请求、统计、性能监控;
为了保持解耦合,平台使用了Publish/Subscribe模型,DSL只需要订阅相关的事件,即可暴露给开发者;
开发者可以从项目quickappcn/quickapp-dsl-vue的src/shared文件夹 中得到提示;
2) 页面渲染
对于每个页面来说,页面的渲染依赖于组件树的构建,为了方便对组件进行操作,平台提供了一套类似浏览器的组件操作接口,称为:平台DOM API;
为了提升DSL适配的简易性,快应用的DOM与浏览器中的DOM非常相似;
比如:创建节点的API(document.createElement())、节点增删的API(element.appendChild()、element.insertBefore())
在Vue DSL中,开发者都会使用哪些接口进行节点操作呢?
可以从项目quicappcn/vue的src/platforms/quickapp/node-ops.js文件中得到提示;
3) 接口功能
业务开发中,开发者肯定需要调用系统功能,如:fetch请求:require('@sysem.fetch')、地理位置:require('@system.geolocation')
这方面的语法与平台的标准DSL语法保持一致,会在编译时进行转换,如:fetch请求转换为:$app_require$("@app-module/system.fetch")$;
平台执行开发者的JS代码时,会自动注入一个全局函数$app_require$;那么JS执行时就会通过该函数完成系统功能的获取;
所以关于这块,DSL适配不会有实际工作量;可以项目quickappcn/quickapp-dsl-vue的src/dsls/vue/page/interface.js文件中得到提示;

2.7 测试保证

对于DSL开发者来说,通过测试用例保证功能稳定是必不可缺的;
针对编译时,测试相对简单,查看项目quickapp/hap-toolkit即可读懂;
针对运行时,如果每次对源码修改后,都需要在手机设备上测试运行,确认功能的话,将会很浪费时间;
为了解决这一难题,快应用平台的前端层面,提供了在NodeJS环境上的平台模拟能力;因此开发者可以通过两方面的测试用例来保证稳定:
  • 单元测试
完成对DSL的基本功能进行测试,如:指令、filter、数据驱动等各种DSL自身特性;
相关代码请参考:项目quickappcn/quickapp-dsl-vue的 test/suite/dsls/vue/unit文件夹;
测试命令请参考:项目quickappcn/quickapp-dsl-vue的package.json中的"test:suite:framework:main:vue:unit"命令;
  • 项目测试
开发者像开发正式的快应用项目一样,编写DSL页面;模拟平台会将测试项目编译打包,然后逐个执行开发者的页面代码;
开发者可以在这里,测试DOM树的结构一致性、生命周期、接口功能等;
相关代码请参考:项目quickappcn/quickapp-dsl-vue的test/suite/dsls/vue/project文件夹;
测试命令请参考:项目quickappcn/quickapp-dsl-vue的package.json中的"test:suite:framework:main"命令;

3. 合作交流

如果您是快应用的开发者,或者其他角色,对于前端开发生态感兴趣,欢迎提出各类建议,或合作意向。
快应用平台对DSL能力的支持,前端与底层研发团队做了很多耦合分离工作,开源工作得以推进;同时感谢联盟内各家厂商研发的鼎力支持,大家合作共同管理项目源码与规范制定。

3.1使用DSL开发

如果您也是Vue框架深度爱好者的话,可以考虑使用Vue来做快应用产品的开发;
围绕Vue DSL的最新能力与运行体验,我们将会在项目quickappcn/quickapp-dsl-vue中保持更新,您可以向这里提交issue反馈需求;
快应用的Vue DSL会在1050版本邀请内测,待功能稳定后,平台将内置正式版本的Vue DSL;
注意:由于当前内测期间,Vue DSL暂不支持华为设备,联盟内所有剩余厂商均可以无缝支持;

3.2其它DSL接入

如果您是某个DSL(如:React)的爱好者,或者某个全能型框架的设计者,有意向接入到快应用平台中,让更多的开发者受益,欢迎洽谈垂询;
您可以通过联盟的任何成员/各种渠道联系前端团队,或者向我们发送邮件:dongyongqing#xiaomi.com
谢谢!

3.3简历推荐

如果您对快应用的研发工作感兴趣,有意提升对平台的架构/设计能力,或者能够跨越浏览器的限制提出更多的规范思路,欢迎联系我们;