vue 生命周期和生命周期钩子函数:
vue 的生命周期是: vue 实例从创建到销毁,也就是从开始创建、初始化函数、编译模板、挂载 Dom ->渲染、更新 -> 渲染、卸载 等一系列过程。 在这个过程中也会运行一些叫做生命周期钩子的函数,这给了用户在不同阶段添加自己的代码的机会
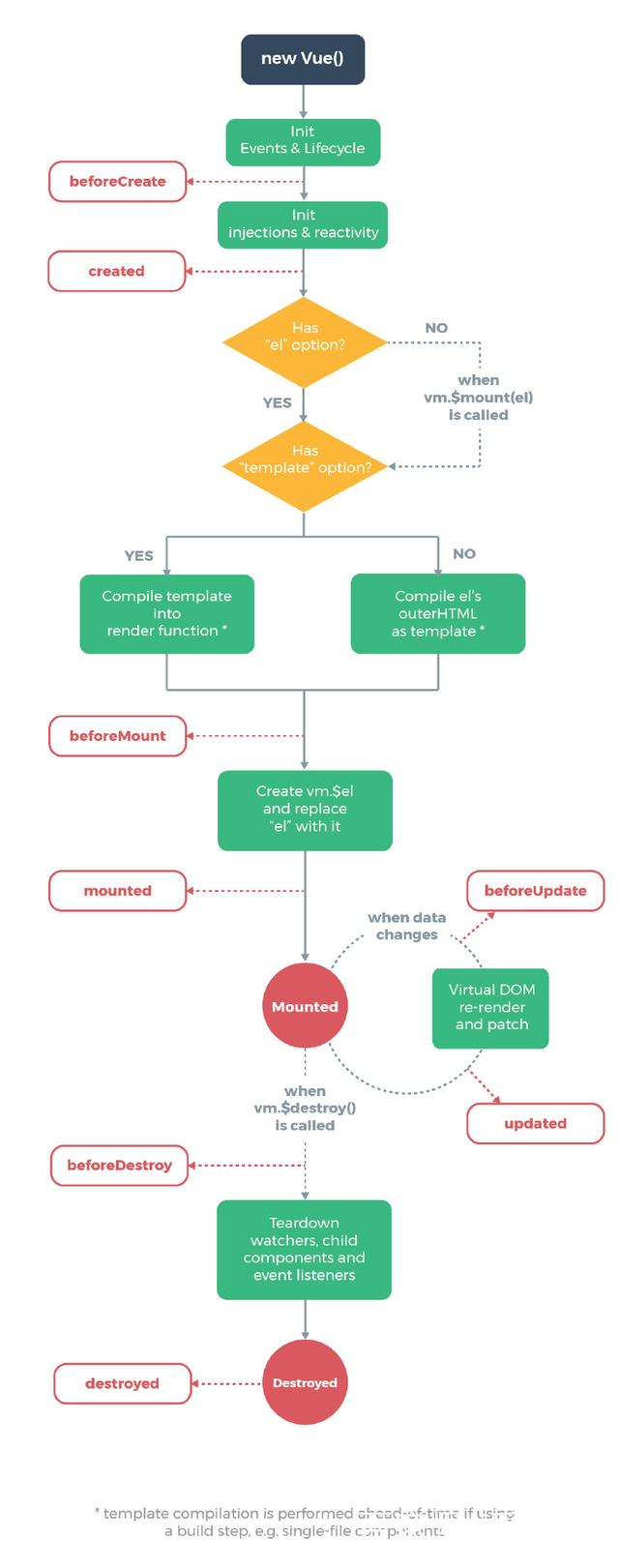
vue 的每个周期的钩子函数有哪些作用
生命周期的钩子函数总共有11个
- beforeCreate : 在实例初始化之后,数据观测(dataobserver)和 event/watcher 事件配置之前被调用。
- created :在实例创建完成后,被立即调用。在这一步,实例已经完后曾以下配置:①.数据观测(data observer)②.属性和方法运算 ③. watch/event 事件回调。然而挂载阶段还没开始,$el 属性目前不可见。
- beforeMount :在挂载之前被调用:相关的render函数首次被调用。
- mounted :el 被新创建的 vm.$el 替换,并挂在到实例去之后 调用该钩子。如果 root 实例挂载了一个文档内元素,当 mounted 被调用时 vm.$el 也在文档内。
- beforeUpdata : 数据更新时调用,发生在虚拟 DOM 打补丁之前。这里适合在更新之前访问现有的 DOM ,比如手动移除已添加的时间监听器,该钩子在服务器端渲染期间不被调用,因为只有初次渲染会在服务器端进行。
- updated : 由于数据更改导致的虚拟 DOM 重新渲染和打补丁,在这之后会调用该钩子。
- actived : keep-alive 组件激活时调用。该钩子在服务器端渲染期间不被调用。
- deactived : keep-alive 组件停用时调用。该钩子在服务器端渲染期间不被调用。
- beforeDestroy : 实例销毁之前调用。在这一步,实例仍然完全可用。该钩子在服务器端渲染期间不被调用。
- destroy : vue 实例销毁后调用。调用后,vue 实例指示的所有东西都会解绑定,所有的事件监听器会被移除,所有的子实例也会被销毁。该钩子在服务器端渲染期间不被调用。
- errorCaptured(2.5.0+新增) :当捕获一个来自子孙组件的错误时被调用。此钩子会收到三个参数。错误对象,发生错误的组件实例以及一个包含错误来源信息的字符串。此钩子可以返回 false 以阻止错误继续向上传播。
注意
- mounted 、 updated 不会承诺所有的子组件也都一起被挂载。如果你希望得到整个视图都渲染完毕,可以用vm.$nextTick 替换掉 mounted 、 updated :
updated: function (){
this.$nextTick(function (){
// Code that will run only after the
// entire view has been re-rendered
})
}
- http 请求建议在 created 生命周期内发出
vue 生命周期图示:

更多详细请参见 vue 官网 如果有更好的建议,请在下方留言,欢迎指正!