首页
沸点
课程
数据标注
HOT
AI Coding
更多
直播
活动
APP
插件
直播
活动
APP
插件
搜索历史
清空
创作者中心
写文章
发沸点
写笔记
写代码
草稿箱
创作灵感
查看更多
登录
注册
聊天APP流程图
忧郁洒脱
2019-04-02
2,779
阅读1分钟
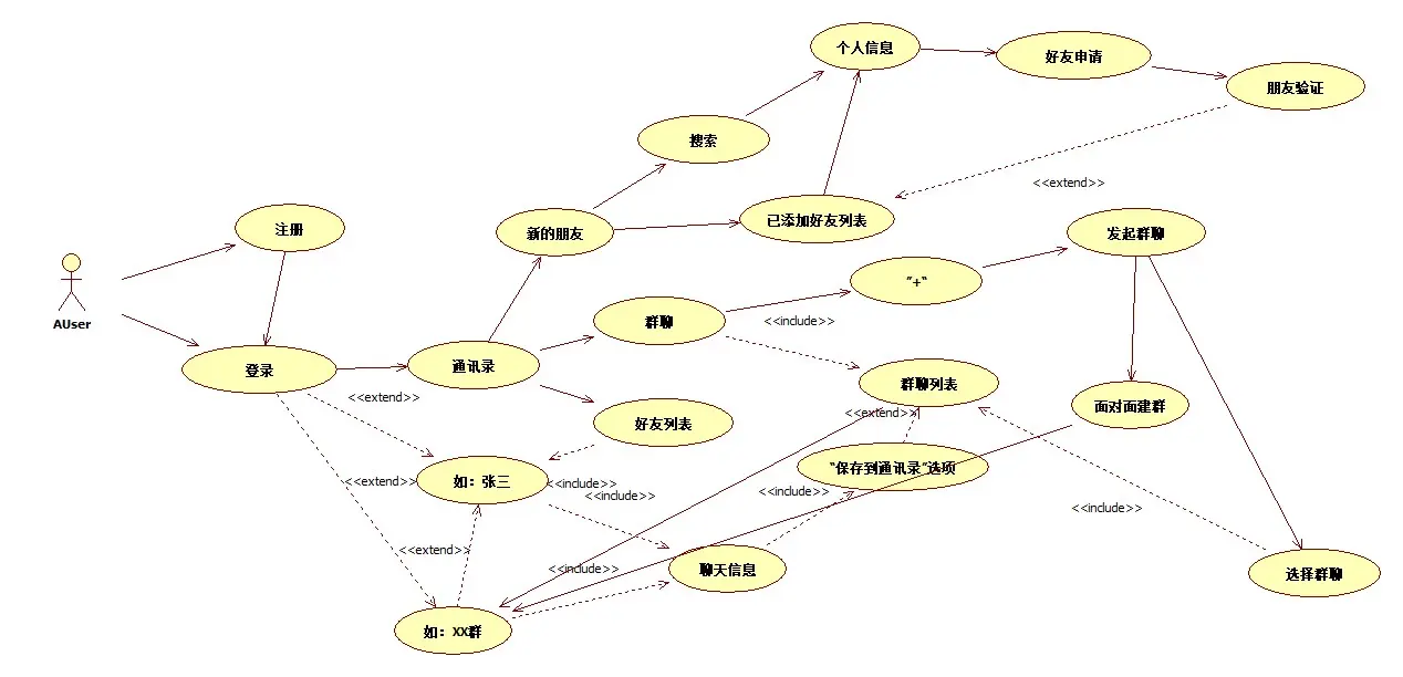
Use Case Diagram
添加好友
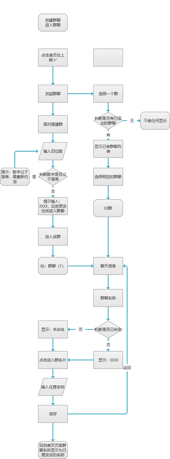
创建群聊
忧郁洒脱
46
文章
34k
阅读
6
粉丝
目录
收起