update 2019-07-03
What
js事件循环
先来看一张图(这张图来自于http://www.zcfy.cc/article/node-js-at-scale-understanding-the-node-js-event-loop-risingstack-1652.html)

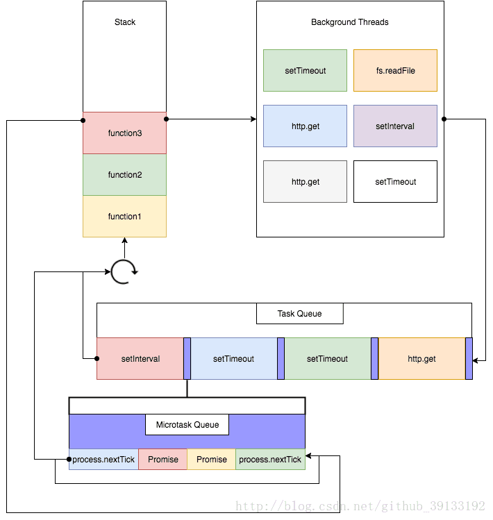
再来看一张图(这张图来自于https://www.cnblogs.com/hity-tt/p/6733062.html)

从一开始,js有一个执行栈(stack)中存放了该页面所有的代码即该页面主线程,当执行遇到异步操作(async)时,浏览器的webcore模块(如network,timer,domBinding模块等)将其放置到一个幕后线程中等待,然后浏览器接着执行主线程,当幕后线程中的代码准备好了(如定期器时间到了,请求的响应来了),该线程就会把这个函数的回调放到taskQueue(任务队列)中等待,当主线程的执行栈全部执行完毕时(所有同步操作全部执行完毕),主线程对任务对列进行检测是否有任务要执行,如果有,就把该任务放到执行栈中进行,如果没有,就保持等待(循环检测)任务到来。
上述的过程,就是事件循环(EventLoop)。
Why need EventLoop
因为web前端端用户的丰富交互性问题,js这边采取了单线程来应对多个交互产生时的程序操作复杂性问题。由于单线程的出现,当同步操作出现长时间等待时就会出现线程阻塞,为了解决阻塞,出现了异步操作(变相多线程)来解决线程阻塞。
而异步操作就是通过EventLoop的实现的。
SimpleLook
事件循环三步看
- 判断js代码是否为异步,异步则放置该代码到幕后线程,同步则继续执行
- 幕后线程中的函数回调被触发时将该代码推入任务队列
- 同步任务执行完毕后,检测事件队列,将任务队列尾部函数回调推入执行栈执行
- 以上三步循环执行,即EventLoop
两步来看
- 执行主线程,同步操作,遇到异步压入事件表随后(该代码在触发响应时)压入队列
- 主线程代码执行完毕后,无限循环(?)检测异步事件队列,有则进入1执行
一句话讲清楚
主线程执行完毕后,检测任务队列有则取出一个插入主线程,重复该动作。
任务优先级
如上图,任务队列中的任务分为两种,对应大型工作场景和微处理场景,即对应的传说中的Macrotask和Microtask。
what
顾名思义,即多个任务同时出现时的执行优先等级。
Macrotask: setTimeout,setInterval,setImmediate,用户交互操作/UI渲染(请求回调执行)etc
Microtask: process.nextTick(nodejs)>promise.then etc
why
当任务队列中有多个任务时,事件优先级就需要出现了。
How
大致多任务时处理步骤如下四小步(来自网上,感觉该步骤描述有问题,我后续修复了)
1. 抽取任务中所有MicroTask到2
2. 从Microtask队列中取队首(在队列时间最长)的任务去执行栈中执行(仅仅一个),执行完后进入下一步3
3. 检查Microtask队列是否为空,空则到4,否则到2
4. 检测Macrotask中的MicroTask,非空1, 空5
5. 从Macrotask队列中取队尾(在队列时间最长)的任务进去执行栈执行,执行完后,跳到4
Important
在一个循环中,或者说在处理完执行栈后,在处理任务队列时,永远先处理微任务队列。换句话说,如果在当前循环中一个微任务中出现了一个异步微任务,那么该微任务属于本次循环,会被推入微任务队列中!你仍然需要优先将while (microtask.chain.length) { // }执行下去。直到微任务处理完毕。再执行宏任务。至于同次循环中多个微任务执行时机,视推入时机而定!
简而言之:同步环境执行 -> 事件循环1(microtask queue的All)-> 事件循环2(macrotask queue中的一个) -> 事件循环1(microtask queue的All)-> 事件循环2(macrotask queue中的一个)...
通俗点说任务队列中的任务所执行的顺序:
开始之前简单讲下队列数据结构,一种先进先出的数据结构,可以理解为一个双开的口径为一个豆子大小的竹筒,队列中的数据就像豆子,豆子们排着队从竹筒的一头倒进去再从另一头倒出来,就是这么理解。
- 首先清楚一个概念,用大小豆子类来比喻优先级,宏任务代表着大豆子子类,微任务代表着小豆子子类。
- 系统将任务队列的任务豆子们按照在任务队列中的先后顺序(豆子们被依次塞入竹筒,越靠近出口处序号越大)升序写上编号后从竹筛中筛出来。
- 然后先将小豆子们按照编号进行升序排序后倒入竹筒中,小豆子们被依次倒出到执行栈,一次倒一个(最后一个出来的小豆子序号最小咯)。
- 再将大豆子们按照编号升序排序后倒入竹筒中,大豆子们被依次倒出到执行栈。
- 这样就完成了一次倒豆子!(任务队列执行)
- 如果豆子们中出现了新的豆子(新的异步任务)怎么办呢?(从这一条可以不看,看上面有排序的处理步骤就好了)
- 如果是小豆子,那么将持续的将小豆子先倒光再去倒大豆子。
- 接下来再去按上面的顺序处理大豆子。
看完上面后来理解下下面的代码(基于掘金小美娜娜登峰造极版修改,添加Promise链式调用第二层then)顺便理解下上面说的微任务处理器的清空处理是什么意思,理解后相信对事件循环理解更深了。
async function async1() {
console.log("async1 start");
await async2();
console.log("async1 end");
}
async function async2() {
console.log( 'async2');
}
console.log("script start");
setTimeout(function () {
console.log("settimeout");
},0);
async1();
new Promise(function (resolve) {
console.log("promise1");
resolve();
}).then(function () {
console.log("promise2");
}).then(()=>{console.log('promise3')});
console.log('script end'); /*
script start
VM955:2 async1 start
VM955:8 async2
VM955:20 promise1
VM955:25 script end
VM955:4 async1 end
VM955:23 promise2
VM955:24 promise3
undefined
VM955:14 settimeout
*/我知道你看到这有点晕,回过头去看看Important吧。
原理的话,我这两天会把Promise以及用于链式的then方法实现一下,可以来看看然后再看上面这个例子。
Special
Demo
demo来源于网上,做抽象概念具现化理解用
setTimeout(function(){console.log('111')},0);new Promise(function(resolve,reject){ console.log("2222");//此处还没有执行异步操作,执行异步操作及执行回调函数,在promise中即then中的回调 resolve();}).then(function(){console.log('3333')})console.log("44444");//输出// 2222// 44444//上面的两个输出属于同步操作// 3333//promise加入到队列的优先级高于setTimeout//111嵌套微任务new Promise(function(resolve,reject){
resolve();}).then(function(){ console.log("111"); return new Promise(function(resolve,reject){ resolve();})}).then(function(){ console.log("222");})new Promise( function(resolve,reject){ resolve();}).then(function(){ console.log("33333");})//输出111 33333 222