vue生命周期

2,245 阅读2分钟

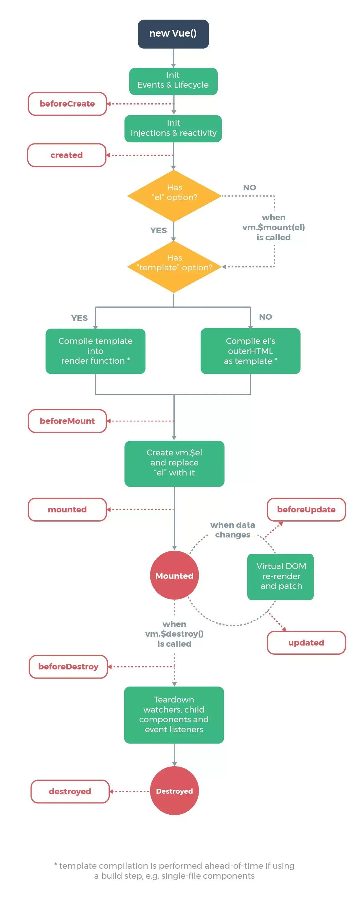
官方生命周期图

生命周期图

vue整个过程做了些什么

要理解生命周期函数,我们需要了解vue实例从生成到销毁经历了哪些过程

  • 通过new Vue()来创建一个实例空壳
  • create
  • mount
  • update
  • destroy

new Vue()创建实例

我们都知道vue项目都是通过组件化进行实现的,一个页面通过若干组件组成,构成一个组件树,那么每一个组件都通过一个vue实例来进行管理,每当要渲染一个组件前,都会为该组件创建一个vue实例来管理组件中的数据和事件方法。 通过new Vue()创建实例时,实际创建了一个vue实例的空壳,初始化生命周期和事件

注意:这时候实例中的data选项还没有数据,所以在beforecreated中无法访问到data中的数据

create

导入依赖项,将方法,data,计算属性等等注入到实例当中

mount

在created后,beforemount前,会检查el选项,没有就会调用vm.$mount(),然后就会继续检查template,没有的话就绑定el选项的html,进入beforemount后,编译模板为虚拟的DOM,,开始render,将虚拟DOM渲染到页面上

update

当数据更新时,vue的虚拟dom机制会重新构建虚拟dom与上一次的虚拟dom树利用diff算法进行对比之后重新渲染

destroy

解除绑定,销毁实例

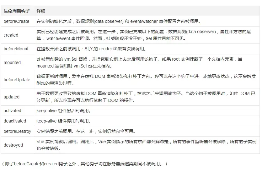
生命周期钩子

生命周期钩子函数详解

beforecreate

完成实例初始化,初始化非响应式变量 this指向创建的实例; 可以在这加个loading事件; data computed watch methods上的方法和数据均不能访问

created

实例创建完成 完成数据(data props computed)的初始化 导入依赖项。 可访问data computed watch methods上的方法和数据 未挂载DOM,不能访问el,ref为空数组 可在这结束loading,还做一些初始化,实现函数自执行, 可以对data数据进行操作,可进行一些请求,请求不易过多,避免白屏时间太长。 若在此阶段进行的 DOM 操作一定要放在 Vue.nextTick() 的回调函数中

berofeMount

有了el,编译了template|/outerHTML 能找到对应的template,并编译成render函数

mounted

完成创建vm.el,和双向绑定,
完成挂载DOM 和渲染;可在mounted钩子对挂载的dom进行操作
即有了DOM 且完成了双向绑定 可访问DOM节点,ref 可在这发起后端请求,拿回数据,配合路由钩子做一些事情; 可对DOM 进行操作

beforeUpdate

数据更新之前 可在更新前访问现有的DOM,如手动移除添加的事件监听器;

updated

完成虚拟DOM的重新渲染和打补丁; 组件DOM 已完成更新; 可执行依赖的dom 操作 注意:不要在此函数中操作数据,会陷入死循环的。

activated

在使用vue-router时有时需要使用来缓存组件状态,这个时候created钩子就不会被重复调用了, 如果我们的子组件需要在每次加载的时候进行某些操作,可以使用activated钩子触发

deactivated

for keep-alive 组件被移除时使用

beforeDestroy

在执行app.$destroy()之前 可做一些删除提示,如:你确认删除XX吗? 可用于销毁定时器,解绑全局时间 销毁插件对象

destroyed

前组件已被删除,销毁监听事件 组件 事件 子实例也被销毁 这时组件已经没有了,你无法操作里面的任何东西了

子父组件的生命周期

仅当子组件完成挂载后,父组件才会挂载 当子组件完成挂载后,父组件会主动执行一次beforeUpdate/updated钩子函数(仅首次)父子组件在data变化中是分别监控的,但是在更新props中的数据是关联的(可实践)销毁父组件时,先将子组件销毁后才会销毁父组件兄弟组件的初始化(mounted之前)分开进行,挂载是从上到下依次进行当没有数据关联时,兄弟组件之间的更新和销毁是互不关联的mixin中的生命周期与引入该组件的生命周期是仅仅关联的,且mixin的生命周期优先执行