首页
沸点
课程
数据标注
HOT
AI Coding
更多
直播
活动
APP
插件
直播
活动
APP
插件
搜索历史
清空
创作者中心
写文章
发沸点
写笔记
写代码
草稿箱
创作灵感
查看更多
登录
注册
vue-router思维导图
AMSC30
2019-03-30
735
阅读1分钟
知识结构图
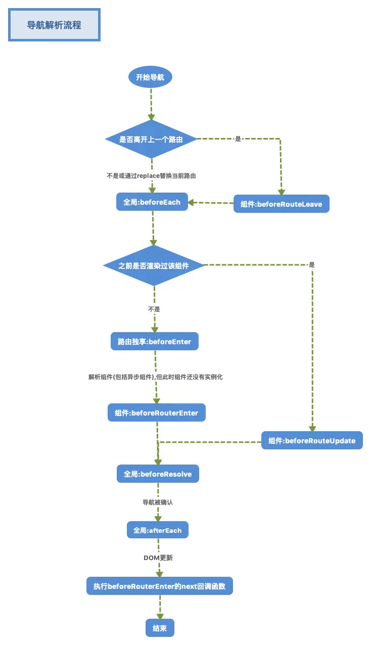
导航守卫钩子函数
AMSC30
WEB前端攻城狮
6
文章
6.0k
阅读
6
粉丝
目录
收起
知识结构图
导航守卫钩子函数