Redux架构


Redux设计理念应用
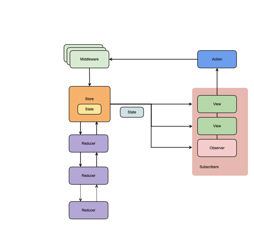
Redux是啥就不多说了,网上有很多资料。Redux的设计理念强调:
- 单一数据源
- State 是只读的
- 使用纯函数来执行修改
其架构简单,思路清晰,不仅仅在前端,在任何项目框架、结构上能够解决特定场景的某些问题,有其价值。具体适用场景因人而异、因项目而异。
因此,将其设计理念复制到iOS开发中,并实现Objective-C版本Redux框架。
项目简介
- 代码地址
- Demo应用同代码地址,内附详细Demo
该库优势
- 严格遵照Redux设计理念
- 扩展丰富,包含
- Middleware
- Thunk(异步操作)
- CombineReducers
- ReduceReducers
- Scheduled Dispatch
- 详细的使用范例
更多详细内容,参见项目地址