每个人都问:世界是否为区块链准备好了?但更重要的是,Blockchain是否为我们准备好了?

2017年是区块链进入主流意识的一年。对于
区块链和区块链2.0的演变

比特币是第一个真令人兴奋革命。史蒂夫乔布斯在他的地下室里,尼尔阿姆斯特朗在月球上行走,这个穴居人正在开火。
如果比特币奠定了蓝图,以太坊建造了这座房子。那房子是聪明的合同。智能合约(数字合约)为区块链开辟了全新世界。实施智能合约使我们有机会彻底改变我们的世界,削减中间商,并允许我们对数字世界的信任。以太坊是开发dApps的平台,dApps(以及ERC20令牌)的诞生已经产生了新的经济。今天,以太坊拥有的近85%的有价值的项目在使用其可定制的区块链作为基础。

以太坊在组建业内最具天赋的球员方面非常成功。Vitalik和以太坊社区开创了区块链应用的未来。但凭借其先发优势带来了一些严峻的挑战。采用2002年Sidekick手机的“改变游戏规则”的技术。当时,没有一个青少年会因为口袋里没有其中一个而被抓住。谁会想到第一个触摸屏会把Sidekick变成博物馆的神器。并不是说以太坊已经属于博物馆,但请记住,一群数字猫反复将以太坊打倒在地。
Cryptokitties的受欢迎程度在12月初爆发,使以太坊网络气喘吁吁。11月28日至12月12日期间平均交易价格上涨了465%,这段时间对于区块链世界来说是一个明确的时刻。在一些人看来,一个跛行和拥挤的以太坊网络开始看起来很像一个不可能实现的梦想。炒作可能是错位的吗?对于一个真正分散的世界,对于“互联网3.0”,以太坊不是最终的解决方案吗?讨论从思辨幻想转向以太坊是否真的可以成为新世界的先驱。大约在同一时间,第三代区块链开始获得牵引力并不令人惊讶。像EOS和Cardano这样非常出色的项目意义重大。绝对不应该被忽视。但是我们稍后会详细探讨这个话题。

2017年是主流区块链日历的第1年。2017年市场大幅增长。dApp之间令人难以置信的发展。创新思想解决了我们世界上一些最大的问题。越来越多的真正卓越的项目和平台表明智能合约的信心和力量同样上升。然而,社区也一直在努力实施少数这些项目并实际使用它们。最重要的例子是以太坊。我们非常清楚地看到,具有最多理论应用(DApps)的平台没有真正的方法来大规模地实现其中的任何一个。
现在我们有了一些背景,让我们稍微缩小一下:
每个人心中的问题是我们的社会是否“准备好”采用区块链。关注的焦点在于社会(错误)理解一个相当技术性和概念上困难的想法。对于这个问题,每个人和他们的母亲都有不同的看法。但我们应该问的真正问题是:“区块链为我们准备好了。”
我知道这个问题可能有点宽泛。我把它分解为其他三个问题,我认为这将有助于我们回答主要问题。
1.以太坊会工作吗?
以太坊显然存在许多第三代平台试图解决的问题 - 这会有点技术性,所以请耐心等待。以太坊的主要缺点是其协议。目前,以太坊的货币,

诺姆:凭借工作证明,网络上的计算机竞争解决数学公式并赢得确认交易进入区块链的权利,从而保护网络。PoW协议的两个主要缺点是51%的攻击危险和网络安全所需的大量能耗。由于这些原因,我认为PoW很快就会成为一个过时的系统,因为区块链转换为一种称为Proof of Stake(PoS)的新协议。
Proof of Stake与PoW的工作方式类似,不同之处在于PoS使用代币持有者,而不是计算机验证网络并获得相当于其相对计算能力的奖励。持有代币的人可以“持有”他们的代币(持有意味着暂时将代币置于锁定的智能合约中 - 直到结算结束)并作为交换,确认交易并根据持有的代币的相对数量获得奖励。在PoW中,如果您运行网络总计算能力的5%,您可以获得5%的块奖励。在PoS中,如果您拥有5%的代币,您还可以获得5%的区块奖励。
PoS为困扰PoW的问题提供了解决方案 - 主要是在不损害安全性的情况下低能耗运行PoS。我认为它实际上提高了安全性。使用以太坊和所有其他PoW协议,难度算法(解决数学公式有多难)必须不断更新更好的计算机硬件和更强大的挖掘组。使用PoS无需执行此操作。使用以太坊,您可以想象购买足够的计算硬件以实现51%的攻击; 即使在组成网络之后,您仍然拥有所有这些硬件并可能使用它来攻击其他PoW平台。使用PoS,因为您必须持有您的代币,任何恶意行为都会导致丢失所有持有的代币。所以如果你买了所有代币的51%,你会立即失去大笔投资。此外,购买51%网络代币的成本对每个人来说都是相同的。获得51%的计算机电力的成本 - 由于大规模计算机购买的折扣和电力极低的国家 - 不是。
回到Lior:以太坊的架构师目前正试图将其网络转换为PoS协议。如果要保持相关性,我相信这是以太坊唯一的避难所。它目前的模型并没有为适用的生态系统提供必要的基础。要使以太坊成为整个行业的基础,需要进行认真的升级。如果目标是Visa每秒超过440,000次交易的容量,那么以太坊网络的蹩脚15将不会削减它。Vitalik Buterin,第一个智能合约背后的天才头脑,正在寻求一种解决方案,使网络不仅仅是一个理论上的乌托邦。
Raiden网络
Raiden Network 是一个开源项目,旨在作为一个促进以太坊ERC 20 代币转移的脱链网络。Raiden Network利用状态通道技术,实现链上令牌的脱链转移。这些转移是通过直接从(交易的)双方转发签名和盖章的消息来执行的,而不涉及主区块链本身。由于只有两方能够获得智能合约本身,因此转让本身不受双重支出的影响,使其与在链交易一样安全。它使网络能够与用户数量一起扩展。这基本上意味着网络中的用户越多,吞吐量就越高。

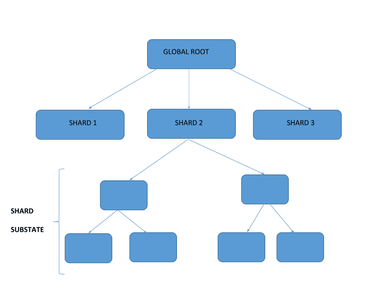
分片
分片是另一个可能的答案,旨在使以太坊不仅仅是一个梦想。像Plasma(很快)和Raiden Network这样的解决方案是第二层协议,这意味着它们可以在主要的以太坊链上运行。Sharding正在处理基层区块链协议架构,这意味着它直接应用于以太坊的主链。这最终有助于维护更分散的网络,因为分片将需要较小百分比的节点来监督和授权每个事务,从而允许网络可能同时授权数千个事务。以太坊的架构师确信,Sharding以及Raiden Network等第2层协议将协同工作,以使以太坊更加支持智能经济。以太坊的共识的真正问题是每个节点都需要验证每个事务,从而大大减慢网络速度。以太坊的目标是在不久的将来,在没有主节点或任何其他会阻碍其分散化的条件下,在不久的将来扩展到每秒数千个事务。Vitalik Buterin认为,这是以太坊改进的可扩展性解决方案的一部分。他说,分片的概念类似于拥有数百个相似但又独特的宇宙。这些是独立的区块链,可以连接以达成共识。干扰其中一个“世界”将意味着干扰所有“世界”共享共识和授权权力。Sharding实际上创造了一个新的“世界”,以及更多,而不影响主链。
这个例子帮助我理解了Sharding的概念而没有涉及太多的技术细节:想象一下,三个节点A,B,C必须验证数据T.而不是每个节点验证所有数据,数据T被分解为3 分片:T1,T2,T3。节点A,B,C不是单独授权整个数据T,而是同时验证每个分片,以便于验证数据 - 减少等待时间。

Plasma
为了更好理解Plasma,想想一个Raiden网络,而不是便利的支付,便利的智能合约。与其他一些平台一样,以太坊正在探索减少直接在主链上记录和授权的流量的方法。Plasma有两个目的:第一个是将所有网络的计算重构为更简单的格式。第二,是为了使一种方法能够在现有区块链之上使用PoS代币绑定,因为PoW的激励模型可能会鼓励拒付。拒付是指矿工解决一个区块,但不“公布”结果 - 从而将其从网络中扣除。Plasma通过使用欺诈证明对主区块链上的智能合约进行配对,这种技术使整个节点能够对故障链进行去验证。这可以保护主链的完整性。Plasma基本上在主链上创建“子链”,每个链都能够将信息传递到主链。与Raiden Network非常相似,Plasma是建立在以太坊核心之上的第二层。Vitalik强烈认为,这一点以及其他许多即将发生的变化,应该会重振以太坊网络并延长其使用寿命。

结论
以太坊能够有效地扩展吗?另一个迫切的问题是:在第三代平台成为分散式区块链基础设施的新标准之前,它是否会拥有自己的问题?随着Raiden网络和Plasma第二层增加,以及基层架构(分片)的改变,以太网有一个计划 - 一个潜在的解决方案。
但是,简单地提出建议并不能解决以太坊的问题。我最担心的是,以太坊很难通过分散的治理系统实际实施这个解决方案,因此,这是一个固有的低效模型。如果没有集中决策,变化就会缓慢发生。Apple高管决定何时推出下一代iPhone。以太坊没有那么奢侈。需要验证,网络接受的更改,然后才能实施。我们还没有看到任何这些扩展解决方案能够实现其创建者的承诺。以太坊的基础无可争议地弱化;想想以太坊的可扩展性解决方案,比如对老房子进行急需的翻新。以太坊正在翻新一个基础薄弱的房子,而第三代平台仔细研究蓝图(以太坊),选择新的土地,并重新设计他们不喜欢的部分。
2.什么是第三代平台?他们现在提供的是以太坊目前没有提供什么?
敬请期待下篇。。。。。。。。
更多文章欢迎访问: http://www.apexyun.com
公众号:银河系1号
联系邮箱:public@space-explore.com
(未经同意,请勿转载)
