redis 五种数据类型和使用场景梳理!

2,096 阅读6分钟

Redis在我们日常工作中使用的非常频繁,但是也有人只会使用string类型,那么今天笔者梳理下redis中常用的5种数据类型,分别适用于哪些业务场景和基本操作,让大家以后能够在合适的缓存场景使用合适的数据类型。

String字符串类型

Redis支持的字符串类型不是定长分配的字符串,是动态变长字符串,修改字符串在没有增加特别多内容的情况下不需要重新分配内存空间,内部结构实现上有点类似于java的ArrayList,采用预分配冗余空间的方式来减少内存的频繁分配。

常用使用场景

字符串类型常用的场景有以下这些:

(1)缓存结构体信息:

将结构体json序列化成字符串,然后将字符串保存在redis的value中,将结构体的业务唯一标示作为key;这种保存json的用法用的最多的场景就是缓存用户信息,将用户bean信息转成json再序列化为字符串作为value保存在redis中,将用户id作为key。从代码中获取用户缓存信息就是一个逆过程,根据userid作为key获取到结构体json,然后将json转成java bean。

基本操作:

127.0.0.1:6379> set user.10001 {“id”:”10001”,”name”:”monkey”}
(integer) 1

(2)计数功能:

我们都知道redis是单线程模式,并且redis将很多常用的事务操作进行了封装,这里我们最常用的就是数值自增或自减,redis的作者封装了incr可以进行自增,没调用一次自增1,因为redis是单线程运行,所以就算client是多线程调用那么也是正确自增,因为incr命令中将read和write做了事务封装。同样可以设置incr的step,每次根据step进行自增,当然如果要达到自减的效果,那么只要将step设置为负数就可以了。

计数功能使用的场景很多,我们之前经常用在实时计数统计场景,也用在过库存场景、限流计数场景等等,而且redis的性能也是非常高的,对于一般的并发量没那么高的系统都是适用的。

基本操作:

127.0.0.1:6379> set num 1
127.0.0.1:6379> incr num
(integer) 2
127.0.0.1:6379> incrby num 2
(integer) 4

List列表类型

redis的列表的数据结构和Java中的LinkedList比较类似,所以List类型的前后插入和删除速度是非常快的,但是随机定位速度非常慢,时间复杂度是O(n)需要对列表进行遍历。

常用使用场景

(1)list列表结构常用来做异步队列使用

将需要延后处理的任务结构体序列化成字符串塞进 Redis 的列表,另一个线程从这个列表中轮询数据进行处理。

(2)list可用于秒杀抢购场景

在商品秒杀场景最怕的就是商品超卖,为了解决超卖问题,我们经常会将库存商品缓存到类似MQ的队列中,多线程的购买请求都是从队列中取,取完了就卖完了,但是用MQ处理的化有点重,这里就可以使用redis的list数据类型来实现,在秒杀前将本场秒杀的商品放到list中,因为list的pop操作是原子性的,所以即使有多个用户同时请求,也是依次pop,list空了pop抛出异常就代表商品卖完了。

基本操作:

//库存为3瓶可乐
> rpush goods:cola cola cola cola
(integer) 3
> lpop goods:cola
"cola"
> lpop goods:cola
"cola"

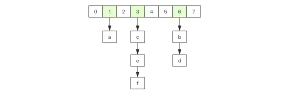
Hash数据类型

redis的hash相当于hashmap,内部实现上和hashmap一致,数组+链表的数据结构。

redis的hash数据类型只能是字符串。它们 rehash 的方式不一样,因为 Java 的 HashMap 在字典很大时,rehash 是个耗时的操作,需要一次性全部 rehash。Redis 为了高性能,不能堵塞服务,所以采用了渐进式 rehash 策略。渐进式 rehash 会在 rehash 的同时,保留新旧两个 hash 结构,查询时会同时查询两个 hash 结构,然后在后续的定时任务中以及 hash 操作指令中,循序渐进地将旧 hash 的内容一点点迁移到新的 hash 结构中。当搬迁完成了,就会使用新的hash结构取而代之。 当 hash 移除了最后一个元素之后,该数据结构自动被删除,内存被回收。

常用使用场景

(1)保存结构体信息

hash字典类型也是比较适合保存结构体信息的,不同于字符串一次序列化整个对象,hash可以对用户结构中的每个字段单独存储。这样当我们需要获取结构体信息时可以进行部分获取,而不用序列化所有字段,而将整个字符串保存的结构体信息只能一次性全部读取。

基本操作:

127.0.0.1:6379> hset user.10002 name monkey
(integer) 1
127.0.0.1:6379> hget user.10002 name
"monkey"
127.0.0.1:6379> hgetall user.10002
1) "id"
2) "10002"
3) "name"
4) "monkey"

Set集合类型

redis的set相当于java中的HashSet,内部的健值是无序唯一的,相当于一个hashmap,但是value都是null。set数据类型其实没什么好讲的,使用场景也是比较单一的,就是用在一些去重的场景里,例如每个用户只能参与一次活动、一个用户只能中奖一次等等去重场景。

基本操作

127.0.0.1:6379> sadd userset 10001
(integer) 1
127.0.0.1:6379> sadd userset 10002
(integer) 1
127.0.0.1:6379> sadd userset 10001
(integer) 0
127.0.0.1:6379> sadd userset 10003 10004
(integer) 2
127.0.0.1:6379> smembers userset
1) "10001"
2) "10002"
3) "10003"
4) "10004"

Zset有序集合

它类似于 Java 的 SortedSet 和 HashMap 的结合体,一方面它是一个 set,保证了内部 value 的唯一性,另一方面它可以给每个 value 赋予一个 score,代表这个 value 的排序权重。zset内部是通过跳跃列表这种数据结构来实现的。因为zset要支持随机的插入和删除,所以不能使用数组结构,而需要改成普通链表数据结构。zset需要根据score进行排序,所以每次插入或者删除值都需要进行先在链表上查找定位。

常用使用场景

(1)各类热门排序场景

例如热门歌曲榜单列表,value值是歌曲ID,score是播放次数,这样就可以对歌曲列表按播放次数进行排序。

当然还有类似微博粉丝列表、评论列表等等,可以将value定义为用户ID、评论ID,score定义为关注时间、评论点赞次数等等。

基本操作:

这里的例子就是对用户的评分进行排序。

127.0.0.1:6379> zadd userzset 100 10002
(integer) 1
127.0.0.1:6379> zadd userzset 98 10001
(integer) 1
127.0.0.1:6379> zrange userzset 0 100
1) "10001"
2) "10002"

总结

本篇中介绍了那么redis 5种常用数据结构的使用场景,具体的使用场景还需要根据这些类型的特性和自己的业务场景对号入座,本篇给大家拓宽下redis的使用场景!大家觉得不错可以点个赞在关注下,以后还会分享更多文章!