java IO模型2

121 阅读1分钟

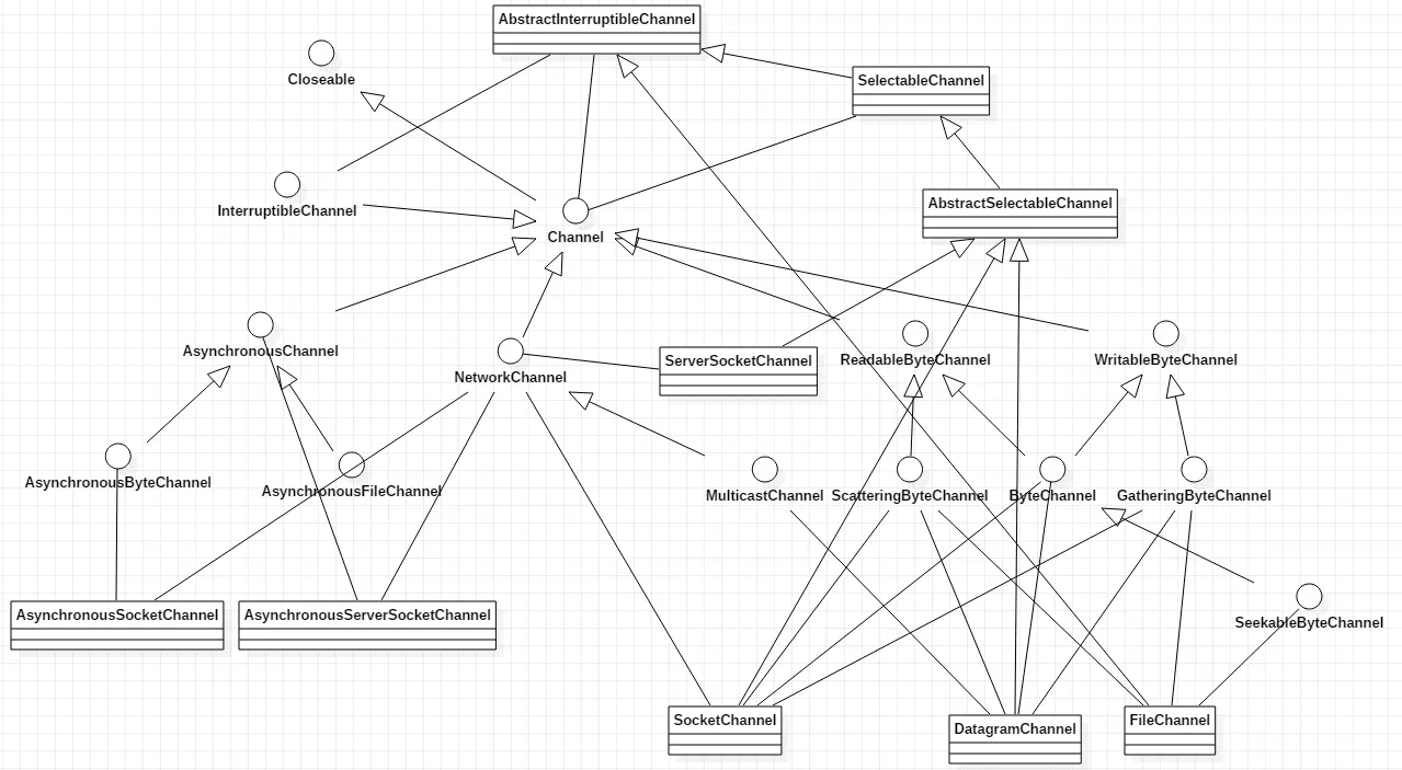
下面接着上一篇,继续看看通道channel的相关类,在java.nio.channels下(53),其中25个异常类,就不列举了。

Channels类定义了一些关于通道和流的静态方法。
Pipe
MembershipKey
FileLock
CompletionHandler
AsynchronousChannelGroup

(20+2个),2个java.nio.channels.spi中

最后看看选择器selector相关的类,在java.nio.channels下

Selector(多路复用器)
SelectionKey

在java.nio.channels.spi下

SelectorProvider
AsynchronousChannelProvider
AbstractSelector
AbstractSelectionKey

现在关于nio相关的类基本了解完了,由上面的图可知,channel可以分为

用于网络读写的
用于文件操作的

下面我们看看如何使用nio编程:

github.com/liangjunkai…

阻塞的

非阻塞的

瞬间脑袋不在状态了,后续再优化