奇技指南
自从 Node8.5 以后, Node 开始支持引入 ES 模块。在新开的项目中,笔者尝试使用了这种方式。本文为大家介绍NodeJS与模块系统。
本文来自奇舞周刊,作者刘观宇,360 奇舞团高级前端工程师、技术经理,W3C CSS 工作组成员。
1
自从 Node8.5 以后, Node 开始支持引入 ES 模块1。在新开的项目中,笔者尝试使用了这种方式。由于目前 NodeJS 对于 ES 模块尚属试验性支持,因此需要在启动时候加入参数:--experimental-modules,完整的命令如: node --experimental-modules index.mjs。这样程序就愉快地运行起来了。不过当笔者尝试加入一些新的依赖之后问题出现了:

这个问题在于,很多 NodeJS 依赖包,由于使用 CommonJS 的方式编写,对于 ES Module 的支持尚不完善。因此包在使用过程中,存在一定的兼容问题。
这篇文章我们就来谈谈,在 NodeJS 环境下,CommonJS 和 ES Module 区别和联系,以及互操作的方法。
2
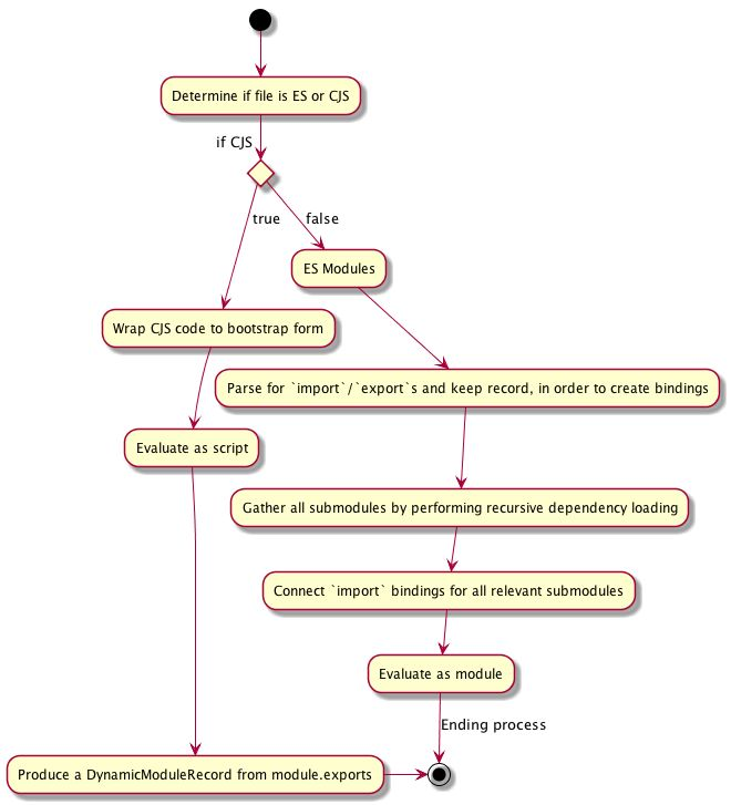
在 NodeJS 诞生时候,ES Module 模块系统还没有诞生,因此 NodeJS 最初采用的是 CommonJS 模块系统。我们之前所使用的 NodeJS 包,大部分都是 CommonJS 模块。CommonJS 模块和 ES Module 之间有很大的区别。这也就是为什么ES Module使用.mjs区别对待的原因。 下面这张图阐述了 NodeJS 对于两种模块系统的解析流程。

那么它们在行为上有什么区别呢?
主要有两点:
一、引入模块时机的区别:CommonJS 模块是运行时加载,换句话说是在 NodeJS 脚本执行时才加载进来,而 ES Module 则是在静态分析时候就确定了引用关系。这有点像给目标模块建立了一个符号链接,或者说建立了一个指针。从这个意义上说,ES Module 的 import 的加载效率应该略高于 CommonJS。而 CommonJS 这种特性也给动态加载模块提供了可能。
二、CommonJS 模块加载实际上是把 module.exports 对象进行了一次拷贝。因此当原模块的存储在栈空间的值,也就是基本类型值在第一次加载过程中已经被缓存掉,当它发生了改变,不会影响引入这个模块的代码的值。读者可以尝试在加载后打印下require.cache看一看缓存的结构。下面看这个例子:
// cjs.js
var inner = 3;
let innerIncrease = () => {
inner++;
}
module.exports = {
inner,
innerIncrease
};
// main.js
var mod = require('./cjs');
console.log(mod.inner);
mod.innerIncrease();
console.log(mod.inner);
我们如果执行 node main.js 会发现两次执行的结果都为 3。那是因为 inner 的值在第一次引入时候被缓存掉了。
如果上述代码使用 ES module。因为都是引用值,所以外部可以感知内部变化。
// mjs.mjs
export let inner = 3;
export let innerIncrease = () => {
inner++;
}
// main.mjs
var mod = require('./mjs.mjs');
console.log(mod.inner);
mod.innerIncrease();
console.log(mod.inner);
这里因为"import"的都是引用,会内外同步,因此依次打印出 3 和 4。
如果你启用了--experimental-modules,则意味这几件事:
-
对于同样的文件名,当模块没有写明扩展名时,加入--experimental-modules的总是先去加载 .mjs 扩展名的同名模块,如果没有才会去加载.js。
-
只要使用 import/export 命令的,必须使得扩展名为 .mjs。
-
.mjs 文件中不能使用 require 函数,否则会报ReferenceError: require is not defined错误。
-
import 命令是异步加载,意思是,后面的模块不会等待前面的加载完再去加载。如果有先后依赖关系的模块,不能在 import 中同级写,这个和 CommonJS 模块 不一样。
-
顶层文件,this指向 undefined。arguments、 require、module、 exports、__filename和 __dirname均为undefined
既然差异很难弥合,那么用扩展名来区分两套体系从目前来看是很必要的。但是有时候,互相操作又是不可避免的。
那么如何互操作呢?
如果 ES Module 需要加载 CommonJS 模块,NodeJS 将把 module.exports 当作一个对象赋给 default 对象,即相当于:export default {...module.exports 对象}
假设我们有 cjs 模块 cjs.js,如下:
// cjs.js
module.exports = {
"Hello": "你好",
"World": "世界"
}
我们可以在需要的 mjs 文件中这样使用:
// main.mjs
import cjsExport from './cjs.js'
// 以下两种也可以
/***
* import {default as cjsExport} from './cjs.js'
* import * as cjsExport from './cjs.js'
***/
const {Hello, World} = cjsExport
但是,这种方式是不允许的:import { someExports } from 'module'。
那么 CommonJS 能否加载 ES Module 呢?答案是肯定的,不过稍微有点麻烦。同时,使用这个特性需要在 NodeJS 9.7.0 版本以上,同时加入--experimental-modules,这里 2是当时的 changelog
// es.mjs
export default {
"a" : 1,
"b" : 2
}
// main.mjs
(async _ => {
const es = await import('./es.mjs');
console.log(es);
})()
其它几种 export 语法也可以用这种方式导入,想要知晓所有 export 语法的,可以参考高峰老师的之前在周刊发表的这篇文章3。
回到我们开头提出的问题,在 mjs 模块里,可以使用上面提到的相应的加载 CommonJS 模块的写法,就可以正常运行了。
随着 ES Module 越来越完善,我们可以期待,今后 ES module 会越来越多。我们看到在现在这个多种模块机制并存的时代,很多重要的库在新版本的源码中都做了适配,基本的方案是:利用扩展名引入的优先级,提供多种扩展名的文件。如.js 适应 CommonJS,.mjs 文件适配 ES module,这种方案也使得库的使用者,比较平滑地切换各种模块系统。当然,各种预编译器也可以在不得已的时候提供必要的帮助。

参考资料
-
http://es6.ruanyifeng.com/#docs/module-loader
-
https://nodejs.org/api/esm.html
-
https://www.zcfy.cc/article/es-modules-and-node-js-hard-choices-477.html
文内链接
-
https://github.com/nodejs/node/blob/master/doc/changelogs/CHANGELOG_V8.md#8.5.0
-
https://github.com/nodejs/node/blob/master/doc/changelogs/CHANGELOG_V9.md#9.7.0
界世的你当不
只作你的肩膀
无
360官方技术公众号
技术干货|一手资讯|精彩活动
空·
点一下你会更好看耶