-
欢迎关注我的公众号

-
学习的内容如下
-
开始
-
过滤器的定义方法 主要去解决时间显示的问题 过滤器调用的格式
{{ name | nameope }}
// Vue.filter("过滤器的名称",function(data){
// return data+"123"
// })
Vue.filter("msgFormat",function(msg,args){
return msg+"arg"+args
})
<td>{{item.Ctime | msgFormat('你好仕明同学')}}</td>
-
这个是干嘛的???
<link rel="stylesheet" href="./lib/bootstrap.min.css"> -
@keyup.enter="add"点击了回车键的话,就触发事件 全部的按键别名.enter .tab .delete .esc .space .up .down .left .right如果想要指定的某一个某个按键的话 就必须重新的定义 找键盘码 -
定义全局键盘码
Vue.config.keyCodes.f2=113
@click="add(传入参数)v-text在插值表达式中,不能使用{{item,Ctime}}只能这样使用使用v-text="item.Ctime
过滤器
- 调用就近原则,如果全局过滤器和私有过滤器名称一样,作用一样的,那么先调用私有的
- 过滤器调用的格式
{{ name | nameope }},过滤器可以多次调用 - 要想使全局过滤器生效的话,就必须初始化在 全局过滤器之后
// 全局过滤器,所有的实例对象都共享了
// 其实这个时间会默认的给与他 pattern="" 以防止调用者不给他赋值
Vue.filter("dateFromat", function (date, pattern = "") {
var dt = new Date(date);
var y = dt.getFullYear();
var m = dt.getMonth() + 1
var d = dt.getDate()
console.log("shiming" + pattern)
console.log("shiming" + date)
// return `${y}-${m}-${d}`
// pattern 这个要判断一下是否为null
if (pattern.toLowerCase() === "yyyy-mm-dd") {
// return y+"-"+m+"-"+d
// 魔法字符串
return `${y}-${m}-${d}`
} else {
var hh = dt.getHours();
var mm = dt.getMinutes()
var ss = dt.getSeconds()
return `${y}-${m}-${d} ${hh}:${mm}:${ss}`
}
})
- forEach some filter findIndex 都会遍历数组的每一项,
- forEach没有办法终止
- some 可以return true 把它终止掉
- filter
- findIndex 找索引
一个添加和删除数据的Demo
<!DOCTYPE html>
<html lang="en">
<head>
<meta charset="UTF-8">
<meta name="viewport" content="width=device-width, initial-scale=1.0">
<meta http-equiv="X-UA-Compatible" content="ie=edge">
<title>Document</title>
<script src="./lib/vue.min.js"></script>
<!-- 这个是干嘛的??? -->
<link rel="stylesheet" href="./lib/bootstrap.min.css">
</head>
<body>
<div id="app">
<div class="panel panel-primary">
<div class="panel-heading">
<h3 class="panel-title">添加品牌</h3>
</div>
<div class="panel-body form-inline">
<label>
Id:<input type="text" class="form-control" v-model="id">
</label>
<label>
<!-- class="form-control" 一个好看一个不好看 @keyup="add" 事件-->
<!-- @keyup.enter="add" 点击了回车键的话,就触发事件
全部的按键别名
.enter .tab .delete .esc .space .up .down .left .right
如果想要指定的某一个某个按键的话 就必须重新的定义 找键盘码
-->
<!-- Name:<input type="text" v-model="name" @keyup.enter="add"> -->
<!-- 这样就可以其作用了 使用f2 去触发某些的操作 -->
Name:<input type="text" v-model="name" @keyup.f2="add">
</label>
<!-- 传入参数 ,加了小括号 -->
<input type="button" value="添加" class="btn btn-primary" @click="add()">
<label>
搜索关键字:<input type="text" class="form-control" v-model="key">
</label>
</div>
</div>
<table class="table table-bordered table-hover table-striped">
<thead>
<tr>
<th> ID</th>
<th> Name</th>
<th> Ctime</th>
<th> Operation</th>
</tr>
</thead>
<tbody>
<!-- 如果这个list是个固定的集合的话,那么页面就不能刷新了,我个人的理解
这个list需要根据代码来改变的,这样子才很好
-->
<tr v-for="item in search(key)" :key="item.id">
<td>{{item.id}}</td>
<td>{{item.name}}</td>
<!-- v-text在插值表达式中,不能使用{{item,Ctime}} 只能这样使用使用
<td v-text="item.Ctime"></td>
这种用法是错误的,下面的使用的方法 <td v-text="{{item.Ctime}}"></td>
-->
<!-- <td v-text="item.Ctime"></td> -->
<!-- <td>{{item.Ctime | msgFormat('你好仕明同学')|test}}</td> -->
<td>{{ item.Ctime | dateFromat("yyyy-mmd-dd") }}</td>
<td>
<!-- .prevent 阻止默认行为 -->
<a href="" @click.prevent="del(item.id)">删除</a>
</td>
</tr>
</tbody>
</table>
</div>
<div id="app2">
{{1+1}}
{{ dt |dateFromat }}
<h1> {{ dt |dateFromat }} </h1>
</div>
<div id="app3">
{{1+1}}
</div>
<script>
// Vue.filter("msgFormat", function (msg, args) {
// return msg + "arg" + args
// })
// // 过滤器可以多次调用
// Vue.filter("test", function (msg) {
// return msg + "test"
// })
// 全局过滤器,所有的实例对象都共享了
// 其实这个时间会默认的给与他 pattern="" 以防止调用者不给他赋值
Vue.filter("dateFromat", function (date, pattern = "") {
var dt = new Date(date);
var y = dt.getFullYear();
var m = dt.getMonth() + 1
var d = dt.getDate()
console.log("shiming" + pattern)
console.log("shiming" + date)
// return `${y}-${m}-${d}`
// pattern 这个要判断一下是否为null
if (pattern.toLowerCase() === "yyyy-mm-dd") {
// return y+"-"+m+"-"+d
// 魔法字符串
return `${y}-${m}-${d}`
} else {
var hh = dt.getHours();
var mm = dt.getMinutes()
var ss = dt.getSeconds()
return `${y}-${m}-${d} ${hh}:${mm}:${ss}`
}
})
// 定义全局键盘码
Vue.config.keyCodes.f2=113
// 要想使全局过滤器生效的话,就必须初始化在 全局过滤器之后
var vm2 = new Vue({
el: "#app2",
data: {
dt: new Date()
},
methods: {
},
// 定义私有过滤器
filters: {
// 调用就近原则,如果全局过滤器和私有过滤器名称一样,作用一样的,
// 那么先调用私有的
dateFromat: function (date, pattern = "") {
var dt = new Date(date);
var y = dt.getFullYear();
// 有可能是一位数的 padStart(2,"0") 表示长度为2 ,不够的话0来补充
var m = (dt.getMonth() + 1).toString().padStart(2,"0")
var d = dt.getDate().toString().padStart(2,"0")
console.log("shiming" + pattern)
console.log("shiming" + date)
// return `${y}-${m}-${d}`
// pattern 这个要判断一下是否为null
if (pattern.toLowerCase() === "yyyy-mm-dd") {
// return y+"-"+m+"-"+d
// 魔法字符串
return `${y}-${m}-${d}`
} else {
var hh = dt.getHours().toString().padStart(2,"0");
var mm = dt.getMinutes().toString().padStart(2,"0")
var ss = dt.getSeconds().toString().padStart(2,"0")
return `${y}-${m}-${d} ${hh}:${mm}:${ss}`+"私有的过滤器"
}
}
}
})
var vm = new Vue({
el: "#app",
data: {
id: "",
name: "",
key: "",
list: [
{ id: 1, name: "宝马", Ctime: new Date() },
{ id: 2, name: "长安", Ctime: new Date() },
]
},
methods: {
add() {
console.log("log")
var car = { id: this.id, name: this.name, Ctime: new Date() }
this.list.push(car)
this.name = this.id = ""
},
del(id) {
//vue中使用some删除list中的数据 可以在some内部做任何的事情
// this.list.some((item,i)=>{
// if(item.id==id){
// this.list.splice(i,1)
// return true;
// }
// })
//这个就是专门来找id的
var index = this.list.findIndex(item => {
if (item.id == id) {
return true;
}
})
this.list.splice(index, 1)
console.log("找到的索引 :" + index)
},
//根据关键字查询集合
search(key) {
//方法一
// var newList=[];
// // 这里这个循环注意是使用的那个item,是条件的哦
// this.list.forEach(item => {
// if (item.name.indexOf(key)!=-1) {
// newList.push(item)
// }
// });
// return newList
// forEach some filter findIndex 都会遍历数组的每一项,
// forEach没有办法终止
// some 可以return true 把它终止掉
// filter
// findIndex 找索引
//过滤器,符合的都返回
return this.list.filter(item => {
// 如果能取到的话,就不等于-1
if (item.name.indexOf(key) != -1) {
}
// es6中提供新的方法,叫做includes 如果包含返回true
if (item.name.includes(key)) {
return item
}
})
// newList
}
}
})
// 过滤器的定义方法 主要去解决时间显示的问题
// Vue.filter("过滤器的名称",function(data){
// return data+"123"
// })
</script>
</body>
</html>
<!-- 过滤器调用的格式 {{ name | nameope }} -->
-
自定义指令 在Vue中所有的指令都是
V开头<input type="text" class="form-control" v-model="key" v-focus> -
使用
Vue.directive定义全局的指令- 参数1:指令的名称,注意不需要加上V- ,但是调用的时候,需要加上V-
- 参数2:是一个对象,有指令相关的函数,函数可以在特点的阶段执行相关的操作
// 使用Vue.directive 定义全局的指令
// 参数1:指令的名称,注意不需要加上V- ,但是调用的时候,需要加上V-
// 参数2:是一个对象,有指令相关的函数,函数可以在特点的阶段执行相关的操作
Vue.directive("focus",{
// 指令绑定在元素上的时候,只调用一次,在指令第一次绑定到元素上时调用。就是一个元素的对象
bind:function(el){
// 每个函数中,第一个参数永远是el,表示被绑定,其实就是text 原声的js对象
// 一个元素,只有插入Dom之后,才会有焦点
// el.focus() 所以这个方法在这里不行
},
// inserted 表示元素插入Dom中的时候,会执行一次
inserted:function(el){
el.focus()
},
// 值更新时的工作
// 也会以初始值为参数调用一次
updated:function(){
}
})
-
钩子函数参数
<input type="text" v-focus V-color="'blue'" >
Vue.directive("color",{
// 为啥设置颜色可以生效,其实理解为初始化了这个属性
// 只要通过指令绑定了元素,不管这个元素有没有插入进去,这个元素肯定有一个内联的样式
// 和样式相关的操作
bind:function(el,binding){
el.style.color="red"
// binding:一个对象,包含以下属性:
// name:指令名,不包括 v- 前缀。
// value:指令的绑定值,例如:v-my-directive="1 + 1" 中,绑定值为 2。
// oldValue:指令绑定的前一个值,仅在 update 和 componentUpdated 钩子中可用。无论值是否改变都可用。
// expression:字符串形式的指令表达式。例如 v-my-directive="1 + 1" 中,表达式为 "1 + 1"。
// arg:传给指令的参数,可选。例如 v-my-directive:foo 中,参数为 "foo"。
// modifiers:一个包含修饰符的对象。例如:v-my-directive.foo.bar 中,修饰符对象为 { foo: true, bar: true }。
console.log("shiming value=---"+binding.value)
console.log("shiming name=---"+binding.name)
console.log("shiming expression=---"+binding.expression)
el.style.color=binding.value
},
// 和行为有关的操作,最好在inserted中执行
inserted:function(){
},
updated:function(){
}
})
- 定义私有的指令,写到vm实例中去了
// 定义私有的指令
directives:{
"fontweight":{
bind:function(el,binding){
el.style.fontWeight=binding.value
}
}
}
-
注意
directives,引用的时候是大写的V<h1 v-color="'pink'" V-fontweight="900"> {{ dt |dateFromat }} </h1> -
函数简写
- 在很多时候,你可能想在 bind 和 update 时触发相同行为,而不关心其它的钩子。
// 定义私有的指令
directives:{
"fontweight":{
bind:function(el,binding){
el.style.fontWeight=binding.value
}
},
// 这个方法其实就两个方法合成一个了,bind和update中去了
"fontsize" :function(el,binding){
el.style.fontSize=binding.value
}
}
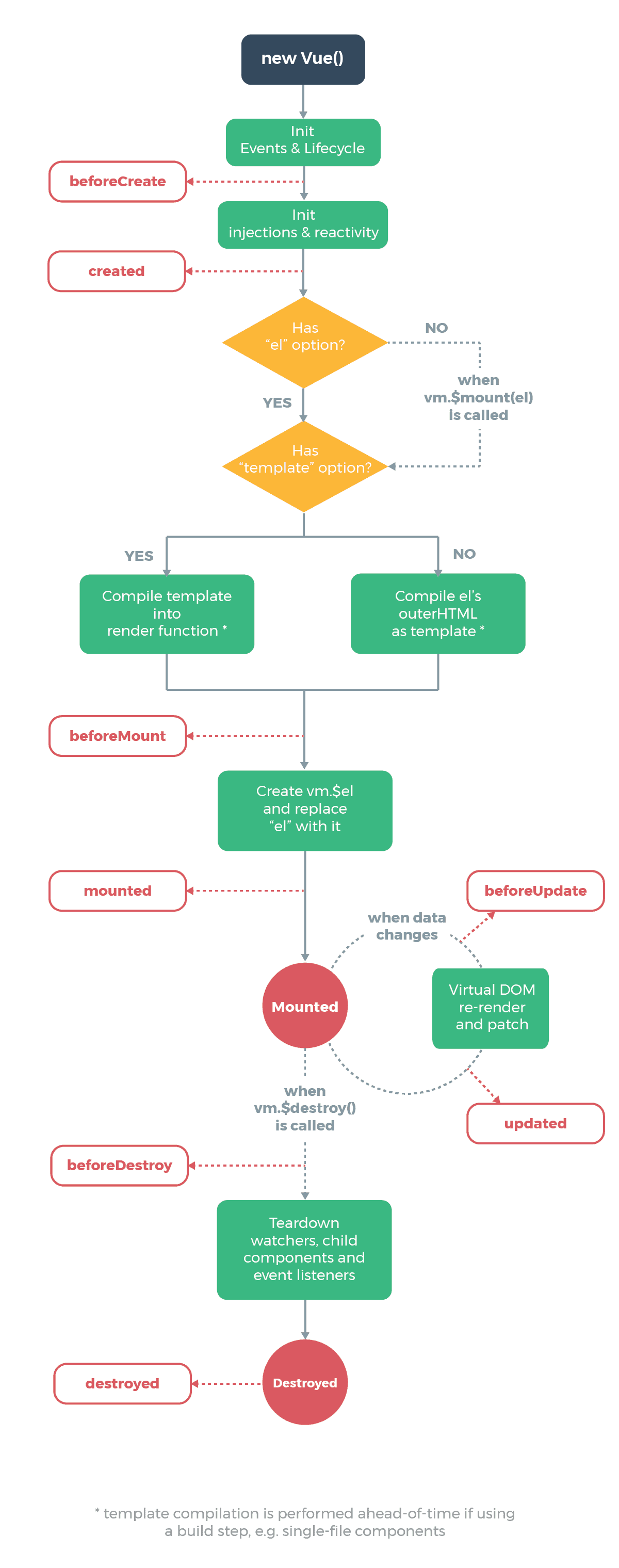
Vue的生命周期
-
1、
new Vue() -
2、
Init:刚刚初始化了一个Vue实例,只有默认的生命周期函数和默认的事件,其他的没有创建 -
3、 实例完全被创建出来,会执行他,在这个生命周期函数执行的时候,
data和methods的还没有被初始化 -
4、初始化
data和methods -
5、
created方法执行,data和methods初始化好了 -
6、
Vue开始编译模板,Vue代码中的指令进行执行,最终在内存中生成一个编译好的最终模板,然后把这个模板字符串,渲染为内存中的Dom,此时,只是在内存中,渲染好了模板,并没有把模板挂载到正真的页面中去 -
7、内存中已经已经编译完成了,但是没有把模板渲染到页面中
beforeMount(),console.log(document.getElementById("pp").innerText)就是 输出innerText {{msg}}还没有正真的渲染出来,还咩有挂载到页面中去 -
8、强内存中编译好的模板,正式的替换到页面中去
-
9、内存中的模板挂载到页面中,用户可以看到页面的
mounted实例最后的一个生命周期的函数只要执行完了mounted,Vue实例已经初始化完毕了,此时已经进入到了运行阶段 -
10、
beforeUpdate最少执行0次,也有可能触发多次,运行中的事件 -
11、
update最少执行0次,也有可能触发多次,运行中的事件 -
12、
beforeDestoryVue实例就已经从运行阶段进入到销毁阶段,但是此时候实例上所有data和methods,过滤器和指令都是处于可用的状态,还没有执行销毁的过程 -
13、
destoryed到这里就全部销毁了
-
Demo 代码
<!DOCTYPE html>
<html lang="en">
<head>
<meta charset="UTF-8">
<meta name="viewport" content="width=device-width, initial-scale=1.0">
<meta http-equiv="X-UA-Compatible" content="ie=edge">
<title>Document</title>
<script src="./lib/vue.min.js"></script>
</head>
<body>
<div id="app">
<p>好好学习</p>
<p id="pp">{{ msg }}</p>
<input type="button" value="修改msg" @click="msg='我被修改了'">
</div>
<script>
// 1、new Vue
//2、 init:刚刚初始化了一个Vue实例,只有默认的生命周期函数和默认的事件,其他的没有创建
var vm = new Vue({
el: "#app",
// 4、初始化data和methods
data: {
msg: "msg消息"
},
methods: {
show() {
console.log("show方法")
}
},
//3、 实例完全被创建出来,会执行他,在这个生命周期函数执行的时候,data和methods的还没有被初始化
beforeCreate() {
console.log("beforeCreate方法")
// 输出为undefined
console.log(this.msg)
},
// 5、created 方法执行,data和methods 初始化好了
created() {
console.log("created方法")
console.log(this.msg)
},
// 6、Vue 开始编译模板,Vue代码中的指令进行执行,最终在内存中生成一个编译好的最终模板,
// 然后把这个模板字符串,渲染为内存中的Dom,此时,只是在内存中,渲染好了模板,并没有把模板挂载到正真的页面中去
// 7、内存中已经已经编译完成了,但是没有把模板渲染到页面中
beforeMount() {
console.log("beforeMount方法")
// 就是 输出 innerText {{msg}} 还没有正真的渲染出来,还咩有挂载到页面中去
console.log(document.getElementById("pp").innerText)
},
// 8、强内存中编译好的模板,正式的替换到页面中去
// 9、内存中的模板挂载到页面中,用户可以看到页面的 mounted实例最后的一个生命周期的函数
// 只要执行完了mounted,Vue实例已经初始化完毕了,此时已经进入到了运行阶段
mounted(){
console.log("mounted方法")
console.log(document.getElementById("pp").innerText)
},
// 10、beforeUpdate 最少执行0次,也有可能触发多次,运行中的事件
beforeUpdate(){
console.log("beforeUpdate方法")
// 这个消息还是旧的
console.log(document.getElementById("pp").innerText)
} ,
// 11、 update 最少执行0次,也有可能触发多次,运行中的事件
updated(){
console.log("updated方法")
console.log(document.getElementById("pp").innerText)
},
// 12、beforeDestory Vue实例就已经从运行阶段进入到销毁阶段,但是此时候实例上所有data和methods,过滤器和指令都是处于可用的状态,还没有执行销毁的过程
beforeDestroy(){
console.log("beforeDestroy方法")
},
// 13、到这里就全部销毁了
destoryed(){
console.log("destoryed方法")
}
})
</script>
</body>
</html>
vue-resource的使用
- 依赖于
Vue有个先后的顺序 <script src="https://cdn.jsdelivr.net/npm/vue-resource@1.5.1"></script>
<script src="./lib/vue.min.js"></script>
<!-- vue-resource 依赖于 Vue 有个先后的顺序 this.$http.get -->
<script src="https://cdn.jsdelivr.net/npm/vue-resource@1.5.1"></script>
// global Vue object
Vue.http.get('/someUrl', [config]).then(successCallback, errorCallback);
Vue.http.post('/someUrl', [body], [config]).then(successCallback, errorCallback);
// in a Vue instance
this.$http.get('/someUrl', [config]).then(successCallback, errorCallback);
this.$http.post('/someUrl', [body], [config]).then(successCallback, errorCallback);
- Demo
<!DOCTYPE html>
<html lang="en">
<head>
<meta charset="UTF-8">
<meta name="viewport" content="width=device-width, initial-scale=1.0">
<meta http-equiv="X-UA-Compatible" content="ie=edge">
<title>Document</title>
<script src="./lib/vue.min.js"></script>
<!-- vue-resource 依赖于 Vue 有个先后的顺序 this.$http.get -->
<script src="https://cdn.jsdelivr.net/npm/vue-resource@1.5.1"></script>
</head>
<body>
<div id="app">
<input type="button" value="get" @click="getInfo">
</div>
<script>
var vm = new Vue({
el: "#app",
data: {
},
methods: {
getInfo() {
console.log("getInfo")
// GET /someUrl then返回的数据
this.$http.get('https://cn.vuejs.org/v2/guide/ssr.html').then(response => {
console.log(response)
// get body data 一般获取body 就可以了
this.someData = response.body;
console.log(this.someData)
}, response => {
// error callback
console.log(response)
});
this.$http.post('http://vue.studyit.io/api/post',{},{emulateJSON:true}).then(result=>{
console.log(result.body)
})
// // POST /someUrl
// this.$http.post('/someUrl', { foo: 'bar' }).then(response => {
// // get status
// response.status;
// // get status text
// response.statusText;
// // get 'Expires' header
// response.headers.get('Expires');
// // get body data
// this.someData = response.body;
// }, response => {
// // error callback
// console.log("error"+response)
// });
}
}
})
</script>
</body>
</html>
- 使用最多的请求
jsonp(url, [config]) - vue-resource 目前和Vue中最常用的请求框架
Jsonp的原理(还要仔细查阅资料)
-
jsonp的实现原理 1、由于浏览器的安全限制,不允许AJAX访问 协议不同,余名不同,端口号不同的数据接口,浏览器认为不安全 2、可以通过动态创建script的标签的形式,把script标签的src属性,指向数据接口的地址,因为script标签不存在跨域限制,这种方式叫做JSONP,JSONP只支持get请求
-
自己的
node服务器 -
node.js服务器的实现个人感觉好像go,我擦,这一套代码都是一个人写的??
// 导入http的内置模块
const http = require("http")
// 创建一个 http服务器
const server = http.createServer()
// 监听 http 服务器的request的请求
server.on('request', function (req, res) {
const url = req.url
console.log("我是服务器,我启动了url==="+url)
if (url === "/getDemo") {
var scrip = "show()"
res.end(scrip)
} else {
// 返回404
res.end("404")
}
})
// http://127.0.0.1:3000/getDemo
// 指定端口号并启动服务器监听 感觉好像go语言啊
server.listen(3000, function () {
console.log("我是服务器,我启动了")
})
- 启动

- 客服端
<!DOCTYPE html>
<html lang="en">
<head>
<meta charset="UTF-8">
<meta name="viewport" content="width=device-width, initial-scale=1.0">
<meta http-equiv="X-UA-Compatible" content="ie=edge">
<title>Document</title>
</head>
<body>
<script>
// jsonp的实现原理
// 1、由于浏览器的安全限制,不允许AJAX访问 协议不同,余名不同,端口号不同的数据接口,浏览器认为不安全
// 2、可以通过动态创建script的标签的形式,把script标签的src属性,指向数据接口的地址,因为script标签不存在跨域限制,这种方式叫做JSONP,JSONP只支持get请求
//
function show(){
console.log("我是客服端的方法,但是通过服务器帮我执行的,show方法是服务器帮我调用的")
}
</script>
<script src="http://127.0.0.1:3000/getDemo"></script>
</body>
</html>
- 后语:Vue+node.js来实现一个前端项目?