Vue源码学习--从new Vue 到呈现页面

360 阅读6分钟

这篇文章在于总结前段时间对于Vue源码的粗略学习,大致讲述一个简单的vue实例从创建到更新再到销毁的过程。涉及Vue从html结构到ast对象;再从render函数到virtual dom;以及vue的核心Observer + dep + Watcher对象所构成的数据驱动视图更新的逻辑;以及最后更新页面所涉及的diff算法等等。Vue博大精深,小子由衷敬畏和仰慕。能力有限,各方面均是个人肤浅认知。记录一些个人学习理解心得,有不当的地方请指正。

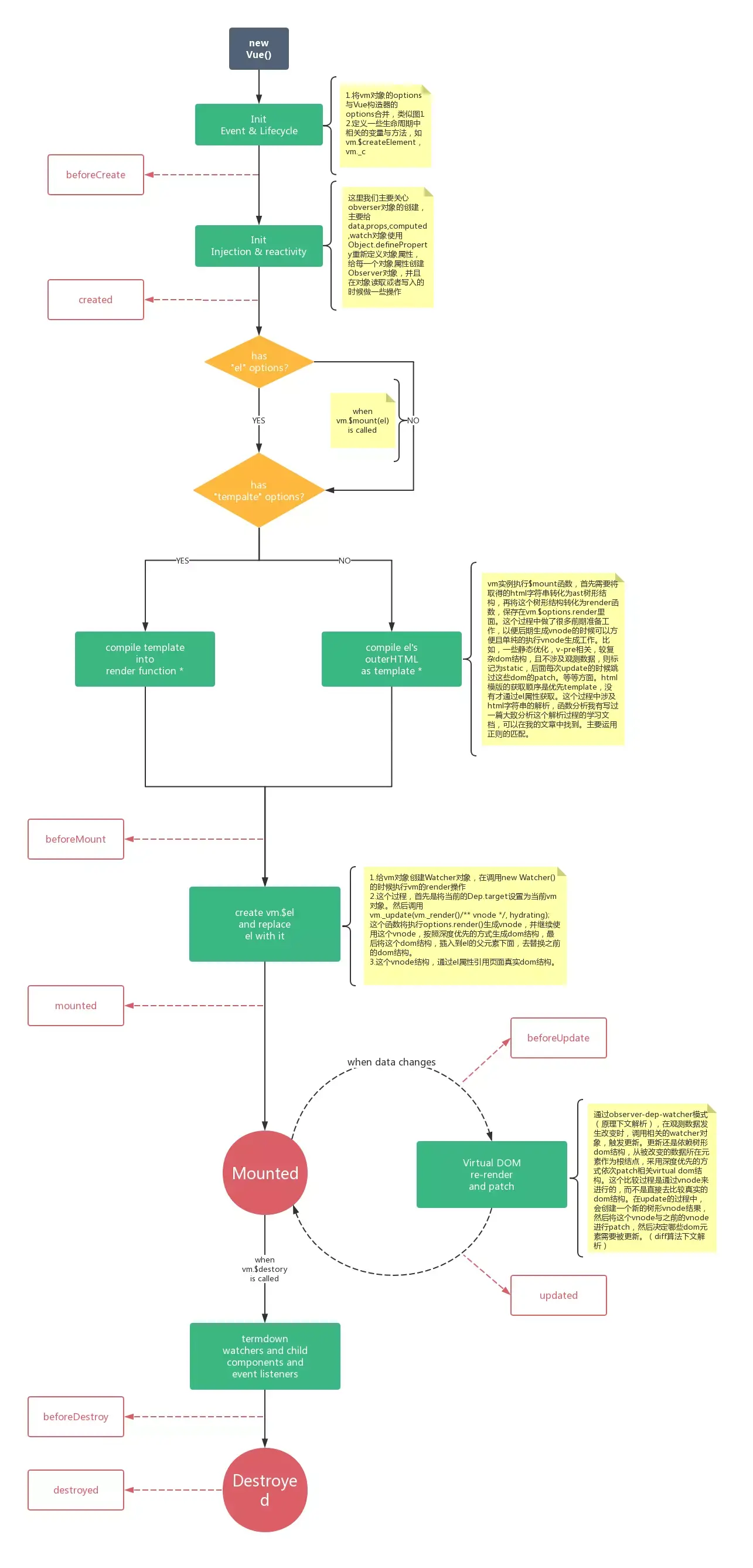
生命周期图注释

Vue的Observer + dep + watcher

###Observer Observer在创建的时候,给传入的对象进行封装,返回一个包含value,dep(from new Dep()),__ob__等属性的Ob实例。Ob对象对传入的value进行深层次的改造,给value以及属性中是对象或者数组的项进行改造,使他们可以被观测。对象执行defineReactive(下文解析);数组改写部分原型方法,使他们可以被观测。

export class Observer {
  value: any;
  dep: Dep;
  vmCount: number; // number of vms that have this object as root $data

  constructor (value: any) {
    this.value = value
    this.dep = new Dep()
    this.vmCount = 0
    // 定义不可枚举的属性__ob__
    def(value, '__ob__', this) // 给data添加__ob__属性,返回observer对象
    // root value是个对象,这个if针对属性值
    if (Array.isArray(value)) {
      // 原型链绑定到改造后的一些方法,是对象操作可被观测
      if (hasProto) {
        protoAugment(value, arrayMethods)
      } else {
        copyAugment(value, arrayMethods, arrayKeys)
      }
      this.observeArray(value)
    } else {
      this.walk(value)
    }
  }

  /**
   * Walk through all properties and convert them into
   * getter/setters. This method should only be called when
   * value type is Object.
   */
  walk (obj: Object) { 
    const keys = Object.keys(obj)
    for (let i = 0; i < keys.length; i++) {
      defineReactive(obj, keys[i])
    }
  }

  /**
   * Observe a list of Array items.
   */
  observeArray (items: Array<any>) {
    for (let i = 0, l = items.length; i < l; i++) {
      observe(items[i])
    }
  }
}

通过Object.defineProperty在被观测对象的读取和写入过程中执行一些操作,用来触发视图更新。 关键步骤有三点:

  • 给每一个被观测的属性或者对象利用闭包创建一个Dep对象供get或者set函数使用。
  • 存在观测对象的前提下(vm的render,update过程,以及compute,watch过程等等,在读取属性值的时候,执行dep.depend(大致作用就是将当前target的watcher对象存入dep.subs);
  • 存在观测对象的前提下,在写入属性值的时候,执行dep.notify(),这个方法的大致作用是在被观测对象发生变化时,取出保存在dep.subs里面的watcher对象,执行这些对象的update方法,去更新依赖。这个地方存在一个个人觉得很优秀的设计,是视图的更新是调用nextTick函数并且队列更新视图。传送门--Vue异步更新队列大致作用是异步队列更新视图,达到性能以及效率上的提升。

defineReactive

/**
 * Define a reactive property on an Object.
 */
export function defineReactive (
  obj: Object,
  key: string,
  val: any,
  customSetter?: ?Function,
  shallow?: boolean
) {
  const dep = new Dep()

  const property = Object.getOwnPropertyDescriptor(obj, key)
  if (property && property.configurable === false) {
    return
  }

  // cater for pre-defined getter/setters
  const getter = property && property.get
  const setter = property && property.set
  if ((!getter || setter) && arguments.length === 2) {
    val = obj[key]
  }

  let childOb = !shallow && observe(val) // 作为props的子对象不再ob, observe 返回ob对象
  Object.defineProperty(obj, key, {
    enumerable: true,
    configurable: true,
    get: function reactiveGetter () {
      const value = getter ? getter.call(obj) : val
      if (Dep.target) {
        dep.depend()
        if (childOb) {
          childOb.dep.depend()
          if (Array.isArray(value)) {
            dependArray(value)
          }
        }
      }
      return value
    },
    set: function reactiveSetter (newVal) {
      const value = getter ? getter.call(obj) : val
      /* eslint-disable no-self-compare */
      if (newVal === value || (newVal !== newVal && value !== value)) {
        return
      }
      /* eslint-enable no-self-compare */
      if (process.env.NODE_ENV !== 'production' && customSetter) {
        customSetter()
      }
      // #7981: for accessor properties without setter
      if (getter && !setter) return
      if (setter) {
        setter.call(obj, newVal)
      } else {
        val = newVal
      }
      childOb = !shallow && observe(newVal)
      dep.notify() // 通知更新this.subs.update
    }
  })
}

Dep

Dep对象作为Obverser对象与Watcher对象的中介者,起到关联两个对象,统一把控变化的作用。

  • 在被观测属性被读取的时候,且是需要被观测的(被观测对象的操作,后文如无特殊说明,都在这个前提下,首先检测当前的watcher对象是否在已经在当前dep对象的subs里面,不在则添加。
  • notify,是在写入观测者对象之后,触发视图更新的操作。
  • Dep.target,所有dep对象公用一个target。保证同一时间只有一个目标对象在被计算。
export default class Dep {
  static target: ?Watcher;
  id: number;
  subs: Array<Watcher>;

  constructor () {
    this.id = uid++
    this.subs = []
  }

  addSub (sub: Watcher) {
    this.subs.push(sub) // Watcher
  }

  removeSub (sub: Watcher) {
    remove(this.subs, sub)
  }

  depend () {
    if (Dep.target) {
      // target 为Watcher对象
      Dep.target.addDep(this) // this当前观测者持有的dep对象
    }
  }

  notify () {
    // stabilize the subscriber list first
    const subs = this.subs.slice()
    if (process.env.NODE_ENV !== 'production' && !config.async) {
      // subs aren't sorted in scheduler if not running async
      // we need to sort them now to make sure they fire in correct
      // order
      subs.sort((a, b) => a.id - b.id)
    }
    for (let i = 0, l = subs.length; i < l; i++) {
      subs[i].update() // watcher.update
    }
  }
}

// The current target watcher being evaluated.
// This is globally unique because only one watcher
// can be evaluated at a time.
Dep.target = null
const targetStack = []

export function pushTarget (target: ?Watcher) {
  targetStack.push(target)
  Dep.target = target
}

export function popTarget () {
  targetStack.pop()
  Dep.target = targetStack[targetStack.length - 1]
}

Wathcer

addDep函数:addDep的作用是,保证在向dep对象添加wathcer的时候,一个depid在一轮观测中只被添加一次。这个管控过程,在watcher里面使用set对象维护。 update函数:用来队列触发视图更新

/**
 * A watcher parses an expression, collects dependencies,
 * and fires callback when the expression value changes.
 * This is used for both the $watch() api and directives.
 */
export default class Watcher {
    // 代码过长,只展文中提到的部分
    addDep (dep: Dep) {
    const id = dep.id
    if (!this.newDepIds.has(id)) {
      this.newDepIds.add(id)
      this.newDeps.push(dep)
      if (!this.depIds.has(id)) {
        dep.addSub(this) // this = > Watcher
      }
    }
  }
   /**
   * Subscriber interface.
   * Will be called when a dependency changes.
   */
  update () {
    /* istanbul ignore else */
    if (this.lazy) {
      this.dirty = true
    } else if (this.sync) {
      this.run()
    } else {
      queueWatcher(this)
    }
  }
}

patch过程解析(diff)

patchVnode

Vue通过数据变化驱动视图更新,更新的本质是每次设置被观测数据的值时,调用watcher.update方法,进行局部更新

  • 使options.render生成一份新的vnode(新的vnode没有对应的dom引用,是原始的数组结构)
  • 通过vm对象获取当前的vnode数组,作为oldVnode,与vnode一起执行函数
    patchVnode(oldVnode, vnode, insertedVnodeQueue /** [] */, null, null, removeOnly);

patchVnode函数用来比较新旧vnode。大致过程如下

  • 修改被观测属性的值,触发dep.notify => watcher.update => vm._update => patchVnode
  • 对新旧vnode进行比较,逐步更新属性,事件等等
  • 如果存在子节点,使用diff算法深度优先遍历子节点。这个过程中,如果存在props相关观测属性的读取,就会将对应的component的watcher对象push到quene队列中,等待当前的watcher更新完,再执行更新。这个过程是在patchVnode函数中,遇到component的子节点时,执行prePatch方法后添加的。
  function patchVnode (
    oldVnode,
    vnode,
    insertedVnodeQueue,
    ownerArray,
    index,
    removeOnly
  ) {
    if (oldVnode === vnode) {
      return
    }

    if (isDef(vnode.elm) && isDef(ownerArray)) {
      // clone reused vnode
      vnode = ownerArray[index] = cloneVNode(vnode)
    }

    const elm = vnode.elm = oldVnode.elm

    if (isTrue(oldVnode.isAsyncPlaceholder)) {
      if (isDef(vnode.asyncFactory.resolved)) {
        hydrate(oldVnode.elm, vnode, insertedVnodeQueue)
      } else {
        vnode.isAsyncPlaceholder = true
      }
      return
    }

    // reuse element for static trees.
    // note we only do this if the vnode is cloned -
    // if the new node is not cloned it means the render functions have been
    // reset by the hot-reload-api and we need to do a proper re-render.
    if (isTrue(vnode.isStatic) &&
      isTrue(oldVnode.isStatic) &&
      vnode.key === oldVnode.key &&
      (isTrue(vnode.isCloned) || isTrue(vnode.isOnce))
    ) {
      vnode.componentInstance = oldVnode.componentInstance
      return
    }

    let i
    const data = vnode.data
    if (isDef(data) && isDef(i = data.hook) && isDef(i = i.prepatch)) {
      i(oldVnode, vnode)
    }

    const oldCh = oldVnode.children
    const ch = vnode.children
    if (isDef(data) && isPatchable(vnode)) {
      for (i = 0; i < cbs.update.length; ++i) cbs.update[i](oldVnode, vnode)
      if (isDef(i = data.hook) && isDef(i = i.update)) i(oldVnode, vnode)
    }
    if (isUndef(vnode.text)) {
      if (isDef(oldCh) && isDef(ch)) {
        if (oldCh !== ch) updateChildren(elm, oldCh, ch, insertedVnodeQueue, removeOnly)
      } else if (isDef(ch)) {
        if (process.env.NODE_ENV !== 'production') {
          checkDuplicateKeys(ch)
        }
        if (isDef(oldVnode.text)) nodeOps.setTextContent(elm, '')
        addVnodes(elm, null, ch, 0, ch.length - 1, insertedVnodeQueue)
      } else if (isDef(oldCh)) {
        removeVnodes(elm, oldCh, 0, oldCh.length - 1)
      } else if (isDef(oldVnode.text)) {
        nodeOps.setTextContent(elm, '')
      }
    } else if (oldVnode.text !== vnode.text) {
      nodeOps.setTextContent(elm, vnode.text)
    }
    if (isDef(data)) {
      if (isDef(i = data.hook) && isDef(i = i.postpatch)) i(oldVnode, vnode)
    }
  }

updateChildren

比较过程:oldCh,newCh

  • 元素为空
  • oldCh[start]与newCh[start]是同一个元素,比较更新,移动到下一组元素比对
  • 否则,比较oldCh[end]与newCh[end],相同则比对更新,移动到前一对继续比较
  • 3.否则,比较oldCh[start]与newCh[end],相同则比较更新,并将oldCh[start]移动到最右边
  • 否则,比较oldCh[end]与newCh[start],相同则比较更新,并将oldCh[end]移动到最左边
  • 如果以上条件都不成立,则进行key值索引操作,首先给lodch建立key值map对象索引;再根据新的vnode是否有key值进行索引查找,有key值则查找map,结果会返回index或者undefined;没有key值则需要进行节点比对,找出是否存在一样节点;如果匹配到相同的节点,则进行比较更新,并移动到对应的位置。如果没有,则创建一个新的节点并插入对应的位置。
  • 最后,将多的老节点删除,或者将多的新节点插入到尾部。
    以上,就是大致的逻辑。

其中,有三点需要注意的地方就是:

  • 建立key值,可以最大限度的复用节点并加快索引(有key值会优先匹配key值相同的节点)
  • vue会给静态节点建立特殊的key值,以达到提升更新效率的目的。
  • diff中的sameVnode方法,是一个弱比较,比如。两个div,内部元素不同,在某种情况下,也会认为是相同的vnode,比如如下的情况:
<div id="test">
		<div v-if="show">
			<div class="a">
				<a :href="url"></a>
				<h1>静态文本</h1>
			</div>
			<div class='b'>
				这是一个文本节点{{url}}
			</div>
		</div>
		<div v-else>
			<div class='b'>
				这是一个文本节点{{url}}
			</div>
			<div class="a">
				<a :href="url"></a>
				<h1>静态文本</h1>
			</div>
		</div>
	</div>

在diff过程中,会将第一个的a,和第二个的b视为相同的vnode,并进行比较。最后差不多整个替换了一遍。可以看出,这样的效率并不高,我们希望的是,a与a比较,b与b比较。这种情况,我们可以人为的添加key值,去优化diff过程。

  // diff过程
  function updateChildren (parentElm, oldCh, newCh, insertedVnodeQueue, removeOnly) {
    let oldStartIdx = 0
    let newStartIdx = 0
    let oldEndIdx = oldCh.length - 1
    let oldStartVnode = oldCh[0]
    let oldEndVnode = oldCh[oldEndIdx]
    let newEndIdx = newCh.length - 1
    let newStartVnode = newCh[0]
    let newEndVnode = newCh[newEndIdx]
    let oldKeyToIdx, idxInOld, vnodeToMove, refElm

    // removeOnly is a special flag used only by <transition-group>
    // to ensure removed elements stay in correct relative positions
    // during leaving transitions
    const canMove = !removeOnly

    if (process.env.NODE_ENV !== 'production') {
      checkDuplicateKeys(newCh)
    }

    while (oldStartIdx <= oldEndIdx && newStartIdx <= newEndIdx) {
      if (isUndef(oldStartVnode)) {
        oldStartVnode = oldCh[++oldStartIdx] // Vnode has been moved left
      } else if (isUndef(oldEndVnode)) {
        oldEndVnode = oldCh[--oldEndIdx]
      } else if (sameVnode(oldStartVnode, newStartVnode)) {
        patchVnode(oldStartVnode, newStartVnode, insertedVnodeQueue, newCh, newStartIdx)
        oldStartVnode = oldCh[++oldStartIdx]
        newStartVnode = newCh[++newStartIdx]
      } else if (sameVnode(oldEndVnode, newEndVnode)) {
        patchVnode(oldEndVnode, newEndVnode, insertedVnodeQueue, newCh, newEndIdx)
        oldEndVnode = oldCh[--oldEndIdx]
        newEndVnode = newCh[--newEndIdx]
      } else if (sameVnode(oldStartVnode, newEndVnode)) { // Vnode moved right
        patchVnode(oldStartVnode, newEndVnode, insertedVnodeQueue, newCh, newEndIdx)
        canMove && nodeOps.insertBefore(parentElm, oldStartVnode.elm, nodeOps.nextSibling(oldEndVnode.elm))
        oldStartVnode = oldCh[++oldStartIdx]
        newEndVnode = newCh[--newEndIdx]
      } else if (sameVnode(oldEndVnode, newStartVnode)) { // Vnode moved left
        patchVnode(oldEndVnode, newStartVnode, insertedVnodeQueue, newCh, newStartIdx)
        canMove && nodeOps.insertBefore(parentElm, oldEndVnode.elm, oldStartVnode.elm)
        oldEndVnode = oldCh[--oldEndIdx]
        newStartVnode = newCh[++newStartIdx]
      } else {
        if (isUndef(oldKeyToIdx)) oldKeyToIdx = createKeyToOldIdx(oldCh, oldStartIdx, oldEndIdx)
        idxInOld = isDef(newStartVnode.key)
          ? oldKeyToIdx[newStartVnode.key]
          : findIdxInOld(newStartVnode, oldCh, oldStartIdx, oldEndIdx)
        if (isUndef(idxInOld)) { // New element
          createElm(newStartVnode, insertedVnodeQueue, parentElm, oldStartVnode.elm, false, newCh, newStartIdx)
        } else {
          vnodeToMove = oldCh[idxInOld]
          if (sameVnode(vnodeToMove, newStartVnode)) {
            patchVnode(vnodeToMove, newStartVnode, insertedVnodeQueue, newCh, newStartIdx)
            oldCh[idxInOld] = undefined
            canMove && nodeOps.insertBefore(parentElm, vnodeToMove.elm, oldStartVnode.elm)
          } else {
            // same key but different element. treat as new element
            createElm(newStartVnode, insertedVnodeQueue, parentElm, oldStartVnode.elm, false, newCh, newStartIdx)
          }
        }
        newStartVnode = newCh[++newStartIdx]
      }
    }
    if (oldStartIdx > oldEndIdx) {
      refElm = isUndef(newCh[newEndIdx + 1]) ? null : newCh[newEndIdx + 1].elm
      addVnodes(parentElm, refElm, newCh, newStartIdx, newEndIdx, insertedVnodeQueue)
    } else if (newStartIdx > newEndIdx) {
      removeVnodes(parentElm, oldCh, oldStartIdx, oldEndIdx)
    }
  }