首页
沸点
课程
数据标注
HOT
AI Coding
更多
直播
活动
APP
插件
直播
活动
APP
插件
搜索历史
清空
创作者中心
写文章
发沸点
写笔记
写代码
草稿箱
创作灵感
查看更多
登录
注册
《图解HTTP》第2章_简单的HTTP协议-思维导图
Ian_
2019-03-17
233
阅读1分钟
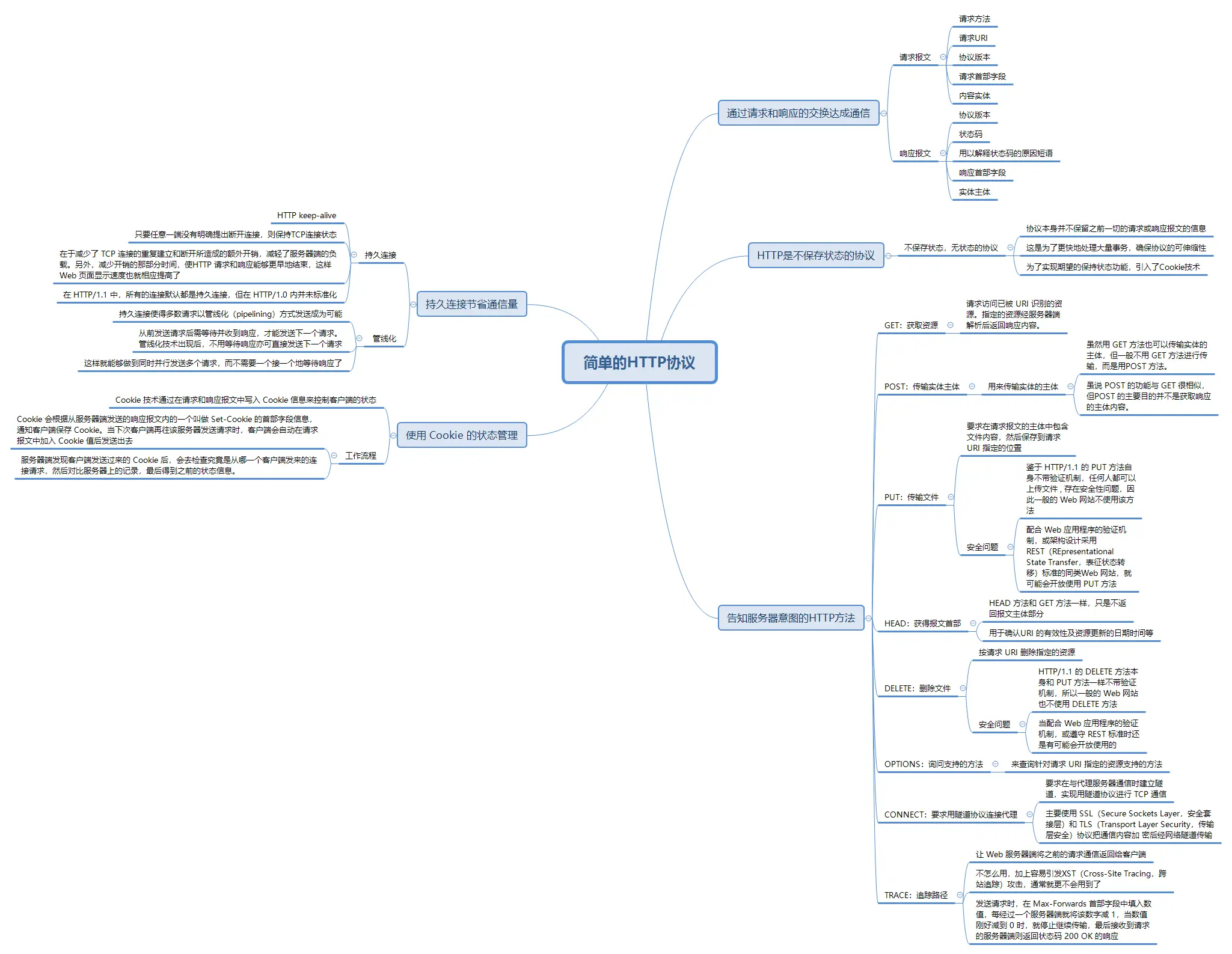
整理的内容有点多,不过右键保存图片到本地就可以看啦~
Ian_
Android,前端
20
文章
5.0k
阅读
6
粉丝
目录
收起
整理的内容有点多,不过右键保存图片到本地就可以看啦~