Mathematics for Machine Learning学习笔记:矩阵乘法

979 阅读1分钟

最近在coursera上学完了Mathematics for Machine Learning课程,整理下知识点以做备忘。

矩阵乘向量

矩阵乘向量,其作用是改变向量所处的坐标系,对坐标系做拉伸、旋转、扭曲等操作。

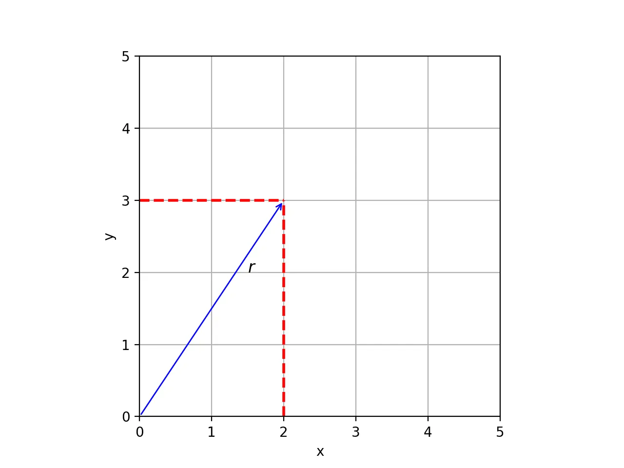
举个例子,假设有个向量

r = \begin{bmatrix}2\\\\3\end{bmatrix}

意味着rx轴坐标为2,在y轴的坐标为3,即

r = 2\begin{bmatrix}1\\\\0\end{bmatrix} + 3\begin{bmatrix}0\\\\1\end{bmatrix}

对应的图像是

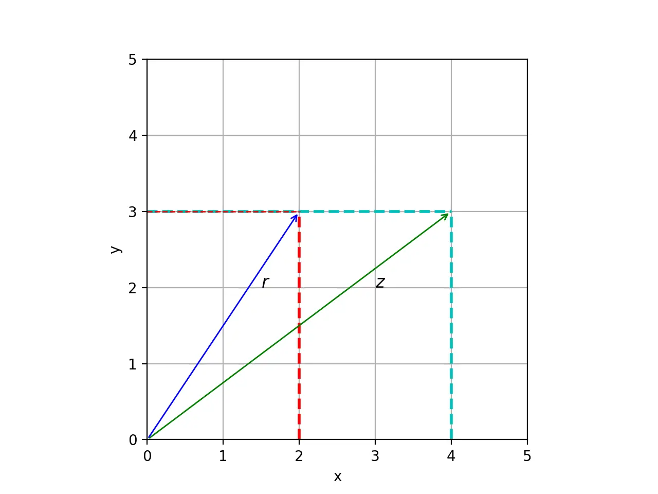
假如我们想要将x轴拉伸一倍,y轴不变,即x轴由\begin{bmatrix}1\\\\0\end{bmatrix}变为了\begin{bmatrix}2\\\\0\end{bmatrix}y轴不变,依然是\begin{bmatrix}0\\\\1\end{bmatrix}

在向量前面乘上变更后的坐标系就能得到我们的目标向量z

z = \begin{pmatrix}2 & 0\\\\0 & 1\end{pmatrix} r = \begin{pmatrix}2 & 0\\\\0 & 1\end{pmatrix} \begin{bmatrix}2\\\\3\end{bmatrix} = \begin{bmatrix}4\\\\3\end{bmatrix}

对应的图像是

同理,若想对r顺时针旋转90^\circ,即x轴由\begin{bmatrix}1\\\\0\end{bmatrix}变为了\begin{bmatrix}0\\\\-1\end{bmatrix}y轴由\begin{bmatrix}0\\\\1\end{bmatrix}变为了\begin{bmatrix}1\\\\0\end{bmatrix}

依然是在向量前面乘上变更后的坐标系,得到目标向量u

u = \begin{pmatrix}0 & 1\\\\-1 & 0\end{pmatrix} r = \begin{pmatrix}0 & 1\\\\-1 & 0\end{pmatrix} \begin{bmatrix}2\\\\3\end{bmatrix} = \begin{bmatrix}3\\\\-2\end{bmatrix}

对应的图像是

矩阵乘矩阵

举个例子

\begin{pmatrix}0 & 1\\\\-1 & 0\end{pmatrix}\begin{pmatrix} 2 & 0\\\\0 & 1\end{pmatrix} \begin{bmatrix}2\\\\3\end{bmatrix} = \begin{pmatrix} 0 & 1\\\\-2 & 0\end{pmatrix} \begin{bmatrix}2\\\\3\end{bmatrix} = \begin{bmatrix}3\\\\-4\end{bmatrix}

\begin{pmatrix} 2 & 0\\\\0 & 1\end{pmatrix}会使向量x轴拉伸一倍,\begin{pmatrix}0 & 1\\\\-1 & 0\end{pmatrix}会使向量顺时针旋转转90^\circ\begin{pmatrix}0 & 1\\\\-1 & 0\end{pmatrix}\begin{pmatrix} 2 & 0\\\\0 & 1\end{pmatrix}相乘的结果\begin{pmatrix} 0 & 1\\\\-2 & 0\end{pmatrix}对向量的改变,等价于向量x轴先拉伸一倍,然后再顺时针旋转90^\circ。如图