由 GraphQL 来思考如何做一个好的 API Design

6,480 阅读4分钟

目前我已经写了一年多 graphql,也时常思考和 Rest API 的不同,以及对 API Design 的启发。

他山之石可以攻玉。qraphql 一些天然的设计或者思想对写 Rest API 有很大的借鉴或参考意义。

这里总结下一些受启发的 API 设计规范。

如果你对 graphql 不熟悉,可以先参考 graphql 中文文档

本文链接 shanyue.tech/post/api-de…

对所有的资源返回 id

在 graphql 中,scalar 类型 ID 用来表示资源的全局唯一性。在 apollo-client 中也建议客户端每次请求都把 id 带上。

在响应中带上 id 至少有两个好处

  1. 客户端对资源的缓存
  2. 在数据上游至客户端的整个链路中有利于数据的溯源

按需加载资源的字段

query TODO {
  todo (id: 10) {
    id 
    name
    status
  }
}

如客户端只需要显示某个 TODO 的状态以及名称,则只需要返回 name 以及 status 字段,大大减少了网络的流量。

另外, graphql server 需要在数据库层面也对字段做按需加载。否则,graphql server 与 database 之间也会造成无用的数据 IO 与流量浪费。

获取 graphql query 所请求的字段,需要手动解析 GraphQLFieldResolveFn 函数的第四个字段 info,并在每一个 field 上自定义一个 directive 标注 Graphql Filed 与 Database Field 的关系

在 Rest API 中可以使用额外字段做按需加载。 如使用 fields 标记返回需要的字段,若无此字段,默认返回资源的全部字段,在中间件中对 fields 做结构化处理

// 请求 Todo:10,并且只需要 id,name,status 三个字符安
'/api/todos/10?fields=id,name,status'

// 请求 Todo:10 全部资源
'/api/todos/10'

关联资源使用嵌套对象表示

这个请求表示一个用户列表,每个用户需要展示最后一个 Todo 的名称。Todo 需要使用嵌套对象来表示。

query USERS {
  users {
    id
    name
    lastTodo {
      id
      name
    }
  }
}

在 Rest API 设计中经常见到所有数据进行了展开,不仅无法定位资源,也不好扩展数据。嵌套数据可以很灵活的扩展数据,另外也可以对嵌套数据进行按需加载

const res0 = {
  users: [{
    id: 1,
    name: "山月",
    todoName: "学习"
  }]
}

// 修改后
const todoFields = {}
const res = {
  users: [{
    id: 1,
    name: "山月",
    todo: {
      id: 1,
      name: "学习",
      ...fields
    }
  }]
}

// 可以这样设计 API
const api = '/api/users?fields=id,name,todo.id,todo.name'

使用 ISOString 表示时间戳

在 graphql 中,虽没有一个 scalar 类型来表示时间戳,不过可以自定义 scalar DateTime 来表示时间。关于时间的格式

参考 StackOverflow 上的问题 the-right-json-date-format

const date = new Date()

// 从 toJSON 的输出就知道前后端交互需要使用什么格式了
date.toJSON()
// 2019-03-14T07:41:08.500Z
date.toISOString()
// 2019-03-14T07:41:08.500Z

这样返回的格式不仅符合规范,而且可读性也比较好。

我见过API中返回的时间戳表示为 unix timestamp,js timestamp, iso8601 三种格式,较为混乱。统一的数据格式有利于前后端的联调,不过这也得益于 graphql 的强类型 schema。

结构化的错误信息

在 graphql 中会返回 { data, errors } 的数据结构,可以在最后结构化错误信息为

{
  "code": "InvalidToken",
  "message": "Token 失效",
  "httpStatus": 401
}

message 为可读性的错误信息,可以由前端直接显示,code 为调试用,httpStatus 由下一步的中间件捕捉,设置状态码。

在结构化错误信息后,可以顺带把错误信息发送到报警系统 (如 Sentry)。不过需要分清 WARN 与 ERROR,如 401,403 应当做 WARN 处理。

符合标准的 http status

恩,好吧。graphql 这条有缺陷。graphql 的 QueryMutation 都是使用 POST 请求。对不同的执行成功的 Mutation 返回不同的 200,201,202 还是比较麻烦。

不过对于错误返回不同的状态码, 打开 devtool 一眼可以看到红色的 4XX 信息,也对快速定位错误请求有帮助,稍微减少了些烦躁心。

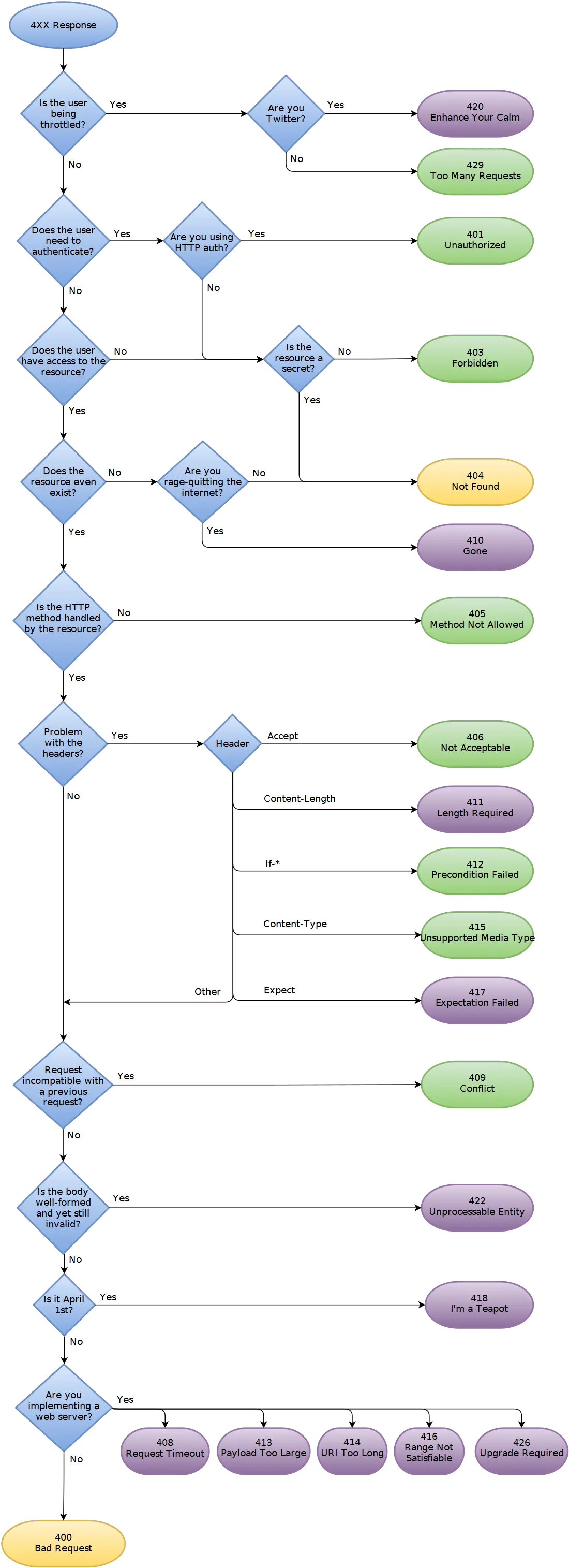
介绍几种常见的4xx状态码

  • 401 Unauthorized: 用户未登录请求需要登录才能请求的资源
  • 403 Forbidden: 用户A登录了,但他却想请求 B 的资源
  • 400 Bad Request: 恩,我把所有找不到状态码的错误都放到了 400

关于400参考 400 BAD request HTTP error code meaning? 这里有一篇文章,关于4xx状态码的选择,取一张图出来

如何选择http错误状态码

请求及响应数据校验

由于 graphql 的强类型 schema,也省了数据输入输出的校验。

对于 Rest API,可以使用 JSON Schema 来校验数据格式。node 也可以使用 joi 做数据校验。

这里放一份 JSON Schema 的文档:json-schema.org/

注释文档化

得益于 graphql 的 introspection 与强类型的 schema。graphql 可以根据源码以及注释自动生成文档,直接使用 graphiql 或者 graphql playground 上查看。

如果你使用 node.js 来写服务器应用,可以使用 apiDoc

另外,注意不要把文档暴露到生产环境,graphql 需要在生产环境中关掉 introspection。