数据结构 第4讲 数组、单链表和双链表

210 阅读4分钟

数组: 数组静态分配内存,在内存中连续 存储0,10,20,30,40,的数组的示意图如下:

image

数组的优点: 1.使用方便,查询效率、 2.随机访问性强(通过下标进行快速定位) 数组的缺点: 1.插入和删除效率低(插入和删除需要移动数据) 2.可能浪费内存(因为是连续的,所以每次申请数组之前必须规定数组的大小,如果大小不合理,则可能会浪费内存) 3.内存空间要求高,必须有足够的连续内存空间。 4.数组大小固定,不能动态拓展

链表是一系列的存储数据元素的单元通过指针串接起来形成的,因此 链表的优点: 1.链表实现数据元素储存的顺序储存,是连续的 2.大小没有固定,拓展很灵活 3.不需要初始化容量,可以任意加减元素
链表的缺点: 1.不能随机查找,必须从第一个开始遍历,查找效率低 2.因为含有大量的指针域,占用空间较大

image

image
单链表: 链表是动态分配内存在内存中不连续,单链表只有一个向下的指针,指向下一个节点,单链表的定位时间复杂度是O(n),插入删除的时间复杂度是O(1)
image

image
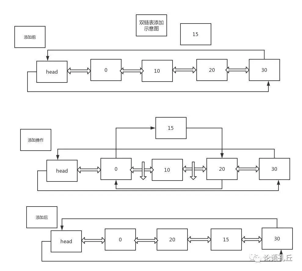
双链表: 链表是动态分配内容在内存中不连续,单双链表一致,双链表有两个指针header,next ,header指向上一个节点,next指向下一个节点
image

image


public class DoubleLink<T> {

    // 表头
    private Head<T> head;
    // 节点个数
    private int Count;

    // 双向链表"节点"对应的结构体
    private class Head<T> {
        public Head header;
        public Head next;
        public T value;

        public Head(T value, Head header, Head next) {
            this.value = value;
            this.header =header;
            this.next = next;
        }
    }

    // 构造函数
    public DoubleLink() {
        // 创建"表头"。注意:表头没有存储数据!
        head = new Head<T>(null, null, null);
        head.header = head.next = head;
        // 初始化"节点个数"为0
        Count = 0;
    }

    // 返回节点数目
    public int size() {
        return Count;
    }

    // 返回链表是否为空
    public boolean isEmpty() {
        return Count==0;
    }

    // 获取第index位置的节点
    private Head<T> getNode(int index) {
        if (index<0 || index>=Count)
            throw new IndexOutOfBoundsException();

        // 正向查找
        if (index <= Count/2) {
        	Head<T> node = head.next;
            for (int i=0; i<index; i++)
                node = node.next;

            return node;
        }

        // 反向查找
        Head<T> node = head.header;
        int rindex = Count - index -1;
        for (int j=0; j<rindex; j++)
            node = node.header;

        return node;
    }

    // 获取第index位置的节点的值
    public T get(int index) {
        return getNode(index).value;
    }

    // 获取第1个节点的值
    public T getFirst() {
        return getNode(0).value;
    }

    // 获取最后一个节点的值
    public T getLast() {
        return getNode(Count-1).value;
    }

    // 将节点插入到第index位置之前
    public void insert(int index, T t) {
        if (index==0) {
        	Head<T> node = new Head<T>(t, head, head.next);
            head.next.header = node;
            head.next = node;
            Count++;
            return ;
        }

        Head<T> inode = getNode(index);
        Head<T> tnode = new Head<T>(t, inode.header, inode);
        inode.header.next = tnode;
        inode.next = tnode;
        Count++;
        return ;
    }

    // 将节点插入第一个节点处。
    public void insertFirst(T t) {
        insert(0, t);
    }

    // 将节点追加到链表的末尾
    public void appendLast(T t) {
    	Head<T> node = new Head<T>(t, head.header, head);
    	head.header.next = node;
    	head.header = node;
        Count++;
    }

    // 删除index位置的节点
    public void del(int index) {
    	Head<T> inode = getNode(index);
        inode.header.next = inode.next;
        inode.next.header = inode.header;
        inode = null;
        Count--;
    }

    // 删除第一个节点
    public void deleteFirst() {
        del(0);
    }

    // 删除最后一个节点
    public void deleteLast() {
        del(Count-1);
    }
}
public class DlinkTest {

    // 双向链表操作int数据
    private static void inttest() {
        int[] arr = {0,10,20,30};

        System.out.println("\n----inttest----");
        // 创建双向链表
        DoubleLink<Integer> dlink = new DoubleLink<Integer>();

        dlink.insert(0,10);    // 将 30 插入到第一个位置
        dlink.appendLast(20);    // 将 20 追加到链表末尾
        dlink.insertFirst(30);    // 将 40 插入到第一个位置

        // 双向链表是否为空
        System.out.printf("isEmpty()=%b\n", dlink.isEmpty());
        // 双向链表的大小
        System.out.printf("size()=%d\n", dlink.size());

        // 打印出全部的节点
        for (int i=0; i<dlink.size(); i++)
            System.out.println("dlink("+i+")="+ dlink.get(i));
    }


    private static void stringtest() {
        String[] array = {"zero","ten","twenty", "thirty"};

        System.out.println("\n----stringtest----");
        // 创建双向链表
        DoubleLink<String> dlink = new DoubleLink<String>();

        dlink.insert(0, array[1]);    // 将 array中第2个元素 插入到第一个位置
        dlink.appendLast(array[0]);    // 将 array中第1个元素 追加到链表末尾
        dlink.insertFirst(array[2]);    // 将 array中第3个元素 插入到第一个位置

        // 双向链表是否为空
        System.out.printf("isEmpty()=%b\n", dlink.isEmpty());
        // 双向链表的大小
        System.out.printf("size()=%d\n", dlink.size());

        // 打印出全部的节点
        for (int i=0; i<dlink.size(); i++)
            System.out.println("dlink("+i+")="+ dlink.get(i));
    }


    // 内部类
    private static class Student {
        private int id;
        private String name;

        public Student(int id, String name) {
            this.id = id;
            this.name = name;
        }

        @Override
        public String toString() {
            return "["+id+", "+name+"]";
        }
    }

    private static Student[] students = new Student[]{
        new Student(0, "xiaoming"),
        new Student(10, "xiaohua"),
        new Student(20, "xiaodan"),
        new Student(30, "xiaohong"),
    };

    private static void objecttest() {
        System.out.println("\n----objecttest----");
        // 创建双向链表
        DoubleLink<Student> dlink = new DoubleLink<Student>();

        dlink.insert(0, students[1]);    // 将 students中第2个元素 插入到第一个位置
        dlink.appendLast(students[0]);    // 将 students中第1个元素 追加到链表末尾
        dlink.insertFirst(students[2]);    // 将 students中第3个元素 插入到第一个位置

        // 双向链表是否为空
        System.out.printf("isEmpty()=%b\n", dlink.isEmpty());
        // 双向链表的大小
        System.out.printf("size()=%d\n", dlink.size());

        // 打印出全部的节点
        for (int i=0; i<dlink.size(); i++) {
            System.out.println("dlink("+i+")="+ dlink.get(i));
        }
    }

 
    public static void main(String[] args) {
        inttest();        // 演示向双向链表操作"int数据"。
        stringtest();    // 演示向双向链表操作"字符串数据"。
        objecttest();    // 演示向双向链表操作"对象"。
    }
}