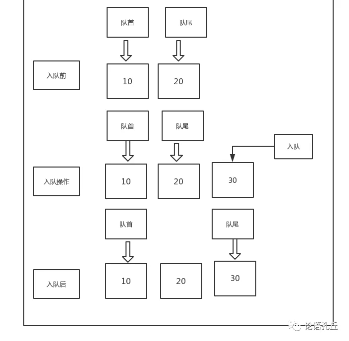
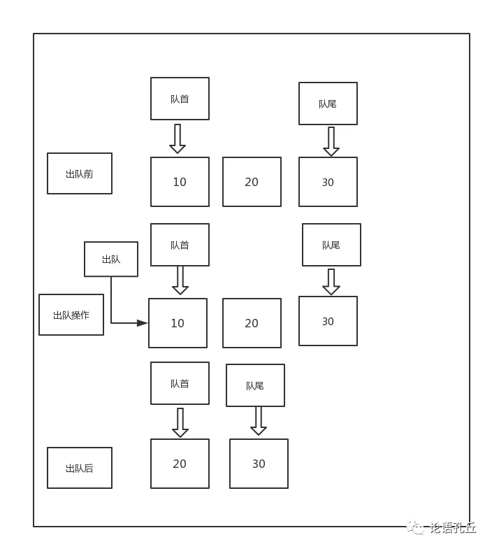
一、概述 队列:一种只允许在一端进行插入,在另一端进行删除的线性表结构。运行插入的一端叫队尾,允许删除的一端叫队头。 二、顺序存储结构的队列基本操作以及算法实现 基本操作:入队、出对、队列里的元素数量、置空队列、判断是否为空、读取队列头部首元素等。

//数组实现"队列",只能存储int数据
public class Array {
private int[] array;
private int count;
private Array(int size){
array = new int[size];
count = 0;
}
// 将t添加到队列的末尾
public void add(int t){
array[count++] = t;
}
// 返回"队列开头元素"
public int front(){
return array[0];
}
// 返回"栈顶元素值",并删除"栈顶元素"
public int pop(){
int ret = array[0];
count--;
for (int i =1; i <=count; i++) {
array[i-1] = array[i];
}
return ret;
}
// 返回"栈"的大小
public int size() {
return count;
}
// 返回"栈"是否为空
public boolean isEmpty() {
return size()==0;
}
public static void main(String[] args) {
int string= 30;
Array stack = new Array(12);
// 将10, 20, 30 依次推入栈中
stack.add(10);
stack.add(20);
stack.add(30);
// 将"栈顶元素"赋值给string,并删除"栈顶元素"
string = stack.pop();
System.out.printf("string=%d\n",string);
// 只将"栈顶"赋值给string,不删除该元素.
string = stack.front();
System.out.printf("string=%d\n",string);
stack.add(10);
System.out.printf("isEmpty()=%b\n", stack.isEmpty());
System.out.printf("size()=%d\n", stack.size());
while (!stack.isEmpty()) {
System.out.printf("size()=%d\n", stack.pop());
}
}
}

