Java 8中处理集合的优雅姿势——Stream

457 阅读6分钟

在Java中,集合和数组是我们经常会用到的数据结构,需要经常对他们做增、删、改、查、聚合、统计、过滤等操作。相比之下,关系型数据库中也同样有这些操作,但是在Java 8之前,集合和数组的处理并不是很便捷。

不过,这一问题在Java 8中得到了改善,Java 8 API添加了一个新的抽象称为流Stream,可以让你以一种声明的方式处理数据。本文就来介绍下如何使用Stream。特别说明一下,关于Stream的性能及原理不是本文的重点,如果大家感兴趣后面会出文章单独介绍。

1

Stream介绍

Stream 使用一种类似用 SQL 语句从数据库查询数据的直观方式来提供一种对 Java 集合运算和表达的高阶抽象。

Stream API可以极大提高Java程序员的生产力,让程序员写出高效率、干净、简洁的代码。

这种风格将要处理的元素集合看作一种流,流在管道中传输,并且可以在管道的节点上进行处理,比如筛选,排序,聚合等。

Stream有以下特性及优点:

  • 无存储。Stream不是一种数据结构,它只是某种数据源的一个视图,数据源可以是一个数组,Java容器或I/O channel等。

  • 为函数式编程而生。对Stream的任何修改都不会修改背后的数据源,比如对Stream执行过滤操作并不会删除被过滤的元素,而是会产生一个不包含被过滤元素的新Stream。

  • 惰式执行。Stream上的操作并不会立即执行,只有等到用户真正需要结果的时候才会执行。

  • 可消费性。Stream只能被“消费”一次,一旦遍历过就会失效,就像容器的迭代器那样,想要再次遍历必须重新生成。

我们举一个例子,来看一下到底Stream可以做什么事情:


上面的例子中,获取一些带颜色塑料球作为数据源,首先过滤掉红色的、把它们融化成随机的三角形。再过滤器并删除小的三角形。最后计算出剩余图形的周长。

如上图,对于流的处理,主要有三种关键性操作:分别是流的创建、中间操作(intermediate operation)以及最终操作(terminal operation)。

2

Stream的创建

在Java 8中,可以有多种方法来创建流。

1、通过已有的集合来创建流

在Java 8中,除了增加了很多Stream相关的类以外,还对集合类自身做了增强,在其中增加了stream方法,可以将一个集合类转换成流。

List<String> strings = Arrays.asList("Hollis", "HollisChuang", "hollis", "Hello", "HelloWorld", "Hollis");
Stream<String> stream = strings.stream();

以上,通过一个已有的List创建一个流。除此以外,还有一个parallelStream方法,可以为集合创建一个并行流。

这种通过集合创建出一个Stream的方式也是比较常用的一种方式。

2、通过Stream创建流

可以使用Stream类提供的方法,直接返回一个由指定元素组成的流。

Stream<String> stream = Stream.of("Hollis", "HollisChuang", "hollis", "Hello", "HelloWorld", "Hollis");

如以上代码,直接通过of方法,创建并返回一个Stream。

3

Stream中间操作

Stream有很多中间操作,多个中间操作可以连接起来形成一个流水线,每一个中间操作就像流水线上的一个工人,每人工人都可以对流进行加工,加工后得到的结果还是一个流。

以下是常用的中间操作列表:

filter

filter 方法用于通过设置的条件过滤出元素。以下代码片段使用 filter 方法过滤掉空字符串:

List<String> strings = Arrays.asList("Hollis", "", "HollisChuang", "H", "hollis");
strings.stream().filter(string -> !string.isEmpty()).forEach(System.out::println);
//Hollis, , HollisChuang, H, hollis

map

map 方法用于映射每个元素到对应的结果,以下代码片段使用 map 输出了元素对应的平方数:

List<Integer> numbers = Arrays.asList(3, 2, 2, 3, 7, 3, 5);
numbers.stream().map( i -> i*i).forEach(System.out::println);
//9,4,4,9,49,9,25

limit/skip

limit 返回 Stream 的前面 n 个元素;skip 则是扔掉前 n 个元素。以下代码片段使用 limit 方法保理4个元素:

List<Integer> numbers = Arrays.asList(3, 2, 2, 3, 7, 3, 5);
numbers.stream().limit(4).forEach(System.out::println);
//3,2,2,3

sorted

sorted 方法用于对流进行排序。以下代码片段使用 sorted 方法进行排序:

List<Integer> numbers = Arrays.asList(3, 2, 2, 3, 7, 3, 5);
numbers.stream().sorted().forEach(System.out::println);
//2,2,3,3,3,5,7

distinct

distinct主要用来去重,以下代码片段使用 distinct 对元素进行去重:

List<Integer> numbers = Arrays.asList(3, 2, 2, 3, 7, 3, 5);
numbers.stream().distinct().forEach(System.out::println);
//3,2,7,5

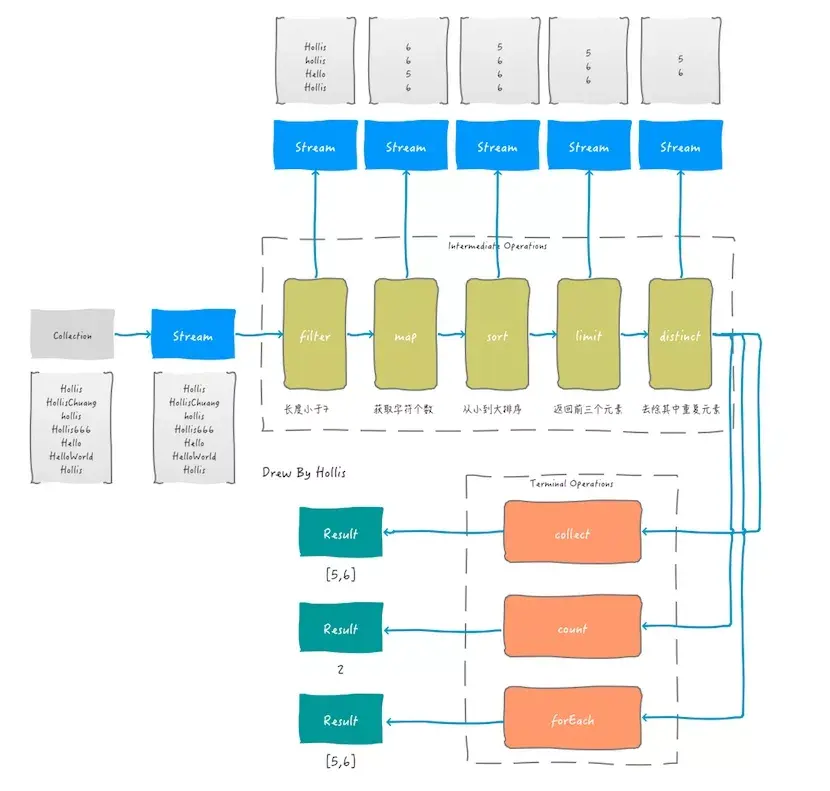
接下来我们通过一个例子和一张图,来演示下,当一个Stream先后通过filter、map、sort、limit以及distinct处理后会发生什么。

代码如下:

List<String> strings = Arrays.asList("Hollis", "HollisChuang", "hollis", "Hello", "HelloWorld", "Hollis");
Stream s = strings.stream().filter(string -> string.length()<= 6).map(String::length).sorted().limit(3)
            .distinct();

过程及每一步得到的结果如下图:

4

Stream最终操作

Stream的中间操作得到的结果还是一个Stream,那么如何把一个Stream转换成我们需要的类型呢?比如计算出流中元素的个数、将流装换成集合等。这就需要最终操作(terminal operation)

最终操作会消耗流,产生一个最终结果。也就是说,在最终操作之后,不能再次使用流,也不能在使用任何中间操作,否则将抛出异常:

java.lang.IllegalStateException: stream has already been operated upon or closed

俗话说,“你永远不会两次踏入同一条河”也正是这个意思。

常用的最终操作如下图:

forEach

Stream 提供了方法 'forEach' 来迭代流中的每个数据。以下代码片段使用 forEach 输出了10个随机数:

Random random = new Random();
random.ints().limit(10).forEach(System.out::println);

count

count用来统计流中的元素个数。

List<String> strings = Arrays.asList("Hollis", "HollisChuang", "hollis","Hollis666", "Hello", "HelloWorld", "Hollis");
System.out.println(strings.stream().count());
//7

collect

collect就是一个归约操作,可以接受各种做法作为参数,将流中的元素累积成一个汇总结果:

List<String> strings = Arrays.asList("Hollis", "HollisChuang", "hollis","Hollis666", "Hello", "HelloWorld", "Hollis");
strings  = strings.stream().filter(string -> string.startsWith("Hollis")).collect(Collectors.toList());
System.out.println(strings);
//Hollis, HollisChuang, Hollis666, Hollis

接下来,我们还是使用一张图,来演示下,前文的例子中,当一个Stream先后通过filter、map、sort、limit以及distinct处理后会,在分别使用不同的最终操作可以得到怎样的结果。

下图,展示了文中介绍的所有操作的位置、输入、输出以及使用一个案例展示了其结果。


5

总结

本文介绍了Java 8中的Stream 的用途,优点等。还接受了Stream的几种用法,分别是Stream创建、中间操作和最终操作。

Stream的创建有两种方式,分别是通过集合类的stream方法、通过Stream的of方法。

Stream的中间操作可以用来处理Stream,中间操作的输入和输出都是Stream,中间操作可以是过滤、转换、排序等。

Stream的最终操作可以将Stream转成其他形式,如计算出流中元素的个数、将流装换成集合、以及元素的遍历等。