Electron更新

608 阅读9分钟

Electron是什么 ?

官方给出的解释:使用 JavaScript, HTML 和 CSS 构建跨平台的桌面应用。讲的再通俗一点就是 node + Chromium(没有自带功能的chrome) + 前端三巨头组成的开发工具

electron

为什么要用Electron?

官网: Electron 是一个使用 JavaScript, HTML 和 CSS 等 Web 技术创建原生程序的框架,它负责比较难搞的部分,你只需把精力放在你的应用的核心上即可。 对我们来说Electron 的核心就是我们的表现层(HTML + CSS + Javascript)。 最重要的一点:前端工程师可以直接进入GUI开发领域 所有的调试就可以有pc网站一样的体验,而且无视任何兼容性问题,只需要针对chrome开发。

Electron入门

Electron入门非常的简单,就算你从来没有过任何客户端开发的经验。只要你会用NPM,会前端,都可以非常快速的新建一个ELectron

electron

Electron-vue

这是一个基于Electron + Vue的框架,他的作用是其实是让我们能够用vue去开发前端部分。我们自己就省去了框架融合的这一部分,起步也很简单。

如果是在windows的环境下,还需要注意一下这些问题

  • node-gyp错误:这个一般是系统上的构建工具(Python,VisualStudio)的问题,我建议windows用户都安装一下这个东西。
  • npm版本问题:保证npm一定要是最新的版本,推荐使用yarn
  • 构建工具打包处理:windows-build-tools 来为我们完成大部分烦人的工作。全局安装此工具将依次设置 Visual C++ 软件包、Python 等等。 该弄的都弄完了,就可以敲代码了
# 安装 vue-cli 和 脚手架样板代码
npm install -g vue-cli
vue init simulatedgreg/electron-vue my-project

# 安装依赖并运行你的程序
cd my-project
yarn # 或者 npm install
yarn run dev # 或者 npm run dev

Electron进程

Electron 分为两个进程。一个是主进程,一个是渲染进程。主进程主要负责的是GUI部分的构建。渲染进程就是负责页面显示部分的构建了。

主进程

使用 BrowserWindow 实例创建页面。 每个 BrowserWindow 实例都在自己的渲染进程里运行页面。 当一个 BrowserWindow 实例被销毁后,相应的渲染进程也会被终止。所谓的主进程在程序中直接的表现就是我们的入口文件,启动程序的时候首先在package.json中找到入口文件的地址

{
  "main": "./dist/electron/main.js",
}

然后执行具体的代码,主进程主要是负责调用沙盒环境内也就是计算机或者是Node层面的东西

var app = require('app');  // 控制应用生命周期的模块。
var BrowserWindow = require('browser-window');  // 创建原生浏览器窗口的模块
// 保持一个对于 window 对象的全局引用,不然,当 JavaScript 被 GC,
// window 会被自动地关闭
var mainWindow = null;
// 当 Electron 完成了初始化并且准备创建浏览器窗口的时候
// 这个方法就被调用
app.on('ready', function() {
  // 创建浏览器窗口。
  mainWindow = new BrowserWindow({
    useContentSize: true,
    height: 768,
    minHeight:600,
    width: 1360,
    minWidth:1365,
    show: false,//
    frame: false,// 无边框桌面
  })
  // 加载html
  mainWindow.loadURL('file://' + __dirname + '/index.html')
})

这样就创建了一个electron程序

渲染进程

主进程管理所有的web页面和它们对应的渲染进程。 每个渲染进程都是独立的,它只关心它所运行的 web 页面。渲染进程没什么可讲的




主进程和渲染进程的通讯

在任何一个框架或者语言中通信都是相对重要的部分。ELectron也不例外

  • 进程间共享数据:在主程序和渲染程序中都可以使用得数据。 Electron提供IPC系统共享数据
// 在主进程里
global.sharedObject = {
  someProperty: 'default value'
}

// In page 1.
require('remote').getGlobal('sharedObject').someProperty = 'new value';
// In page 2.
console.log(require('remote').getGlobal('sharedObject').someProperty);
  • 不同页面间共享数据: Storage IndexDB都可以

  • Electron的通信: 主要是通过发布/监听的模式来实现的,和vue中父子组件通信的emit和on有点类似

ipcMain: ipcMain模块是EventEmitter类的一个实例。 当在主进程中使用时,它处理从渲染器进程(网页)发送出来的异步和同步信息。 从渲染器进程发送的消息将被发送到该模块。

  发送消息时,事件名称为channel。

  回复同步信息时,需要设置event.returnValue。

  将异步消息发送回发件人,需要使用event.sender.send(...)。
// 在主进程中.
const {ipcMain} = require('electron')
ipcMain.on('asynchronous-message', (event, arg) => {
  console.log(arg) // prints "ping"
  event.sender.send('asynchronous-reply', 'pong')
})
  
ipcMain.on('synchronous-message', (event, arg) => {
  console.log(arg) // prints "ping"
  event.returnValue = 'pong'
})

ipcRender:ipcRenderer 是一个 EventEmitter 的实例。 你可以使用它提供的一些方法从渲染进程 (web 页面) 发送同步或异步的消息到主进程。 也可以接收主进程回复的消息。 这个是在渲染进程中使用得通信模块

// 主进程中监听事件 'maximize'
mainWindow.on('maximize',(event,arg) => {
    event.sender.send('maxPage', 'max')
})
//在渲染器进程 (网页) 中。
const {ipcRenderer} = require('electron')
ipcRenderer.send('maximize')
、



在Electron中使用Node.js

Electron 同样也支持 Node 原生模块,但由于和官方的 Node 相比使用了不同的 V8 引擎,如果你想编译原生模块,则需要手动设置 Electron 的 headers 的位置。 在这一步的时候一般很少会遇到问题

有三种方法去安装原生模块

  1. 通过 npm 安装 只要设置一些系统环境变量,你就可以通过 npm 直接安装原生模块。 为 Electron 安装所有依赖项:
# Electron 的版本。
export npm_config_target=1.2.3
# Electron 的系统架构, 值为 ia32 或者 x64。
export npm_config_arch=x64
export npm_config_target_arch=x64
# 下载 Electron 的 headers。
export npm_config_disturl=https://atom.io/download/electron
# 告诉 node-pre-gyp 是为 Electron 构建。
export npm_config_runtime=electron
# 告诉 node-pre-gyp 从源代码构建模块。
export npm_config_build_from_source=true
# 下载所有依赖,并缓存到 ~/.electron-gyp。
HOME=~/.electron-gyp npm install
  1. 为 Electron 安装并重新编译模块 你可以也选择安装其他 Node 项目模块一样,然后用 electron-rebuild 包重建 Electron 模块 。 它可以识别当前 Electron 版本,帮你自动完成了下载 headers、编译原生模块等步骤。
npm install --save-dev electron-rebuild

# 每次运行"npm install"时,也运行这条命令
./node_modules/.bin/electron-rebuild

# 在windows下如果上述命令遇到了问题,尝试这个:
.\node_modules\.bin\electron-rebuild.cmd
  1. 为 Electron 手动编译 如果你是一个原生模块的开发人员,想在 Electron 中进行测试, 你可能要手动编译 Electron 模块。 你可以 使用 node-gyp 直接编译(这个我们一般很少用):
cd /path-to-module/
HOME=~/.electron-gyp node-gyp rebuild --target=1.2.3 --arch=x64 --dist-url=https://atom.io/download/electron

Electron打包

做程序打包时比较重要的一个部分目前比较流行的打包库:Electron-packager Electron-builder 我们用的时Electron-builder 今天主要来讲Electron-builder

相对于packager builder更简单API更加友好 而且builder可以直接生成安装包,builder中生成的是已经编译完的代码

下面给出来一个最简单的例子(package.json简单配置)

"scripts": {
    "builder": "electron-builder"// 简单打包命令
},
"build": {  
    "appId": "com.leon.HelloWorld02",//包名  
    "copyright":"LEON",//版权  
    "productName":"HelloWorld02",//项目名  
    "dmg":{  // mac打包选项
      "background":"res/background.png",//背景图片路径  
      "window":{  
        //窗口左上角起始坐标  
        "x":100,
        "y":100,
        //窗口大小  
        "width":500,  
        "height":300  
      }  
    },
    "files": [ // 需要打包的文件
      "dist/electron/**/*"
    ],
    "win": {  
        "icon": "res/icon.ico",//图标路径 
        "target": [ // 构建目标
          "nsis", // 这个指的就是安装包
          "zip" // 这个是压缩包
        ]
    }  
  }


程序更新

在Electron的整个开发中,程序的更新可能是相对麻烦点的一部分 目前Electron程序的更新方式还是很开放的

  1. 替换html文件更新,这个比较节约资源,但是并不适用我们用builder打包出来的程序
  2. 替换asar文件,这个比较小众
  3. electron-builder + electron-updater 实现全量更新,我们主要讲一讲这个部分。这个更新的机制按照我的理解是生成一个新的安装包然后和一个last.yml配置文件,触发更新事件之后读取线上的包的配置文件,然后比对当当前程序中的程序的版本号,然后再选择更新不更新。
  • electron-builder配置模块

    这个配置主要是在打包前在

    package.json
    中配置

    "build": {
        "productName": "项目名",
        "appId": "org.simulatedgreg.xxx.xxx-exe", // appID
        "directories": {
          "output": "build"
        },
        "publish": [ // 这个配置会生成latest.yml文件,用于自动更新的配置信息;
          {
            "provider": "generic",
            "url": "http://appupdate.xxx.xxx.cn/" // 更新地址 这个很重要
          }
        ]
      },
  • 代码模块

    主进程中代码

    // 注意这个autoUpdater不是electron中的autoUpdater
    import { autoUpdater } from 'electron-updater'
    import config from '../renderer/config/index'
    const uploadUrl = process.env.NODE_ENV === 'development' ? config.dev.env.UPLOAD_URL : config.build.env.UPLOAD_URL
    // 检测更新,在你想要检查更新的时候执行,renderer事件触发后的操作自行编写
    function updateHandle() {
      let message = {
        appName:'XXXX',
        error: {
          key:"0",//更新出错
          msg:"更新出错"
        },
        checking: {
          key:"1",//检查更新中
          msg:"检查更新中..."
        },
        updateAva: {
          key:"2",//更新可用
          msg:"有新版本可用"
        },
        updateNotAva: {
          key:"3",//已是最新版本
          msg:"已是最新版本"
        },
        updated:{
          key:"4",//安装包已下载完成
          msg:"安装包已下载完成"
        }
      }
      autoUpdater.setFeedURL(uploadUrl)
      autoUpdater.autoDownload = false // 取消自动下载更新 如果不设置的话 发现新版本会自动进行下载 体验很不好
      autoUpdater.on('error', function(error){
          sendUpdateMessage(message.error)
      })
      //当开始检查更新的时候触发
      autoUpdater.on('checking-for-update', function() {
          sendUpdateMessage(message.checking)
      })
      //当发现一个可用更新的时候触发,更新包下载会自动开始
      autoUpdater.on('update-available', function(info) {
          console.log(info.version)
          sendUpdateMessage(message.updateAva)
          return false
      })
      //开始下载
      ipcMain.on('begin-download',(event,arg) => {
        console.log('begin download')
        autoUpdater.downloadUpdate()
      })
      //当没有可用更新的时候触发
      autoUpdater.on('update-not-available', function(info) {
          sendUpdateMessage(message.updateNotAva)
      })
    // 更新下载进度事件
      autoUpdater.on('download-progress', function(progressObj) {
            mainWindow.webContents.send('downloadProgress', progressObj)
        })
        /**
        *  event Event
        *  releaseNotes String - 新版本更新公告
        *  releaseName String - 新的版本号  在Windows中只有这个可用
        *  releaseDate Date - 新版本发布的日期
        *  updateURL String - 更新地址
        * */
        autoUpdater.on('update-downloaded', function (event, releaseNotes, releaseName, releaseDate, updateUrl, quitAndUpdate) {
          // 发送已存在安装包的信息
          mainWindow.webContents.send('downloaded', message.updated) 
          // 离开并安装
          ipcMain.on('bengin-install',()=>{
            autoUpdater.quitAndInstall()
          })
      })
      ipcMain.on("checkForUpdate",() =>{
          //执行自动更新检查
          autoUpdater.checkForUpdates()
      })
    }
    // 通过main进程发送事件给renderer进程,提示更新信息
    function sendUpdateMessage(text) {
      mainWindow.webContents.send('update_msg', text) 
    }
    

    然后在渲染进程中触发事件,再多次进行通信就可以完成

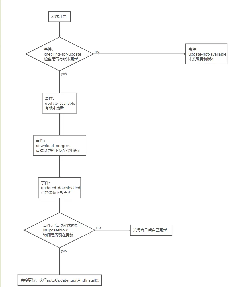
    整个的过程如下图(网友总结,非原创)

    update

总结

上面讲的那些只是ELectron的冰山一角,还有很多的模块等着我们去探索和发现。前路漫漫,共同努力。

其他相关文章