匿名函数自调用
for(var i = 0 ; i < 5 ; i++){
setTimeout((function(i){
console.log(i);
})(i),i*1000);
}
答案:0,1,2,3,4
解析:
for(var i = 0 ; i < 5 ; i++){
var fn = (function(i){
console.log(i);
})(i);
setTimeout(fn,i*1000);
}
fn匿名函数自调用立即执行,所以先打印0,1,2,3,4。然后 函数没有返回值。所以
setTimeout(undefined,i*1000); 分别0s,1s,2s,3s,4s打印undefined。
逗号表达式
var a = 10, b = 20;
function CommaTest(){
return a++, b++, 10;
}
var c = CommaTest();
alert(a);
alert(b);
alert(c);
答案:11 21 10
解析: a++ 先赋值再自增。不管怎样,最后的值都会加1.所以a为11,b为21。逗号表达式返回的都是最后一个值。所以结果为10。
逗号表达式
var out = 25,
inner = {
out:20,
func:function(){
var out = 30;
return this.out;
}
};
console.log((inner.func, inner.func)());
console.log(inner.func());
console.log((inner.func)());
console.log((inner.func = inner.func)());
答案:25,20,20,25
解析: (inner.func, inner.func)() 是进行逗号运算符,逗号运算符就是运算前一段表达式,且返回后一段表达式的结果。匿名函数的自调用,this指向的window。所以第一个this.out指向的全局的out 为25。 第二个和第三个都是方法调用。所以out为20。最后一个和第一个相同。等号运算符,返回的是结果inner.func = inner.func。即20。
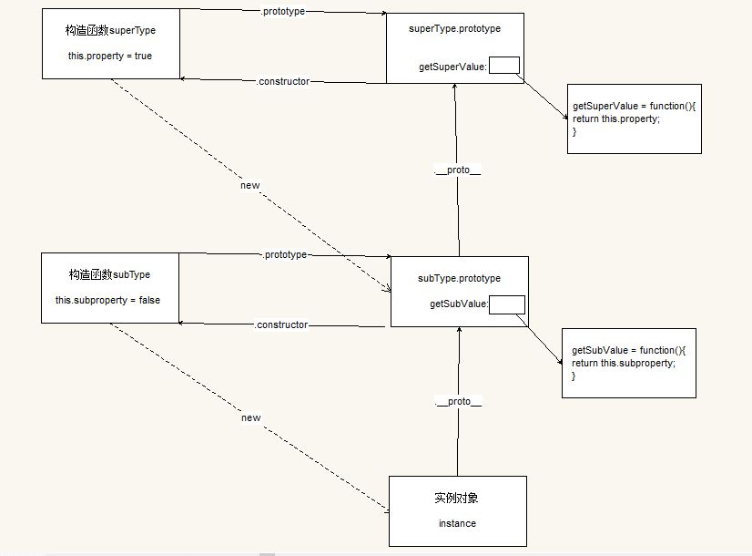
原型
function superType(){
this.property = true;
}
superType.prototype.getSuperValue = function(){
return this.property
}
function subType(){ //创建子构造函数
this.subproperty = false
}
subType.prototype = new superType(); //继承
subType.prototype.getSubValue = function() {
return this.subproperty
}
var instance = new subType() //实例
console.log(instance.getSuperValue())
答案:true 解析:看图 instance通过__proto__.__proto__访问到getSuperValue();构造函数里的this.property为true。所以为true。

函数调用
function foo(x) {
var tmp = 3;
return function (y) {
alert(x + y + (++tmp)); 4 2
}
}
var bar = foo(2);
bar(10);
答案:16
解析:
bar(10) => function (y) {
alert(x + y + (++tmp)); 4 2
}
所以y为10,因为x为2。 (++tmp)最后结果都会自增1.所以为 10+2+4 = 16。
函数声明与调用
var funce = [];
for(var i = 0; i < 3; i++){
funce[i] = function(){
console.log(i);
}
}
for(var j = 0; j < 3; j++){
funce[j]();
}
答案:打印3次3
解析:
第一个for函数声明for循环结束i为3,但函数未调用。第二个for循环了3次分别调用了函数。所以打印了3次3。