基于Codis的Redis集群部署

1,292 阅读4分钟

  Codis是基于代理的高性能Redis集群方案,使用Go语言进行开发,现在在在豌豆荚及其它公司内已经广泛使用,当然也包括我们公司。

  Codis与常见的Redis集群方案对比。

  

image.png


  在搭建的时候,个人觉得Redis Cluster搭建起来非常容易,但是redis-cluster没有GUI管理面板,另外查询资料发现redis-cluster的客户端实现redis-cluster的协议比较麻烦。

  而codis在使用的时候,就像正常连接redis客户端一样,不过codis有些命令不支持。动手吧

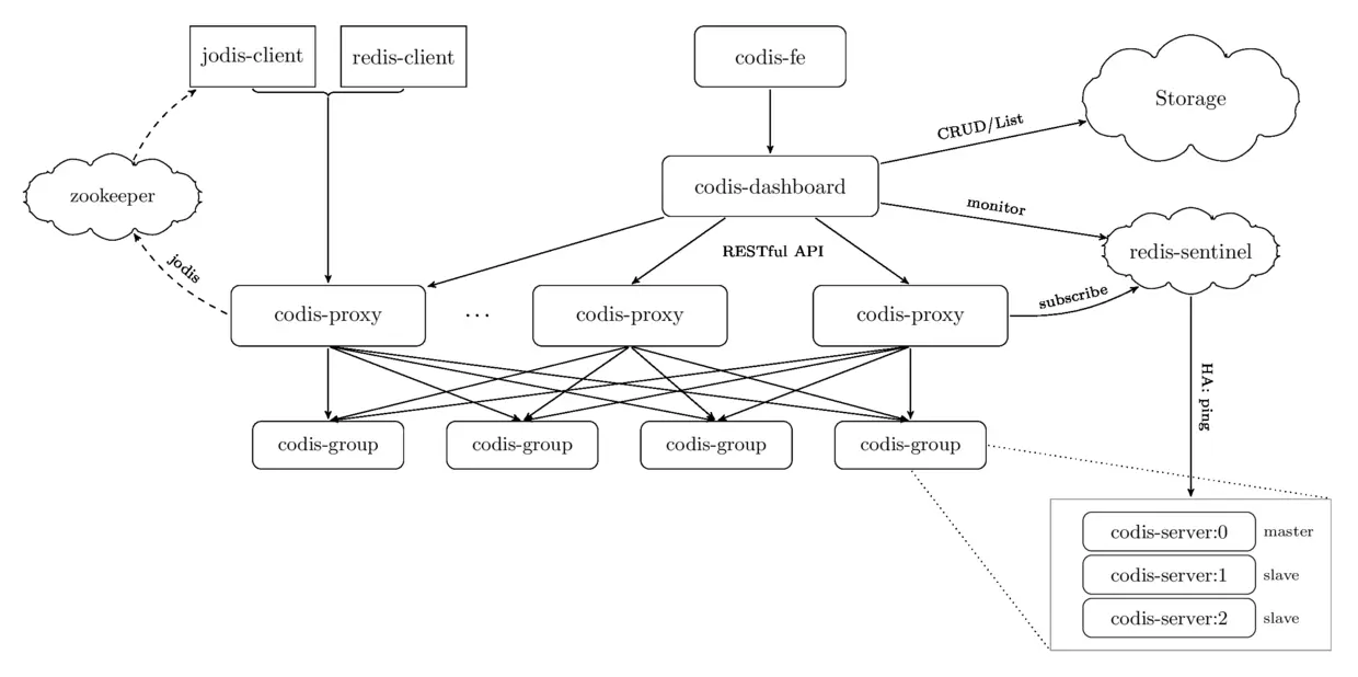
  多看几眼这个官方架构图,有助于我们理解codis的架构,方便后面操作

  

image.png


  过程

  如果编译安装codis,安装codis依赖的库,使用yum安装的golang库默认在/usr/lib/golang目录下,编译起来也没有很麻烦了

  yum install golang -y

  yum install autoconf -y

  下载源文件,并且编译

  cd /usr/lib/golang

  mkdir -p src/github.com/CodisLabs

  cd src/github.com/CodisLabs/

  git clone https://github.com/CodisLabs/codis.git -b release3.2

  cd codis

  make

  然后会得到编译的文件,不出意外都可以编译成功,记得安装linux的开发工具包

  

image.png


  在运行命令之前,先看一下运行命令包含的内容

  在config目录下,会有运行几个组件的配置文件,这些文件都可以使用命令自动生成

  codis-dashboard --default-config #生成codis-dashboard的默认配置文件

  codis-proxy --default-config #生成codis-proxy的默认配置文件

  如果你对zookeeper,etcd等分布式协调组件比较熟悉,这两个命令生成的配置文件中都可以指定使用zookeeper,或者etcd, jodis是基于codis的redis客户端。

  

image.png


  

image.png


  相关的shell脚本,看一下admin目录中的内容,都可以理解的,修改下配置文件什么的

  运行集群

  ./admin/codis-proxy-admin.sh start #dashboard提供REST API管理codis的集群

  ./admin/codis-proxy-admin.sh start #codis代理,使用的时候连接的是codis-proxy

  ./admin/codis-fe-admin.sh start #fe,用来提供GUI管理codis的

  到这一步的时候,我们已经可以访问codis的管理界面了,访问http://127.0.0.1:9090,这个时候codis的管理面板基本上是空的。

  运行redis服务器,就像常规的运行redis服务器,可以设置slave等相关

  ./redis-server /etc/redis/redis_6379.conf # 记得设置redis绑定地址或者认证相关

  ./redis-server /etc/redis/redis_6380.conf #这个设置为6379的slave

  设置为redis的slave,指定slaveof 127.0.0.1:6379。

  在codis-fe的管理面板中操作

  首先添加codis-proxy

  

image.png


  然后添加redis-group,可以添加不同的group,然后往group里面添加服务器,留意Data Center和Group,正常情况下在每一个组中添加的第一台服务器都是master,往后都是slave,就算你添加的是另外的master节点,点击绿色的修复按钮,新加入的master也会变成slave的。

  


  测试,留意上面的图片,我添加了两台codis-proxy,然后4台redis-server,我们可以做测试了。

  

image.png


  连接到不同的codis-proxy上面取得的数据都是一样的,这样当我们配置多个proxy的时候,其中的proxy挂掉了,也是可以正常使用的,另外通过管理界面,我们可以动态的添加redis-server。

  注意点

  集群搭建起来,参考官方的文档也不会很麻烦,完成一整套流程之后,提醒一些搭建的时候要注意的点。

  管理面板上的,在管理codis-proxy那一部分,可以看到我们的命令执行情况,命令分配到那一台主机。

  加入新的redis-server之后,不要忘记了迁移slot,如果再生产环境迁移slot要注意时机。

  redis-proxy可以配置不同的data-center,我想这个在客户端使用工具的时候可以指定。

  配置多个proxy,连接不同的proxy获取的数据都是一致的,proxy代理的是多个redis-master,数据在后端的redis-server上也是分片存储的。

  如果配置了多个redis-master,也可以说redis-group,每一个master存储的是部分的数据。

  最后

  纸上得来终觉浅,在公司内部一般有专门的运维来负责这部分的维护,保证高可用相关内容。另外真正搭建过cods之后,觉得codis比redis-cluster好用一些,除了搭建复杂一点,概念多了一点点,后续使用很简单了。