《软技能-代码之外的生存指南》读书笔记(上)

281 阅读4分钟
原文链接: newtrekwang.me

image

前言

这是一本真正从“人”(而非技术也非管理)的角度关注软件开发人员自身发展的书。书中论述的内容既涉及生活习惯,又包括思维方式,凸显技术中“人”的因素,全面讲解软件行业从业人员所需知道的所有“软技能”。本书聚焦于软件开发人员生活的方方面面,从揭秘面试的流程到精耕细作出一份杀手级简历,从创建大受欢迎的博客到打造你,从提高自己工作效率到与如何与“拖延症”做斗争,甚至包括如何投资不动产,如何关注自己的健康。本书共分为职业篇、自我营销篇、学习篇、生产力篇、理财篇、健身篇、精神篇等七篇,概括了软件行业从业人员所需的“软技能”。------书上的序

这本书很亲切而又独特,因为他是针对开发者,程序员这类人写的,程序员以后该何去何从,书中均有建议。我从中也体会到了程序员应该不只是敲代码,为了自身的“可持续发展”,更需要思考其它方面的事,比如职场,个人营销,学习方法。逃避非开发问题只是暂时的,要想有所成就,有所发展,使生活有意义,就得直面问题,后者换种思维思考问题,这才是我读此书的最大收获。

此篇笔记我可以长期反复查看和修改,一是记录书上的主要内容(xmind截图),而是记录一些在某点上自己的感想

第一篇 职业篇

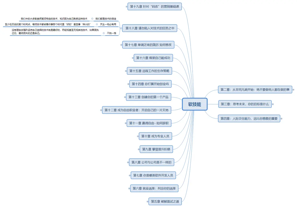
《软技能》第二章 从非同凡响开始:绝不要做其他人都在做的事

《软技能》第二章.png

《软技能》第三章 思考未来,你的目标是什么

《软技能》第三章.png

《软技能》第四章 人际交往能力:远比你想象的重要

《软技能》第四章.png

《软技能》第五章 破解面试之道

《软技能》第五章.png

《软技能》第六章 就业选择:列出你的选择

《软技能》第六章.png

《软技能》第七章 你是哪类软件开发人员

《软技能》第七章.png

《软技能》第八章 公司与公司是不一样的

《软技能》第八章.png

《软技能》第九章 攀登晋升阶梯

《软技能》第九章.png

《软技能》第十章 成为专业人士

《软技能》第十章.png

《软技能》第十一章 赢得自由--如何辞职

《软技能》第十一章.png

《软技能》第十二章 成为自由置业者:开启自己的一片天地

《软技能》第十二章.png

《软技能》第十三章 创建你的第一个产品

《软技能》十三章.png

《软技能》第十四章 你打算开始创业吗

《软技能》十四章.png

《软技能》第十五章 远程工作的生存策略

《软技能》十五章.png

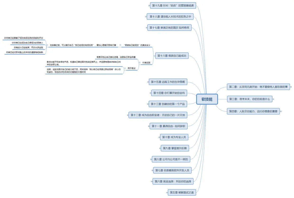
《软技能》第十六章 假装自己能成功

《软技能》十六章.png

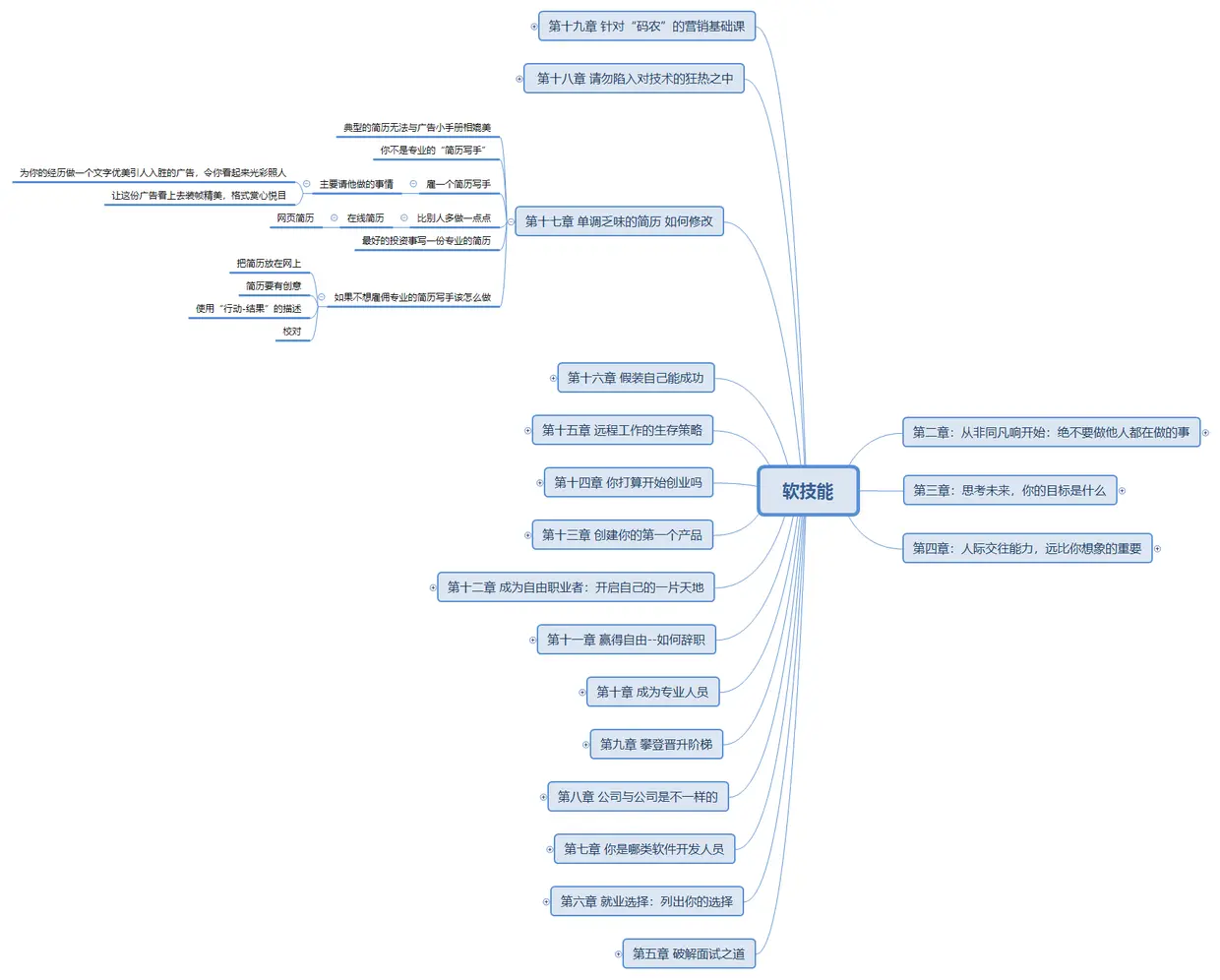
《软技能》第十七章 单调乏味的简历--如何修改

《软技能》十七章.png

《软技能》第十八章 请勿陷入对技术的狂热之中

第二篇 自我营销篇

《软技能》第十八章.png

《软技能》第十九章 针对“码农”的营销基础课

《软技能》第十九章.png

《软技能》第二十章 打造引人注目的品牌

软技能《第二十章》.png

《软技能》第二十一章 创建大获成功的博客

软技能第二十一章.png

《软技能》第二十二章 为他人增加价值

软技能 第22章.png

《软技能》第二十三章 善于利用社交媒体

软技能第23章.png 这个社交平台国内就知乎,开源中国,掘金那些吧,其它的微信,QQ不适用,LinkedIn可以用脉脉代替。我觉得还是要自己的写作水平达到一定级别,文章质量提升上去,再在上面分享才行。

《软技能》第二十四章 演讲,报告和培训:做“说话的极客”

软技能第24章.png

演讲的话可以多多在公司小组里面多多练习下,免费视频得自己有时间尝试了,起码要有点质量,前期可能会花大量时间纠正裁剪,可以发布到B站,慕课网上,挤下位置。至于培训就是更长远的事了,我觉得能做到在一些开发者分享会上去分享就很不错了。

《软技能》第二十五章 著书立说,吸引追随者

软技能25章.png

国内也有很多自出版平台,可以参考这篇知乎目前国内的自出版平台有哪些?,gitbook也可以出版,但是是开源的。

《软技能》第二十六章 百折不挠,越挫越勇

软技能26章.png

总之吧,坚持就是胜利,坚持到觉得自己做的事是“自然”的就很有效果了。

第三篇 学习篇

第二十七章 学习怎样学习:如何自我教育

软技能27章.png

第二十八章 “十步学习法”

软技能28章.png

第二十九章 第1步到6步:这些步骤只做一次

软技能第29章.png

第三十章 第7步到第10步:循环往复

软技能第30章.png

第三十一章 寻找导师:找到你的尤达

软技能第31章.png

第三十二章 开山收徒:成为尤达一样的大师

软技能第32章.png

第三十三章 传到授业:若要学知识,比得为人师

软技能第33章.png

第三十四章 你需要一个学位吗,还是可以对此忽略不计

软技能第34章.png

第三十五章 发现自己的知识短板

软技能第35章.png