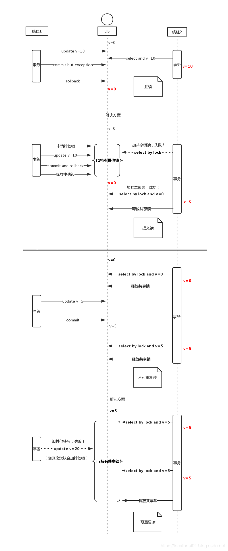
[必读] 共享锁与排他锁
首先说明:数据库的增删改操作默认都会加排他锁,而查询不会加任何锁。
-
共享锁
对某一资源加共享锁,自身可以读该资源,其他人也可以读该资源(也可以再继续加共享锁,即 共享锁可多个共存),但无法修改。要想修改就必须等所有共享锁都释放完之后。 语法为:
select * from table lock in share mode -
排他锁
对某一资源加排他锁,自身可以进行增删改查,其他人无法进行任何操作。 语法为:
select * from table for update
关于共享锁与排他锁的介绍,想了解更多请移步:浅谈Mysql共享锁、排他锁、悲观锁、乐观锁及其使用场景
[经典] 时序图
