阿里云数据管理DMS企业版发布年度重大更新 多项功能全面升级

118 阅读5分钟

随着企业规模和人员扩充,您是否遇到这些问题:企业员工还在使用数据库账号直接操作数据库?人员流动导致运维人员频繁维护数据库账号密码?所有数据库变更还在等DBA集中执行,导致研发效率日益低下。

2月27日,阿里云数据管理DMS企业版针对DevOps数据安全管理进行了年度重大升级,重点围绕数据安全、研发流程、研发规范、研发协同进一步升级完善,皆在帮助企业构建更安全、高效的数据库DevOps解决方案,彻底解决企业在数据库管理上的后顾之忧。具体更新包含数据库表字段自动识别打标分级、数据库规范灵活自定义、数据库研发流程灵活自定义等。

阿里云数据管理DMS是集数据管理、结构管理、用户授权、安全审计、数据趋势、数据追踪、BI图表、性能与优化、研发流程、研发规范、数据安全管控和服务器管理于一体的数据管理服务。

作为服务于阿里集团十余年的数据库服务平台的云上版本,积累了大量阿里集团的数据库DevOps运维管理经验。DMS支持MySQL、SQL Server、PostgreSQL、PPAS、Petadata、ORACLE等关系型数据库,DRDS等OLTP数据库,ADS、DLA等OLAP数据库和MongoDB、Redis、Memcache等NoSQL的数据库管理,同时还支持Linux服务器管理。

安全管理全方位升级 企业数据安枕无忧

纵观近年来国内外知名企业的数据泄露事件、拖库事件,不乏涉及大量用户的身份证号、地址、电话等多种隐私数据,这其中有部分是程序漏洞的原因给了黑客可趁之机、也有部分是人为管理上的诸多原因,到底是监管不够?还是企业数据安全建设的缺失亦或是其他?我们不得详情,但应用程序的健壮性建设是不可忽视的。与此同时,人员对数据库的安全使用管理,也是非常急迫需要去解决与保障的。

image001

DMS企业版首页概览

针对以上痛点,数据管理DMS企业版首先从以下四个方面入手,对人员访问数据库进行了严格、有效的管理:
1、四层鉴权方可接触数据:云账号准入保障、企业用户准入保障、公司内网准入保障、细粒度鉴权保障。从而可避免不必要的数据库账号密码接触、避免不必要的数据库表对象接触、避免不必要的敏感字段内容的接触、避免离职转岗人员对在线数据的接触。

2、行数、次数阀值限制有限接触:单次SQL执行返回行数、单个用户每天执行SQL次数、单个用户每天执行SQL返回行数上限全局管控,避免大量数据的无感流出。

3、SQL性能限制:单次SQL执行超时自动中断实例级别管控、单次SQL执行全表扫描表大小阈值全局管控,避免影响数据库性能。

4、操作审计:每一个操作完整记录随时可审计,帮助用户从容应对公司内外的所有安全审计需求。

image003

此外,数据管理DMS企业版在高级版的基础上,增加了元数据管理,提供库、表、字段、行(特需)四种对象粒度,查询、导出、变更三种操作粒度的权限管控矩阵。支持企业按需灵活全自助定义研发流程与研发规范,可帮助企业快速搭建企业内专属的数据库DevOps解决方案。

同时,借助于数据保护伞,全方位升级后的DMS企业版可基于规则的字段命名分级打标、基于字段存储内容的分级打标,通过把身份证、账号、电话、地址等敏感信息打标为敏感、机密类型,这样即使无关人员拥有库、表权限,仍然不可接触此类字段的数据。

  1. 权限体系在本产品内闭环,普通用户无需接触数据库账号、密码;
  2. 运维管理不需要频繁到数据库创建与删除账号;
  3. 以字段级别屏蔽表上的敏感数据,避免不必要的查看。

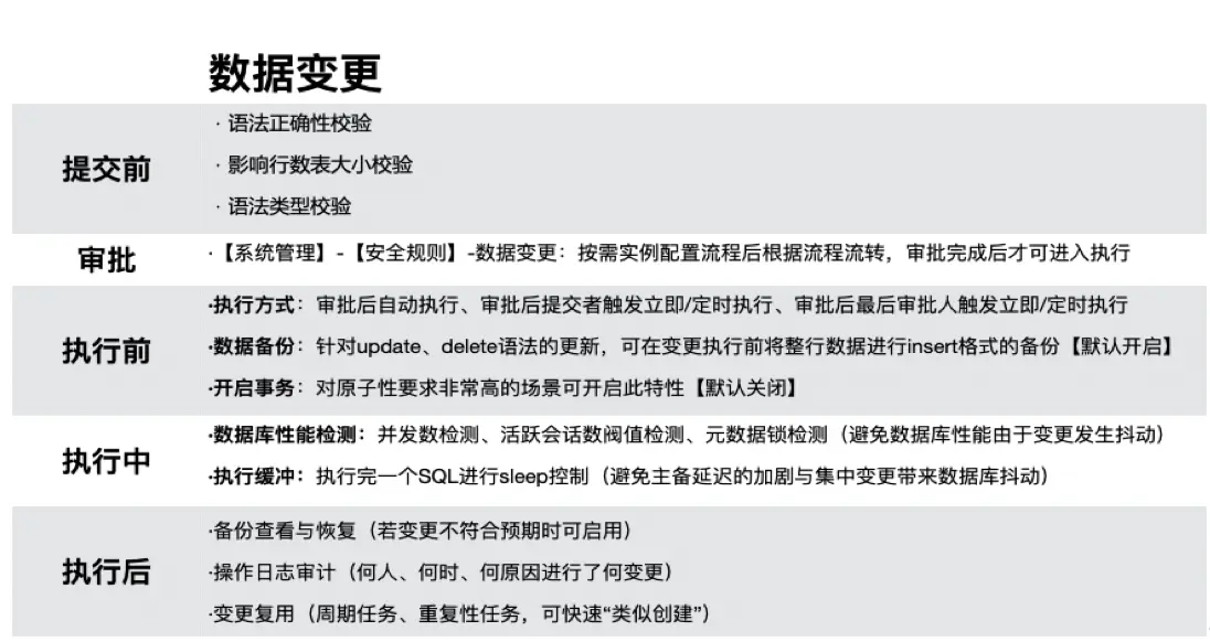
“数据变更“场景分析

image

DMS企业版具有高安全性的数据变更功能,通过语法正确性、影响行数、语法类型、数据备份、数据库性能检测与缓冲,可充分保障数据库的数据安全和性能安全。安全规则的自定义则支持企业协同研发,以及研发规范、研发流程的灵活自定义,在提升研发效率的同时,降低研发成本。

DMS企业版DevOps升级 提升研发效能

值得一提的是,数据管理DMS企业版今年新增了界面化表结构设计功能,全面支持MySQL、DRDS、OceanBase三种数据库类型的在线可视化编辑管理表结构。企业可结合不同类型,按需制定最符合诉求的设计规范、设计流程,进行有效的变更管控。

同时支持MySQL类型引擎的不锁表结构变更,避免业务在结构变更期间锁表造成阻塞问题,业务在线服务不受影响。详情可前往了解help.aliyun.com/document_de…

点击观看DMS发布会yq.aliyun.com/live/851
专家解读产品年度升级,更有阿里云数据库实验室重磅亮相

DMS企业版超低门槛体验,了解更多产品特性,欢迎访问
promotion.aliyun.com/ntms/act/dm…

作者: 数据管理dms
原文链接