spring cloud | Zuul高可用

318 阅读1分钟
原文链接: www.cnblogs.com

Zuul的高可用非常关键,因为外部请求到后端微服务的流量都会经过Zuul。故而在生产环境中,我们一般都需要部署高可用的Zuul以避免单点故障。

笔者分两种场景讨论Zuul的高可用。

Zuul客户端也注册到了Eureka Server上

这种情况下,Zuul的高可用非常简单,只需将多个Zuul节点注册到Eureka Server上,就可实现Zuul的高可用。此时,Zuul的高可用与其他微服务的高可用没什么区别。

                                                                                                      Zuul高可用架构图

当Zuul客户端也注册到Eureka Server上时,只需部署多个Zuul节点即可实现其高可用。Zuul客户端会自动从Eureka Server中查询Zuul Server的列表,并使用Ribbon负载均衡地请求Zuul集群。

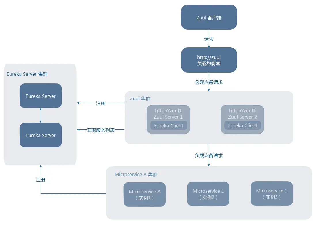
Zuul客户端未注册到Eureka Server上

现实中,这种场景往往更常见,例如,Zuul客户端是一个手机APP——我们不可能让所有的手机终端都注册到Eureka Server上。这种情况下,我们可借助一个额外的负载均衡器来实现Zuul的高可用,例如Nginx、HAProxy、F5等。

                            Zuul高可用架构图

  Zuul客户端将请求发送到负载均衡器,负载均衡器将请求转发到其代理的其中一个Zuul节点。这样,就可以实现Zuul的高可用。

 

转载自:http://www.itmuch.com/spring-cloud/zuul/zuul-ha/