先抛出一个问题,看下面代码:
LGPerson *p = [LGPerson alloc];
LGPerson *p1 = [p init];
LGPerson *p2 = [p init];
上面三个对象的指针分布情况?
运行结果:

可以发现,这三个对象的地址是一样的,为什么呢?这里就引起思考,上面的alloc和init到底做了什么?下面我们通过源码分析一下。
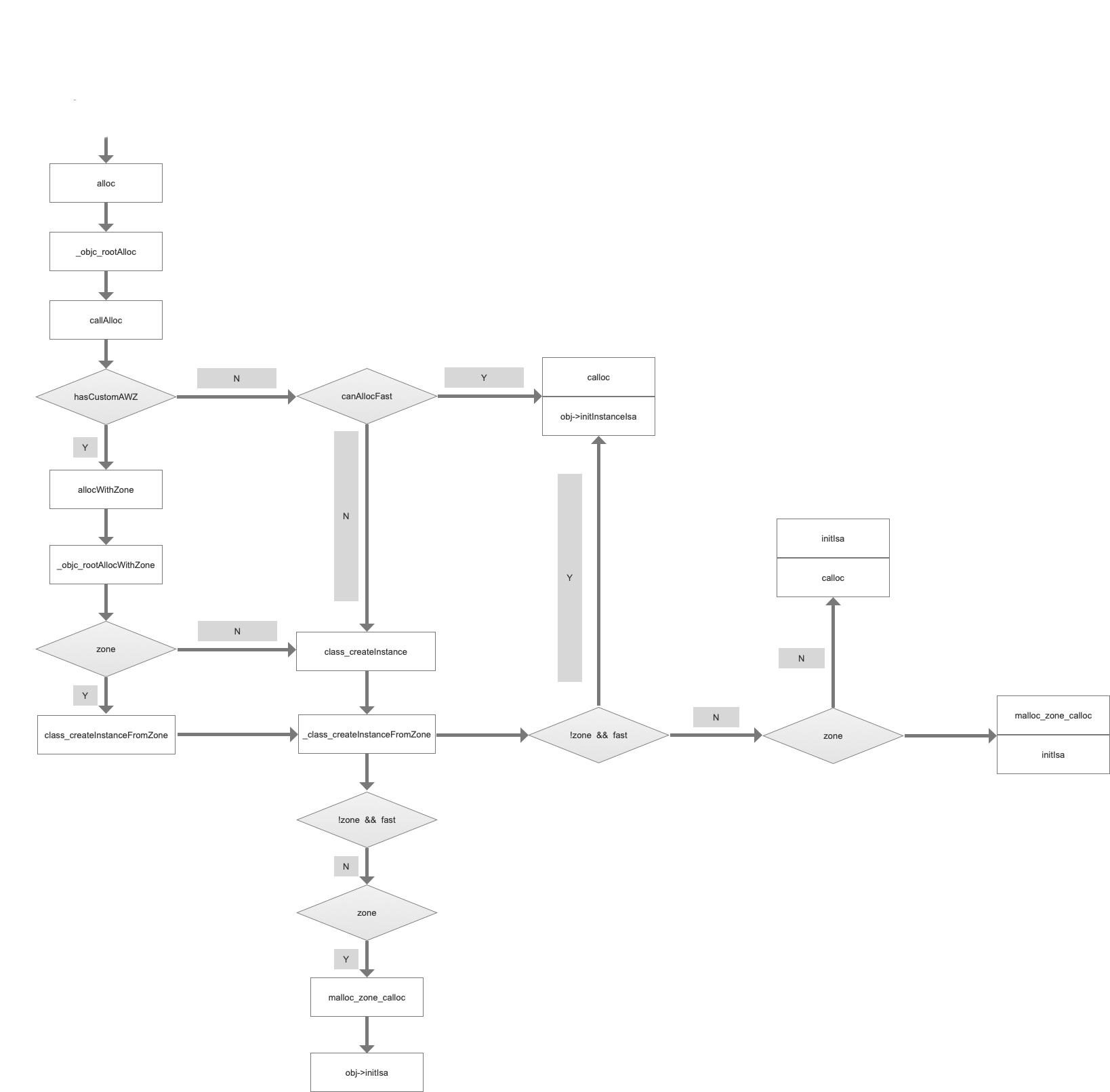
alloc源码分析
先看alloc,如下图

_objc_rootAlloc()里的self在这里指的是LGPerson,然后走到_objc_rootAlloc()方法里

callAlloc()方法

class_createInstance方法,如下图

接着进入_class_createInstanceFromZone方法,可以称之为“干实事”的方法,如下图

instanceSize()方法分配内存,calloc()开辟空间,initInstanceIsa()创建对象。并且进入
initInstanceIsa()方法可以发现,创建对象的同时,伴随初始化了isa。

init源码分析
进入init方法

_objc_rootInit方法

init方法什么事情都没有做。
思考:为什么
init会什么都不做?
其实这是一种设计模式,自己思考一下,日常开发过程中,我们会在什么情况下,进行init方法的使用。—— 重写
在重写默认初始化的时候,我们可以根据自己的需求,进行各种个性化的设置。
工厂设计,父类没有执行,交给子类去实现。
alloc流程图
