AsyncTask是android为我们提供执行异步任务的一个轻量的类,可以用来处理耗时操作,并且能够很方便的将执行结果返回给主线程。本篇文章将会通过源码分析来介绍AsyncTask的内部实现原理。
目录
- 重要的成员变量
- AsyncTask构造分析
- 两个线程池
- 图解AsyncTask执行过程
- 执行结果是如何被传递到主线程
- onProgressUpdate()是什么时候调用
1. 重要的成员变量
AsyncTask里面几个重要的成员变量变量分别为:
| 名称 | 作用 | 创建 | 调用 | 备注 |
|---|---|---|---|---|
| THREAD_POOL_EXECUTOR | 真正执行任务的线程池 | 在静态代码块中被创建 | 在SerialExecutor线程池的scheduleNext方法中被调用 | 该线程成池的核心线程数量是根据手机cup核数-1确定的 |
| sDefaultExecutor | 内部创建队列用于储存异步任务 | 创建类的成员变量的时候被创建 | 在AsyncTask的execute()中被作为参数传递 | SerialExecutor类的scheduleNext方法中会将任务添加到THREAD_POOL_EXECUTOR线程池中执行 |
| mWorker | 任务最终执行方法,其内部的call方法会调用doInBackground()方法 | 在AsyncTask有参构造中创建 | WorkerRunnable在FutureTask的run方法中被调用该类的call方法 | 其继承自Callable方法,一般配合FutureTask使用 |
| mFuture | 在其内部会调用mWorker的call方法来执行任务 | 在AsyncTask有参构造中创建 | FutureTask在SerialExecutor类的execute方法中被调用 | 该成员变量被AsyncTask的executeOnExecutor()中传递到SerialExecutor中 |
| sHandler | 用于将在结果返回到主线程 | 在AsyncTask有参构造中通过调用getMainHandler来创建 | 在postResult()中通过复用Message来调用 | InternalHandler类的Looper是主线程的Looper |
2. AsyncTask构造分析
在分析AsyncTask之前我们先看看他的构造,我们在使用AsyncTask经常使用空参构造的方式来创建该对象,这个构造方法内部会调用他的有参构造。首先有参会先根据是否有Looper来创建Handler。如果传入的Looper为空或者传入的Looper不是主线程的Looper,则调用getMainHandler()来创建Handler;如果是主线程的Looper则以此Looper重新new一个Handler。当Handler创建完毕后然后在以次创建WorkerRunnable和FutureTask。下面为AsyncTask构造源码:
public AsyncTask(@Nullable Looper callbackLooper) {
//创建Hanlder
mHandler = callbackLooper == null || callbackLooper == Looper.getMainLooper()
? getMainHandler()
: new Handler(callbackLooper);
mWorker = new WorkerRunnable<Params, Result>() {
public Result call() throws Exception {
mTaskInvoked.set(true);
Result result = null;
try {
//将进程设置成标准后台进程
Process.setThreadPriority(Process.THREAD_PRIORITY_BACKGROUND);
//获取异步执行结果
result = doInBackground(mParams);
//将进程中未执行的命令一并送往cup处理
Binder.flushPendingCommands();
} catch (Throwable tr) {
mCancelled.set(true);
throw tr;
} finally {
//将处理结果返回到主线程
postResult(result);
}
return result;
}
};
//FutureTask间接调用了WorkerRunnable方法的call方法
//来获取执行结果
mFuture = new FutureTask<Result>(mWorker) {
@Override
protected void done() {
try {
postResultIfNotInvoked(get());
} catch (InterruptedException e) {
android.util.Log.w(LOG_TAG, e);
} catch (ExecutionException e) {
throw new RuntimeException("An error occurred while executing doInBackground()",
e.getCause());
} catch (CancellationException e) {
postResultIfNotInvoked(null);
}
}
};
}
从源码中我们可以知道,mHandler实际上是InternalHandler,mWorker内部的call()方法会调用doInBackground,try块不管执行结果如何,都会调用postResult()来调用Hanlder发送消息,通知主线程最Ui更新操作。先有一个问题,call()方法是在哪里会被调用呢?其实是在mFuture内部的run()方法中调用mWorker他的call方法。具体代码读者可以自行查找项目源码,这里就不多说了。上面提到的mWorker、mFuture会在execute()方法中被调用和传递,execute()是用于配置和启动任务的方法,下面为该方法的部分代码。
/**
*在主线程中执行
*可传入一个或多个参数
*/
@MainThread
public final AsyncTask。<Params, Progress, Result> execute(Params... params) {
return executeOnExecutor(sDefaultExecutor, params);
}
3. 两个线程池
executeOnExecutor(sDefaultExecutor, params);方法将参数params和sDefaultExecutor传入该方法中,并返回一个AsyncTask。这个params我们知道它是我们传进来的参数,但是sDefaultExecutor是什么呢?它是一个线程池,是一个类的成员变量。
public static final Executor SERIAL_EXECUTOR = new SerialExecutor();
private static volatile Executor sDefaultExecutor = SERIAL_EXECUTOR;
既然我们知道sDefaultExecutor是一个线程池,也就是SerialExecutor这个类。那这个类到底是干什么呢?下面为改类的源码:
private static class SerialExecutor implements Executor {
//创建一个双端队列/栈数组
final ArrayDeque<Runnable> mTasks = new ArrayDeque<Runnable>();
Runnable mActive;
public synchronized void execute(final Runnable r) {
//在数组的尾部添加,并返回是否添加完成
mTasks.offer(new Runnable() {
public void run() {
try {
//执行任务
r.run();
} finally {
scheduleNext();
}
}
});
if (mActive == null) {
//取出任务,添加到线程池
scheduleNext();
}
}
protected synchronized void scheduleNext() {
//mTask.pll()删除队列中的第一个元素,并返回该元素的值
if ((mActive = mTasks.poll()) != null) {
//调用线程池执行异步
THREAD_POOL_EXECUTOR.execute(mActive);
}
}
}
从上面的代码我们可以知道,SerialExecutor类中创建一个双端队列ArrayDeque,
用于储存异步任务。他还有execute()和scheduleNext()方法,execute()内部调用了mTasks.offer用于将传入的异步任务添加到队列中,然后在调用 scheduleNext()方法。scheduleNext()方法调用mTask.poll()方法取出并删除第一个元素,最后将取出的元素放到线程池中。不知道读者有没有发现AsyncTask内部其实是有两个线程池SerialExecutor和THREAD_POOL_EXECUTOR,其中SerialExecutor线程池主要是用于将任务添加到队列中,而任务真正的执行是在THREAD_POOL_EXECUTOR线程池中。
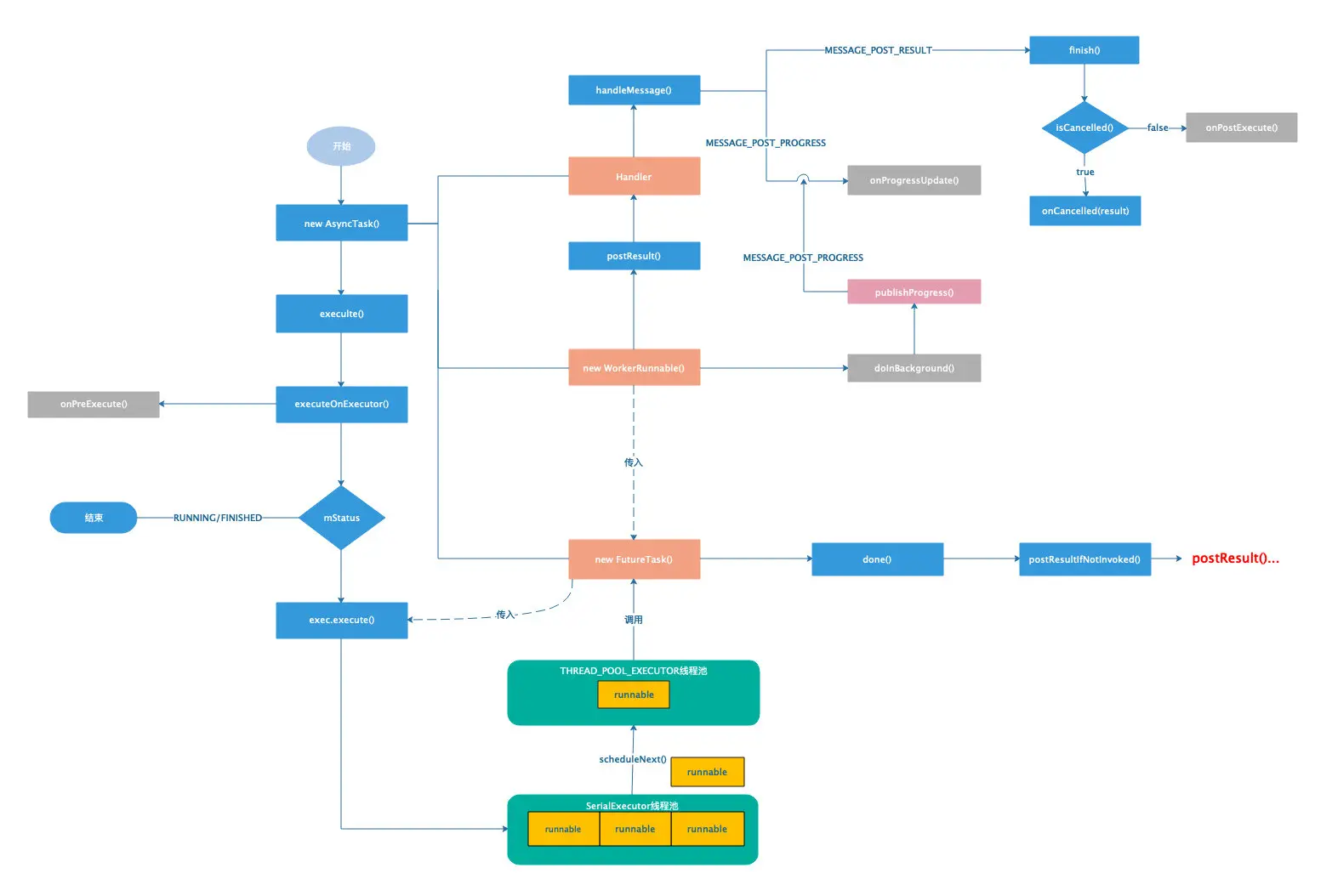
4. 图解AsyncTask执行过程
要想知道执行结果是如何被传递到线程中,我们先搞明白AsyncTask的执行过程。其实读者从上面的内容中或许能改猜到它的大概执行过程。其实它的执行过程也不复杂我们可以结果下面这张图进行分析:

我们在使用AsyncTask的时候会先创建对象,然后调用execute()方法传入参数执行任务:
//创建AcyncTask封装类
TestAsyncTask asyncTask = new TestAsyncTask();
//传入参数,执行任务
asyncTask.execute(5,6,7);
我们在通过上面操作执行任务的时候,其实AsyncTask内部做了一下几个操作:
- 在构造中创建Handler、WorkerRunnable、FutureTask
- 在
executeOnExecutor()中校验该任务是否在任务栈中执行、或者是否已完成过 - 如果该未任务在执行,或者未完成过。将会包装传入的参数然后再将FutureTask添加到线程池中调用execute()方法执行异步
- SerialExecutor线程池的execute()方法创建Runnable,并添加到队列中。
- scheduleNext()方法取出队列中的第一个Runnable,加他添加到THREAD_POOL_EXECUTOR线程池中开始执行任务
- Runnable调用FutureTask的run()方法执行WorkerRunnable的call()方法
- WorkerRunnable的call()方法执行完,SerialExecutor线程池的execute()方法再次调用scheduleNext()执行下个任务。
结合上面的执行流程图我们知道,在经过上面7个步骤异步任务一个一个的在线程池中被完成。既然我们知道了AsyncTask的大致执行过程,那么它是如何将执行结果返回到主线程呢?下面我们将会来分析。
5. 执行结果是如何被传递到主线程
我们知道doInBackground()函数是我们的任务具体执行函数。这个函数是在WorkerRunnable的call()函数中被调用,从上面的执行过程介绍中我们知道call()方法是在FutureTask的run方法执行的时候被调用的。当call()方法在执行完doInBackground()方法得到结果后,会将该结果传递给postResult()方法:
private Result postResult(Result result) {
//obtainMessage方法是从Message池中获取一个Message对象,避免重复创建。
Message message = getHandler().obtainMessage(MESSAGE_POST_RESULT,
new AsyncTaskResult<Result>(this, result));
//发送消息
message.sendToTarget();
return result;
}
postResult()方法内代码也很简单,首先它会通过Hanlder(注:从文章开始部分我们可以知道,这个Handler的Looper是主线程的Looper)在消息队列中获取一个Message对象,然后将结果和定义的标记包装到Massage中,最后在通过Message对象调用sendToTarget()将消息发出。既然消息发送出去了,那么消息是在哪里执行呢?答案是:在InternalHandler类中的handleMessage()中被执行。why?因为getHandler()获取的是Hanlder是我们在文章开始介绍的构造函数中被getMainHandler()赋值的mHandler,而getMainHandler()中返回的就是InternalHandler。既然我们知道了消息在哪里被处理,那么我们可以看一看它的具体处理逻辑:
public void handleMessage(Message msg) {
AsyncTaskResult<?> result = (AsyncTaskResult<?>) msg.obj;
switch (msg.what) {
case MESSAGE_POST_RESULT:
// There is only one result
result.mTask.finish(result.mData[0]);
break;
case MESSAGE_POST_PROGRESS:
result.mTask.onProgressUpdate(result.mData);
break;
}
}
handleMessage()内部有两个判断,如果标识是MESSAGE_POST_RESULT则将结果传递给finish()方法。如果标识是MESSAGE_POST_PROGRESS则调用onProgressUpdate()用于更新进度。下面我们先看finish()方法的源码:
private void finish(Result result) {
if (isCancelled()) {
onCancelled(result);
} else {
onPostExecute(result);
}
mStatus = AsyncTask.Status.FINISHED;
}
finish()方法会判断是否取消了该任务,如果用户调用了cancel()函数那么isCancelled()返回的就是true,当用户取消了任务那么将会回调onCancelled(result)函数而onPostExecute()则不会调用,反之则会调用。
6. onProgressUpdate()是什么时候调用
在分析handleMessage()方法的时候我们留了一个小尾巴,MESSAGE_POST_PROGRESS这个标记消息在什么时候发出的?在回答这个问题之前,我们先回忆一下我们在使用doInBackground()的时候,是否有在其内部调用publishProgress()函数来更新进入?回忆到这里答案就很明显了:通过Handler发生更新进度消息的操作是在publishProgress()函数中完成的。下面为该函数的源码:
@WorkerThread
protected final void publishProgress(Progress... values) {
//如果任务没有取消,则发生消息更新进度
if (!isCancelled()) {
getHandler().obtainMessage(MESSAGE_POST_PROGRESS,
new AsyncTaskResult<Progress>(this, values)).sendToTarget();
}
}
从上面的源码我们可以知道,更新进度的消息是在子线程中发送的,如果该任务没有被取消那么就可以发现消息。这种通过复用Message对象发送信息的方式对性能上有起到优化的作用。读者可以在文章结尾的参考链接中找到相关的介绍,笔者就不介绍了。
总结
文章到这里对与AsyncTask的源码分析也就介绍完了。在AsyncTask中比较重要的成员变量为:WorkerRunnable、FutureTask已经两个线程池,能够真正理解AsyncTask的执行过程一定要搞明白他们几个的调用过程。最后感谢您能在百忙之中抽出时间阅读这篇文章,下一篇文章将会写一下HandlerThead和IntentService。