详解NodeJs流之一

2,050 阅读7分钟

如果你对NodeJs系列感兴趣,欢迎关注微信公众号:前端神盾局或 github NodeJs系列文章

流从早先的unix初出茅庐,在过去的几十年的时间里,它被证明是一种可依赖的编程方式,它可以将一个大型的系统拆成一些很小的部分,并且让这些部分之间完美地进行合作。

在node中,流的身影几乎无处不在,无论是操作文件、创建本地服务器还是简单的console,都极有可能涉及到流。

Node.js 中有四种基本的流类型:

  • Readable - 可读取数据的流(例如 fs.createReadStream())。
  • Writable - 可写入数据的流(例如 fs.createWriteStream())。
  • Duplex - 可读又可写的流(例如 net.Socket)。
  • Transform - 在读写过程中可以修改或转换数据的 Duplex 流(例如 zlib.createDeflate())

为什么使用流

假设我们需要使用node来实现一个简单的静态文件服务器:

const http = require('http');
const fs = require('fs');

http.createServer((req,res)=>{
    fs.readFile('./test.html',function(err,data){
        if(err){
            res.statusCode = 500;
            res.end();
        }else{
            res.end(data);
        }
    })
}).listen(3000)

上述代码简单实现了静态文件的读取和发送,逻辑上是完全可行的。但是由于readFile是一次性将读取的文件存放在内存中的,假设test.html文件非常大或者访问量增多的情况下,服务器内存很有可能耗尽。这时我们就需要使用流的方式进行改进:

const http = require('http');
const fs = require('fs');

http.createServer((req,res)=>{
    fs.createReadStream('./test.html').pipe(res);
}).listen(3000);

fs.createReadStream创建一个可读流,逐次读取文件内容供给下游消费,这种逐步读取和消费的方式,有效减缓了内存的消耗。

可读流(Readable Stream)

image

我们可以把 Readable Stream拆分成两个阶段:push阶段和pull阶段,在push阶段,通过实现_read方法将数据从底层数据资源池中推送到缓存池中,这是数据的生产阶段,而pull阶段,则是将缓存池的数据拉出,供下游使用,这是数据的消费阶段。

在开始进一步讲解之前,我们先来介绍几个字段,这些字段来源于node源码:

  • state.buffer: Array 缓存池,每个元素对应push(data)中的data
  • state.length: Number 缓存池中的数据量,在objectMode模式下,state.length === state.buffer.length,否则,其值是state.buffer中数据字节数的总和
  • state.ended: Boolean 表示底层数据池没有可读数据了(this.pull(null))
  • state.flowing: Null|Boolean 表示当前流的模式,其值有三种情况:null(初始状态)、true(流动模式)、false(暂停模式)
  • state.needReadable: Boolean 是否需要触发readable事件
  • state.reading: Boolean 是否正在读取底层数据
  • state.sync: Boolean 是否立即触发data/readable事件,false为立即触发、true下一个tick再触发(process.nextTick)

两种模式

可读流存在两种模式:流动模式(flowing)和暂停模式(paused),在源码中使用state.flowing来标识。

两种模式其基本流程都遵循上图中的push和pull阶段,区别在于pull阶段的自主性。对于流动模式而言,只要缓存池还有未消耗的数据,那么数据便会不断的被提取,我们可以把它想象成一个自动的水泵,只要通电了,不抽干水池的水它是不会停下来的。而对于暂停模式,它更像是打水桶,需要的时候再从水池里面打点水出来。

所有可读流都开始于暂停模式,可以通过以下方式切换到流动模式:

  • 添加data事件句柄(前提是state.flowing === null
  • 调用stream.resume()
  • 调用stream.pipe()

可读流也可以通过以下方式切换回暂停模式:

  • 添加readable事件句柄
  • 如果没有管道目标,则调用 stream.pause()
  • 如果有管道目标,则移除所有管道目标。调用 stream.unpipe() 可以移除多个管道目标。

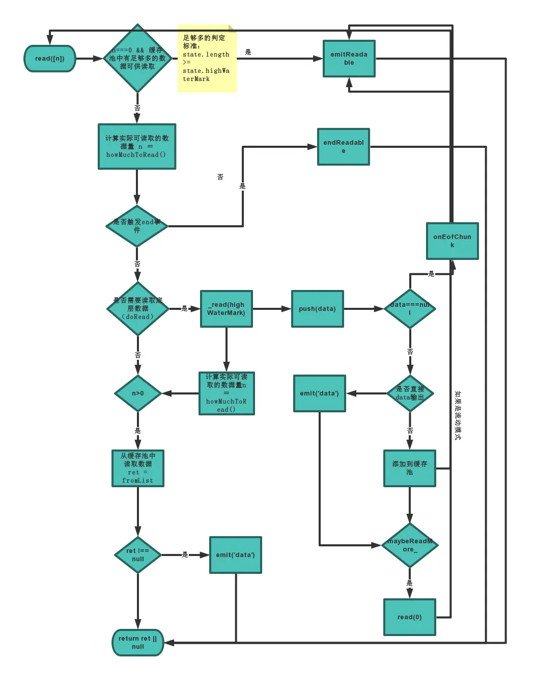
一切从read开始

对于可读流而言,消费驱动生产,只有通过调用pull阶段的read函数,才能唤醒push阶段的数据产生,从而带动整个流的运动。所以对于可读流而言read是一切的起点。

这是根据源码整理的一个简单的流程图,后面将对一些环节加以说明。

image

howMuchToRead

调用read(n)过程中,node会根据实际情况调整读取的数量,实际值由howMuchRead决定

function howMuchToRead(n,state){
  // 如果size <= 0或者不存在可读数据 
  if (n <= 0 || (state.length === 0 && state.ended))
    return 0;
    
  // objectMode模式下 每次制度一个单位长度的数据
  if (state.objectMode)
    return 1;
    
  // 如果size没有指定
  if (Number.isNaN(n)) {
    // 执行read()时,由于流动模式下数据会不断输出,
    // 所以每次只输出缓存中第一个元素输出,而非流动模式则会将缓存读空
    if (state.flowing && state.length)
      return state.buffer.head.data.length;
    else
      return state.length;
  }
  
  if (n > state.highWaterMark)
    // 更新highWaterMark
    state.highWaterMark = computeNewHighWaterMark(n);

  // 如果缓存中的数据量够用
  if (n <= state.length)
    return n;
    
  // 如果缓存中的数据不够用,
  // 且资源池还有可读取的数据,那么这一次先不读取缓存数据
  // 留着下一次数据量足够的时候再读取
  // 否则读空缓存池
  if (!state.ended) {
    state.needReadable = true;
    return 0;
  }
  return state.length;
}

end事件

read函数调用过程中,node会择机判定是否触发end事件,判定标准主要是以下两个条件:

if (state.length === 0 && state.ended) endReadable(this);
  1. 底层数据(资源)没有可读数据,此时state.endedtrue

通过调用pull(null)表示底层数据当前已经没有可读数据了

  1. 缓存池中没有可读数据 state.length === 0

本事件在调用read([size])时触发(满足上述条件时)

doRead

doRead用于判断是否读取底层数据

  // 如果当前是暂停模式`state.needReadable`
  var doRead = state.needReadable;
  
  // 如果当前缓存池是空的或者没有足够的缓存
  if (state.length === 0 || state.length - n < state.highWaterMark){
    doRead = true;
  }

  if (state.ended || state.reading) {
    doRead = false;
  } else if (doRead) {
    // ...
    this._read(state.highWaterMark);
    // ...
  }

state.reading标志上次从底层取数据的操作是否已完成,一旦push方法被调用,就会设置为false,表示此次_read()结束

data事件

官方文档中提到:添加data事件句柄,可以使Readable Stream的模式切换到流动模式,但官方没有提到的是这一结果成立的条件-state.flowing的值不为null,即只有在初始状态下,监听data事件,会使流进入流动模式。举个例子:

const { Readable } = require('stream');

class ExampleReadable extends Readable{
  constructor(opt){
    super(opt);
    this._time = 0;
  }
  _read(){
    this.push(String(++this._time));
  }
}

const exampleReadable = new ExampleReadable();
// 暂停 state.flowing === false
exampleReadable.pause();
exampleReadable.on('data',(chunk)=>{
  console.log(`Received ${chunk.length} bytes of data.`);
});

运行这个例子,我们发现终端没有任何输出,为什么会这样呢?原因我们可以从源码中看出端倪

 if (state.flowing !== false)
      this.resume();

由此我们可以把官方表述再完善一些:在可读流初始化状态下(state.flowing === null),添加data事件句柄会使流进入流动模式。

push

只能被可读流的实现调用,且只能在 readable._read() 方法中调用。

push是数据生产的核心,消费方通过调用read(n)促使流输出数据,而流通过_read()使底层调用push方法将数据传给流。

在这个过程中,push方法有可能将数据存放在缓存池内,也有可能直接通过data事件输出。下面我们一一分析。

如果当前流是流动的(state.flowing === true),且缓存池内没有可读数据, 那么数据将直接由事件data输出

// node 源码
if (state.flowing && state.length === 0 && !state.sync){
    state.awaitDrain = 0;
    stream.emit('data', chunk);
} 

我们举个例子:

const { Readable } = require('stream');

class ExampleReadable extends Readable{
  constructor(opt){
    super(opt);
    this.max = 100;
    this.time = 0;
  }
  _read(){
    const seed = setTimeout(()=>{
      if(this.time > 100){
        this.push(null);
      }else{
        this.push(String(++this.time));
      }
      clearTimeout(seed);
    },0)
  }
}
const exampleReadable = new ExampleReadable({ });
exampleReadable.on('data',(data)=>{
  console.log('from data',data);
});

readable事件

exampleReadable.on('readable',()=>{
    ....
});

当我们注册一个readable事件后,node就会做以下处理:

  1. 将流切换到暂停模式
state.flowing = false; 
state.needReadable = true;
  1. 如果缓存池未消耗的数据,触发readable
stream.emit('readable');
  1. 否则,判断当前是否正在读取底层数据,如果不是,开始(nextTick)读取底层数据self.read(0);
触发条件
  1. state.flow === false当前处于暂停模式
  2. 缓存池中还有数据或者本轮底层数据已经读取完毕state.length || state.ended
return !state.ended &&
    (state.length < state.highWaterMark || state.length === 0);

参考

image