Android Activity启动流程源码分析

2,109 阅读5分钟

最近大致分析了一把 Activity 启动的流程,趁着今晚刚🏊完精神状态好,把之前记录的写成文章。

开门见山,我们直接点进去看 Activity 的 startActivity , 最终,我们都会走到 startActivityForResult 这个方法,我们可以发现关键的代码:

Instrumentation.ActivityResult ar = mInstrumentation.execStartActivity(
this, mMainThread.getApplicationThread(), mToken, this,intent, requestCode, options);

我们会发现 Activity 启动其实都经过了一个中转站叫做 Instrumentation, 查看InstrumentationexecStartActivity 方法:

/// 删除了我们不关心的部分
try {
	intent.migrateExtraStreamToClipData();
	intent.prepareToLeaveProcess(who);
	int result = ActivityManager.getService().startActivity(whoThread, who.getBasePackageName(), intent,
                     intent.resolveTypeIfNeeded(who.getContentResolver()),token, target != null ? target.mEmbeddedID : null,requestCode, 0, null, options);
	checkStartActivityResult(result, intent);
	} catch (RemoteException e) {
		throw new RuntimeException("Failure from system", e);
	}

我们会发现这里通过 ActivityManager.getService 在进行通信,进去查看,我们发现这个 service 其实是一个 IActivityManager.aidl, 说明这里我们进行了一次 Android 的 IPC。

全局搜索 extends IActivityManager 我们可以发现进行通信的就是 ActivityManagerService , 查看 startActivity 最终可以走到 ActivityStartstartActivityMayWait 方法。我们抽取它的关键代码:

这部分我们可以看到根据 intent 解析除了需要的信息,并根据信息去获取了跳转 Activity 的系统权限。

这一部分代码,则对 intent 进行了处理和判断,我们基本可以省略这部分非关键逻辑

最终我们会走到 startActivityLocked 方法,并走到 startActivity

这里我们会看到很多对于不同的 ActivityManager 的 状态进行逻辑判断和处理,这里不影响我们的关键流程,我们可以继续往下分析, 分析 doPendingActivityLaunchesLocked 方法

startActivity(pal.r, pal.sourceRecord, null, null, pal.startFlags, resume, null,
                        null, null /*outRecords*/);

最终还是会走到另一个重载的 startActivity :

mService.mWindowManager.deferSurfaceLayout();
            result = startActivityUnchecked(r, sourceRecord, voiceSession, voiceInteractor,
                    startFlags, doResume, options, inTask, outActivity);

查看 startActivityUnchecked : 这里代码逻辑比较长,我们查看 ActivityStackSupervisor.resumeFocusedStackTopActivityLocked 方法

继续查看 resumeTopActivityUncheckedLocked 方法, 跟踪到 resumeTopActivityInnerLocked 方法:

这边我们查看需要 restart 这个 Activity 的简单情况,会调用 ActivityStackSupervisorstartSpecificActivityLocked 方法

这里我们找到了逻辑的关键:如果 app的线程和进程都存在,我们会执行 realStartActivityLocked 方法。否则,会继续进行 IPC 通知 ActivityManagerService 去执行 startProcessLocked

这里我们差不多能猜到启动逻辑:

  1. 如果启动的是我们自己 app 进程的 Activity, 那么直接去启动就好了
  2. 如果我们启动的 Activity 所在的进程不存在,例如:我们把微信 kill 了,然后跳转微信分享的 Activity,或者我们点击launch 的微信图标,那么,我么就会走创建新进程的逻辑

那么我们分别来跟踪这2种情况:

启动自己的Activity

我们可以找到这段代码的关键逻辑,我们先分析下 app.thread 是什么。跟踪进去会发现是一个 IApplicationThread, 可以发现这里又是一个 aidl, 最后我们可以找到 ApplicationThread

private class ApplicationThread extends IApplicationThread.Stub

这是 ActivityThread 的一个静态内部类,ActivtyThread和启动Activity 相关,那么这个类就应该是和 Application 启动相关。

我们会发现最后其实发了一个message 到消息队列中,找到 H 这个 handler 的 handleMessage 方法

case LAUNCH_ACTIVITY: {
	final ActivityClientRecord r = (ActivityClientRecord) msg.obj;
	r.packageInfo = getPackageInfoNoCheck(
	r.activityInfo.applicationInfo, r.compatInfo);
	handleLaunchActivity(r, null, "LAUNCH_ACTIVITY");
} break;

查看 handleLaunchActivity 方法

Activity a = performLaunchActivity(r, customIntent);

performLaunchActivity方法中可以看到

java.lang.ClassLoader cl = appContext.getClassLoader();
activity = mInstrumentation.newActivity(cl, component.getClassName(), r.intent);

这里,我们发现这里通过 Insteumentation new 了一个 Activity

通过以上代码,我们还可以发现 new 出 Activity 后的几个步骤

  1. attach Activity, 目测会有初始化 window 的流程
  2. 设置 theme
  3. Activity 的 onCreate 流程
  4. Activity 如果已经销毁,会去执行 onRestoreInstance ,我们可以在这里做数据恢复的操作
  5. Activity 在 onCreate 完成后的一些操作

到这里,我们的 Activity 就启动成功了

启动新的进程

下面来分析我们的第二种情况,我们可以跟踪到 ActivityManagerService 的 `startProcessLocked 方法, 这个方法最终会走到自己的重载方法:

如果我们启动的是一个 webview service, 则会走到 startWebView ,这里我们不考虑,所以我们分析的是 Process.start 这种初始化一个普通进程的情况。

这个方法最后调用了 ZygoteProcessstart 方法

这里我们也可以大致分析出来,这里就是在通过 socket 通信请求 Zygote 进程 fork 一个子进程,作为新的 APP 进程,具体流程本篇文章暂时不做深究。

最终我们会启动 ActivityThreadmain 方法,继续走到 attach 方法

这里我们能看到启动主线程的 Looper, 创建系统 Context 等工作,最终我们走到 ApplicationThreadbindApplication , 代码这里就不贴了,这里负责了 Application 在初始化的时候的各种工作。包括 LoadedAPKmakeApplication 过程。

if (normalMode) {
	try {
		if (mStackSupervisor.attachApplicationLocked(app)) {
			didSomething = true;
		}
	} catch (Exception e) {
		Slog.wtf(TAG, "Exception thrown launching activities in " + app, e);
		badApp = true;
	}
}

这里会发现,正常模式下,我们走到了 ActivityStackSupervisorattachApplicationLocked 方法,后面就又会和第一部分介绍的一样,走到 realStartActivityLocked 方法,去创建并执行 Activity 的生命周期。

总结

到这里,Activity 的启动流程就大致梳理出来了。基本就是,Instrumentation 负责 Activity 的创建和中转, ActivityStackSupervisor 负责 Activity的 栈管理。Activity 都通过了 ActviityServerManager 来进行管理。

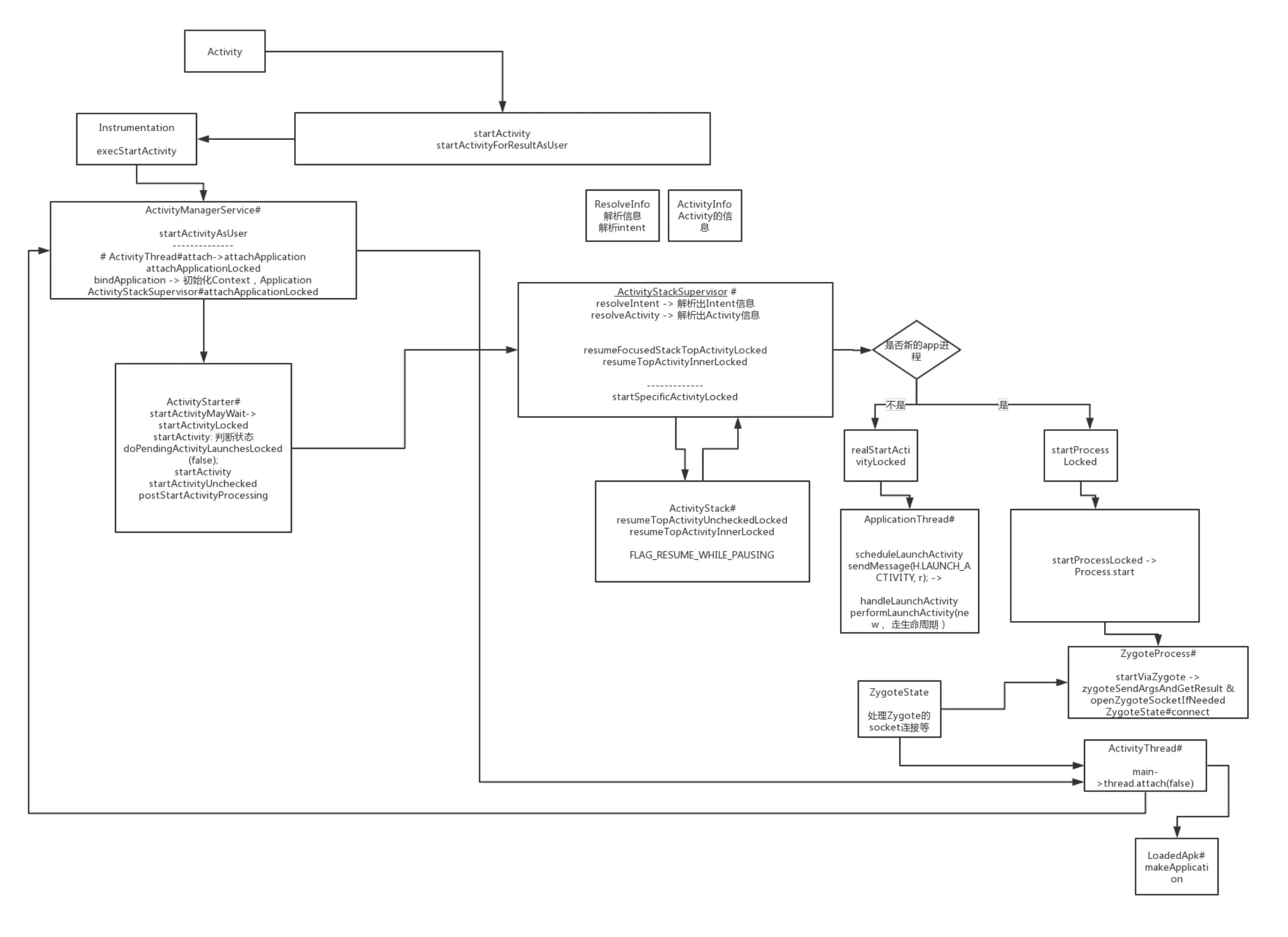
大概的关系如下图所示:

后续

这里我只是对Activity的启动流程做了一个简单的梳理。我们会发现每个模块和细节都有几百几百行的代码。非常的复杂。下面的内容有兴趣大家也可以细细探究。

  • 存在的 Activity 是怎么管理的,怎么走 onResume 去恢复的
  • Activity 不同的 launch mode是怎么处理的
  • zygote fork 新的app进程的细节
  • LoadedApk 是怎么加载 apk 的内容的
  • Activity 初始化完成后,内部是 window 又是怎么初始化并且渲染上 UI 内容的