高逼格Android转场动画,轻松实现掘金用户头像转场动画

9,106 阅读5分钟

前言

转场动画在交互上非常有优势,本文从转场动画的使用场景和方法起,最后是实现掘金中用户头像的转场动画。

转场动画适用的版本

Activity transition APIs 只有在Android 5.0(API 21)或者更高的版本上能使用。所以在使用之前需要进行版本判断。当版本API 大于21时使用转场动画,否则不使用。

// Check if we're running on Android 5.0 or higher
if (Build.VERSION.SDK_INT >= Build.VERSION_CODES.LOLLIPOP) {
    // Apply activity transition
} else {
    // Swap without transition
}

还需要配置允许window content transitions 。也就是字段:android:windowActivityTransitions。可以在activity的style文件中进行如下配置。

<style name="BaseAppTheme" parent="android:Theme.Material">
  <!-- enable window content transitions -->
  <item name="android:windowActivityTransitions">true</item>
</style>

也可以在代码中动态的配置如下:

// inside your activity (if you did not enable transitions in your theme)
getWindow().requestFeature(Window.FEATURE_CONTENT_TRANSITIONS);

// set an exit transition
getWindow().setExitTransition(new Explode());

转场动画的使用场景

Android中的转场动画主要有三种场景:

1、在两个activity之间切换时界面的过渡效果。

2、两个activity或者Fragment之间shared elements 切换效果。

3、同一个activity中的view的动画效果。 下面分别详细的介绍这三种方式。

1、两个activity之间切换时界面的过渡效果

两个activity切换时的,有两个动画,如下图,从activity A 切换到activity B时,会有A的退出动画和B的进入动画。

在这里插入图片描述
activity主要的进场和出场方法:

  • Window.setEnterTransition() 设置进场动画
  • Window.setExitTransition() 设置出场动画
  • Window().setReturnTransition() 设置返回activity时动画
  • Window().setReenterTransition() 设置重新进入时动画 如下图:

在这里插入图片描述

在Google提供的android.transition.Transition包中从activity A切换到activity B有三种方式:Explode, SlideFade1、Explode:从屏幕的中间进入或退出。

2、Slide:从屏幕的一边向另一边进入或退出。

3、Fade:通过改变透明度来出现或消失

效果如下图所示:

Explode Slide Fade
在这里插入图片描述
在这里插入图片描述
在这里插入图片描述

上面的三种动画有两种实现方式:

1、通过xml声明。

在res目录下新建transition文件夹在transition文件夹下新建activity_fade.xml文件。 res/transition/activity_fade.xml

<?xml version="1.0" encoding="utf-8"?>
<fade xmlns:android="http://schemas.android.com/apk/res/"
    android:duration="1000"/>

res/transition/activity_slide.xml

<?xml version="1.0" encoding="utf-8"?>
<slide xmlns:android="http://schemas.android.com/apk/res/"
    android:duration="1000"/>

ActivityA的代码如下:因为从ActivityA切换到ActivityB,所以ActivityA是退出动画使用的方法是:getWindow().setExitTransition(slide);

	@Override
    protected void onCreate(Bundle savedInstanceState) {
        super.onCreate(savedInstanceState);
        setContentView(R.layout.activity_transition);
        setupWindowAnimations();
    }

    private void setupWindowAnimations() {
        Slide slide = TransitionInflater.from(this).inflateTransition(R.transition.activity_slide);
        getWindow().setExitTransition(slide);
    }

ActivityB是进入动画使用方法:getWindow().setEnterTransition(fade);,ActivityB的代码如下

	@Override
    protected void onCreate(Bundle savedInstanceState) {
        super.onCreate(savedInstanceState);
        setContentView(R.layout.activity_transition);
        setupWindowAnimations();
    }

    private void setupWindowAnimations() {
        Fade fade = TransitionInflater.from(this).inflateTransition(R.transition.activity_fade);
        getWindow().setEnterTransition(fade);
    }

2、代码方式实现。

ActivityA代码如下:实现一个Slide对象并且设置时间为1000毫秒。

	@Override
    protected void onCreate(Bundle savedInstanceState) {
        super.onCreate(savedInstanceState);
        setContentView(R.layout.activity_transition);
        setupWindowAnimations();
    }

    private void setupWindowAnimations() {
        Slide slide = new Slide();
        slide.setDuration(1000);
        getWindow().setExitTransition(slide);
    }

ActivityB中实现一个Fide对象并且设置时间为1000毫秒。

	@Override
    protected void onCreate(Bundle savedInstanceState) {
        super.onCreate(savedInstanceState);
        setContentView(R.layout.activity_transition);
        setupWindowAnimations();
    }

    private void setupWindowAnimations() {
        Fade fade = new Fade();
        fade.setDuration(1000);
        getWindow().setEnterTransition(fade);
    }

上面两种方式最终的实现效果如下:

在这里插入图片描述
上面的动画过程分析: 1、Activity A 启动Activity B 2、Transition FrameWork层得到Activity A的退出动画slide并且应用到全部可见的view中。 3、Transition FrameWork层得到Activity B的进入动画fade并且应用到全部可见的view中。 4、当从Activity B返回到Activity A的时候会分别执行Enter和Exit相反的动画(没有设置returnTransition,和reenterTransition时)。

ReturnTransition & ReenterTransition

Return 和Reenter Transition是enter 和exit相反的过程。当从Activity A进入到Activity B时会执行 exit和enter当从Activity B退回到Activity A时会执行Return Transition和Reenter Transition。

  • EnterTransition <--> ReturnTransition

  • ExitTransition <--> ReenterTransition 如果没有定义Return 或者 Reenter,那么Android会反向执行Enter和Exit变换。如下图从Activity B退回到Activity A:

    在这里插入图片描述
    给Activity A增加了ReturnTransition的代码如下:

	@Override
    protected void onCreate(Bundle savedInstanceState) {
        super.onCreate(savedInstanceState);
        setContentView(R.layout.activity_transition);
        setupWindowAnimations();
    }

    private void setupWindowAnimations() {
        Fade fade = new Fade();
        fade.setDuration(1000);
        getWindow().setEnterTransition(fade);
        
        Slide slide = new Slide();
        slide.setDuration(1000);
        getWindow().setReturnTransition(slide);        
    }

增加了返回动画和没有增加返回动画的对比效果如下:

没有Return Transition 有return Transition
Enter:Fade In Enter:Fade In
Exit:Fade out Exit:Slide out
在这里插入图片描述
在这里插入图片描述

2、 Shared elements between Activities

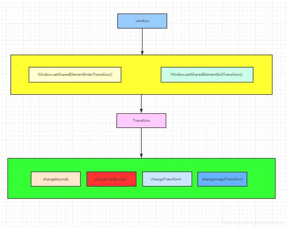
Shared elements转换确定两个Activity之间共享的视图如何在这两个Activity之间转换。例如,如果两个Activity在不同的位置和大小中具有相同的图像,则通过Shared elements转换会在这两个Activity之间平滑地转换和缩放图像。 主要方法

在这里插入图片描述
如下图,当从Activity A跳转到Activity B时,ActivityA, ActivityB中的两个item有动画变化,但是要注意的时ActivityA ,ActivityB中的item是两个独立的item。
在这里插入图片描述

shared elements转换包括以下几种:

  • changeBounds 改变目标布局中view的边界
  • changeClipBounds 裁剪目标布局中view的边界
  • changeTransform 实现旋转或者缩放动画
  • changeImageTransform 实现目标布局中ImageView的旋转或者缩放动画

实现上面的效果需要三个步骤:

1、 Enable Window Content Transition

设置styles.xml文件,允许windowContentTransitions如下: value/style.xml

<style name="MaterialAnimations" parent="@style/Theme.AppCompat.Light.NoActionBar">
    ...
    <item name="android:windowContentTransitions">true</item
    ...
</style>

2、定义一个相同的transition名称

分别在Activity A 和Activity B的布局文件中定义item,这两个item的属性可以不一样,但是android:transitionName必须一样。如下: layout/activity_a.xml

<ImageView
        android:id="@+id/small_blue_icon"
        style="@style/MaterialAnimations.Icon.Small"
        android:src="@drawable/circle"
        android:transitionName="@string/blue_name" />

layout/activity_b.xml

<ImageView
        android:id="@+id/big_blue_icon"
        style="@style/MaterialAnimations.Icon.Big"
        android:src="@drawable/circle"
        android:transitionName="@string/blue_name" />

3、在activity中启动shared element

使用ActivityOptions.makeSceneTransitionAnimation()方法 ActivityA.java

blueIconImageView.setOnClickListener(new View.OnClickListener() {
    @Override
    public void onClick(View v) {
        Intent i = new Intent(MainActivity.this, SharedElementActivity.class);

        View sharedView = blueIconImageView;
        String transitionName = getString(R.string.blue_name);

        ActivityOptions transitionActivityOptions = ActivityOptions.makeSceneTransitionAnimation(MainActivity.this, sharedView, transitionName);
        startActivity(i, transitionActivityOptions.toBundle());
    }
});

效果如下:

在这里插入图片描述

未完待续.......