Visual Paradigm 流程图教程 Flowchart Tutorial

9,404 阅读3分钟

流程图是按顺序排列的过程的单独步骤的图片,其表示算法,工作流程或过程,将各步骤显示为步骤,并通过用箭头连接它们的顺序。流程图用于分析,设计,记录或管理各个领域的过程或程序,以说明针对给定问题的解决方案模型。

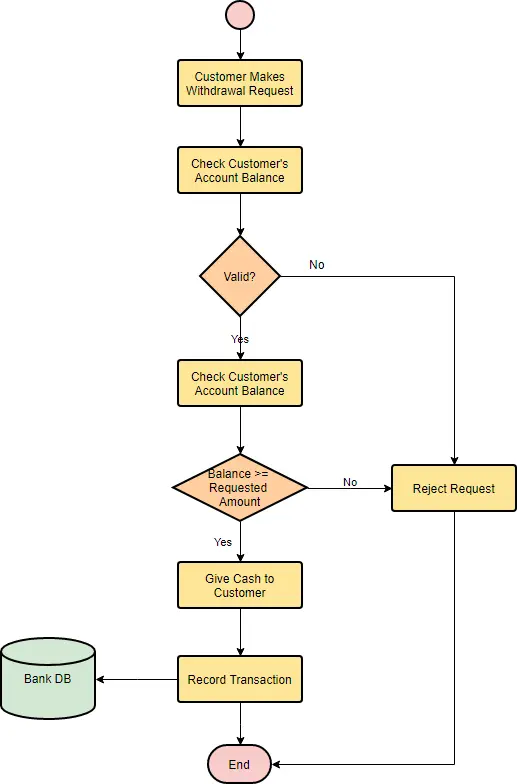
流程图示例:提取现金

流程图是由表示过程或计划的连接形状构成的图。这是一个简单的流程图示例,说明了提取现金的过程。


什么是流程图

传统上,流程图起源于计算机科学,作为表示算法和计算机程序的工具,但流程图的使用已扩展到所有其他类型的过程的表示。如今,流程图在显示信息和协助推理方面发挥着极其重要的作用。它们帮助我们可视化复杂的过程,或明确问题和任务的结构。流程图还可用于定义要实施的流程或项目。

流程图符号

在标准流程图中,不同的形状具有不同的传统含义。一些更常见的形状的含义如下:

终结者

终止符号表示系统的起点或终点。

流程图符号:终结者

处理

框表示某些特定操作。

流程图符号:流程

文献

这表示打印输出,例如文档或报告。

流程图符号:文档

决策

钻石代表决策或分支点。从钻石中出来的线表示不同的可能情况,导致不同的子过程。

流程图符号:决策

数据

它表示进入或离开系统的信息。输入可能是来自客户的订单。输出可以是要交付的产品。

流程图符号:数据

页面参考

这个符号里面会包含一个字母。它表示流程在同一页面上其他位置包含相同字母的匹配符号上继续。

流程图符号:页面引用

离页参考

这个符号里面会包含一个字母。它表示流程继续在匹配的符号上,该符号在不同页面上的其他位置包含相同的字母。

流程图符号:离页参考

延迟或瓶颈

识别延迟或瓶颈。

流程图符号:延迟或瓶颈

线代表过程的顺序和方向的流程。

流程图符号:流程


何时绘制流程图?

使用流程图有许多好处:

  1. 它有助于澄清复杂的过程。
  2. 它确定了不会给内部或外部客户增加价值的步骤,包括:延迟; 不必要的储存和运输; 不必要的工作,重复和增加的费用; 沟通中断。
  3. 它可以帮助团队成员获得对流程的共同理解,并利用这些知识收集数据,发现问题,集中讨论并识别资源。
  4. 它是设计新流程的基础。

如何绘制流程图?

  1. 您如何从复杂的任务转变为描述如何执行此操作的有组织的流程图?
  2. 从仅包含任务的流程图开始。
  3. 现在将其分解为另一个流程图中更小,更具体的步骤。
  4. 然后,考虑流中的任何可能的异常,如果是,则为备用路径添加决策节点。
  5. 继续重复此过程,直到您完成足够简单的步骤,让每个人都能完全理解它。

流程图示例

描述:

该流程图用于教导和说明如何以各种方式向读者烹饪鸡蛋。流程图包含决策和流程数。

可以使用我们的在线编程软件Visual Paradigm Online修改此图表。您可以单击“ **使用此模板”**开始编辑此示例,或单击“ 创建空白创建自己的流程图。

Swimlane Flowchart 图示例

描述:

这是一个简单的Swimlane图表示例,用于学生注册,包括注册提交,批准,审核和接受/拒绝通知等活动。这些活动根据表演者的角色划分为4个泳道。

使用此泳道图模板作为创建流程图的起点。单击“ 使用此模板”进行自定义。无需事先登记。

更多Visual Paradigm 流程图模板和示例