博客链接OC内存管理--对象的生成与销毁
在iOS开发中了,我们每天都会使用+ alloc和- init这两个方进行对象的初始化。我们也这知道整个对象的初始化过程其实就是开辟一块内存空间,并且初始化isa_t结构体的过程。
alloc的实现
+ (id)alloc {
return _objc_rootAlloc(self);
}
id _objc_rootAlloc(Class cls) {
return callAlloc(cls, false/*checkNil*/, true/*allocWithZone*/);
}
整个过程其实就是NSObject对callAlloc方法的实现。
callAlloc
/*
cls:CustomClass
checkNil:是否检查Cls
allocWithZone:是否分配到指定空间,默认为false,内部会对其进行优化
*/
static ALWAYS_INLINE id
callAlloc(Class cls, bool checkNil, bool allocWithZone=false) {
//没有class或则checkNil为YES,返回空
if (slowpath(checkNil && !cls)) return nil;
//确保只有Objective-C 2.0语言的文件所引用
#if __OBJC2__
//判断class有没有默认的allocWithZone方法
if (fastpath(!cls->ISA()->hasCustomAWZ())) {
// class可以快速分配
if (fastpath(cls->canAllocFast())) {
//hasCxxDtor();是C++析构函数,判断是否有析构函数
bool dtor = cls->hasCxxDtor();
//申请class的内存空间
id obj = (id)calloc(1, cls->bits.fastInstanceSize());
if (slowpath(!obj)) return callBadAllocHandler(cls);
//初始化isa指针
obj->initInstanceIsa(cls, dtor);
return obj;
}
else {
//使用class_createInstance创建class
id obj = class_createInstance(cls, 0);
if (slowpath(!obj)) return callBadAllocHandler(cls);
return obj;
}
}
#endif
//说明有默认的allocWithZone的方法,调用allocWithZone方法
if (allocWithZone) return [cls allocWithZone:nil];
return [cls alloc];
}
在__OBJC2__下当前类有没有默认的allocWithZone方法是通过hasCustomAWZ()函数判断的。YES代表有则会调用[cls allocWithZone:nil]方法。NO代表没有,这时候会根据当前类是否可以快速分配,NO的话调用class_createInstance函数;YES则分配内存并初始化isa。
allocWithZone
+ (id)allocWithZone:(struct _NSZone *)zone {
return _objc_rootAllocWithZone(self, (malloc_zone_t *)zone);
}
id _objc_rootAllocWithZone(Class cls, malloc_zone_t *zone) {
id obj;
#if __OBJC2__
// allocWithZone under __OBJC2__ ignores the zone parameter
(void)zone;
obj = class_createInstance(cls, 0);
#else
if (!zone) {
obj = class_createInstance(cls, 0);
}
else {
obj = class_createInstanceFromZone(cls, 0, zone);
}
#endif
if (slowpath(!obj)) obj = callBadAllocHandler(cls);
return obj;
}
allocWithZone函数的本质是调用_objc_rootAllocWithZone函数。
_objc_rootAllocWithZone的逻辑分为两种情况:
- 先判断是否是
__OBJC2__,如果是则调用class_createInstance; - 判断
zone是否为空,如果为空调用class_createInstance,如果不为空,调用class_createInstanceFromZone。
//class_createInstance
id class_createInstance(Class cls, size_t extraBytes) {
return _class_createInstanceFromZone(cls, extraBytes, nil);
}
//class_createInstanceFromZone
id class_createInstanceFromZone(Class cls, size_t extraBytes, void *zone) {
return _class_createInstanceFromZone(cls, extraBytes, zone);
}
class_createInstance和class_createInstanceFromZone的本质都是调用_class_createInstanceFromZone。
另外通过前面的源代码我们可以发现:用alloc方式创建,只要当前类有allocWithZone方法,最终一定是调用class_createInstance。
_class_createInstanceFromZone
static __attribute__((always_inline))
id
_class_createInstanceFromZone(Class cls, size_t extraBytes, void *zone,
bool cxxConstruct = true,
size_t *outAllocatedSize = nil) {
if (!cls) return nil;
assert(cls->isRealized());
bool hasCxxCtor = cls->hasCxxCtor();//构造函数
bool hasCxxDtor = cls->hasCxxDtor();//析构函数
bool fast = cls->canAllocNonpointer(); //是对isa的类型的区分,如果一个类不能使用isa_t类型的isa的话,fast就为false,但是在Objective-C 2.0中,大部分类都是支持的
//在分配内存之前,需要知道对象在内存中的大小,也就是instanceSize的作用。对象必须大于等于16字节。
size_t size = cls->instanceSize(extraBytes);
if (outAllocatedSize) *outAllocatedSize = size;
id obj;
if (!zone && fast) {
//分配内存空间
obj = (id)calloc(1, size);
if (!obj) return nil;
//初始化isa指针
obj->initInstanceIsa(cls, hasCxxDtor);
} else {
//此时的fast 为 false
//在C语言中,malloc表示在内存的动态存储区中分配一块长度为“size”字节的连续区域,返回该区域的首地址;calloc表示在内存的动态存储区中分配n块长度为“size”字节的连续区域,返回首地址。
if (zone) {
obj = (id)malloc_zone_calloc ((malloc_zone_t *)zone, 1, size);
} else {
obj = (id)calloc(1, size);
}
if (!obj) return nil;
//初始化isa指针
obj->initIsa(cls);
}
if (cxxConstruct && hasCxxCtor) {
obj = _objc_constructOrFree(obj, cls);
}
return obj;
}
初始化isa
_class_createInstanceFromZone中不光开辟了内存空间,还初始化了isa。初始化isa的方法有initInstanceIsa和initIsa,但是本质都是调用initIsa(Class cls, bool nonpointer, bool hasCxxDtor)。
inline void objc_object::initIsa(Class cls, bool nonpointer, bool hasCxxDtor)
{
assert(!isTaggedPointer());
if (!nonpointer) {
isa.cls = cls; //obj->initIsa(cls)
} else {
//obj->initInstanceIsa(cls, hasCxxDtor);
assert(!DisableNonpointerIsa);
assert(!cls->instancesRequireRawIsa());
isa_t newisa(0);
#if SUPPORT_INDEXED_ISA
assert(cls->classArrayIndex() > 0);
newisa.bits = ISA_INDEX_MAGIC_VALUE;
// isa.magic is part of ISA_MAGIC_VALUE
// isa.nonpointer is part of ISA_MAGIC_VALUE
newisa.has_cxx_dtor = hasCxxDtor;
newisa.indexcls = (uintptr_t)cls->classArrayIndex();
#else
newisa.bits = ISA_MAGIC_VALUE;
// isa.magic is part of ISA_MAGIC_VALUE
// isa.nonpointer is part of ISA_MAGIC_VALUE
newisa.has_cxx_dtor = hasCxxDtor;
newisa.shiftcls = (uintptr_t)cls >> 3;
#endif
// This write must be performed in a single store in some cases
// (for example when realizing a class because other threads
// may simultaneously try to use the class).
// fixme use atomics here to guarantee single-store and to
// guarantee memory order w.r.t. the class index table
// ...but not too atomic because we don't want to hurt instantiation
isa = newisa;
}
}
根据《OC引用计数器的原理》,现在再看一下初始化isa的方法。这个方法的意思是首先判断是否开启指针优化。
没有开启指针优化的话访问 objc_object的isa会直接返回isa_t结构中的cls变量,cls变量会指向对象所属的类的结构。
开启指针优化的话通过newisa(0)函数初始化一个isa,并根据SUPPORT_INDEXED_ISA分别设置对应的值。iOS设备的话这个值是0,所以执行else的代码。
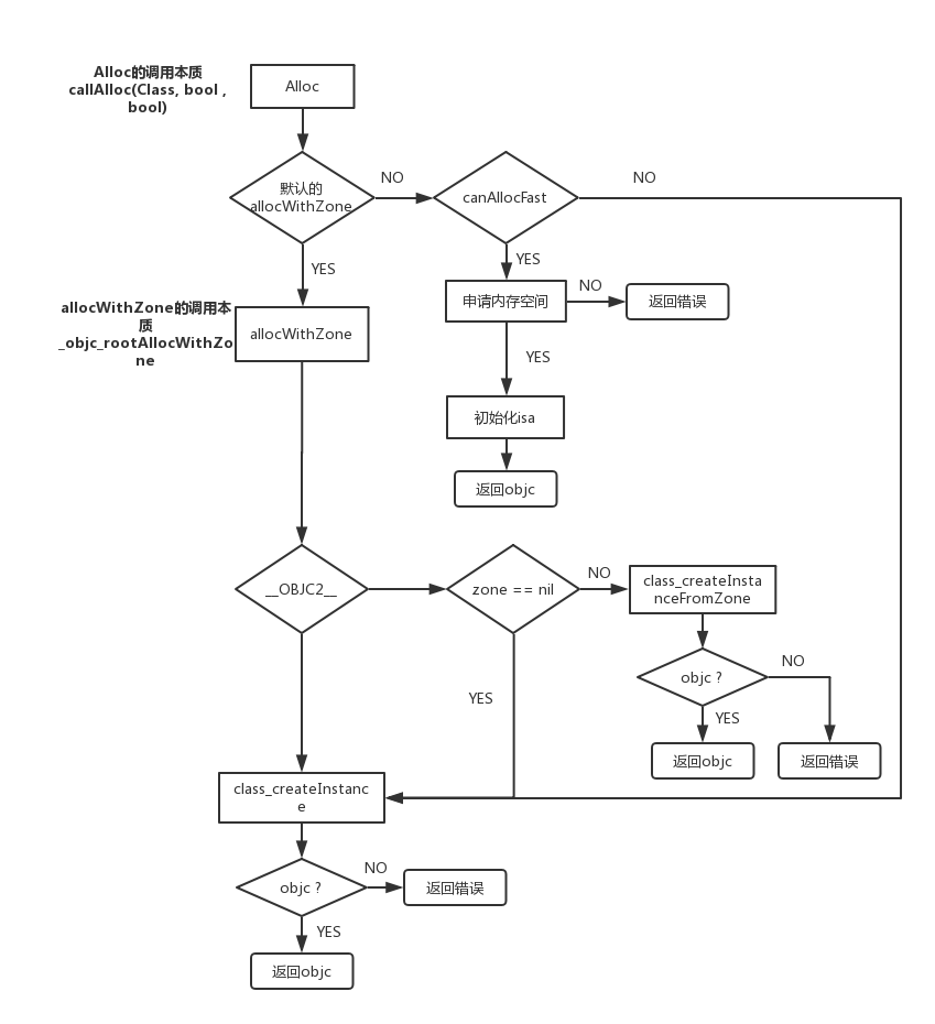
到这里alloc的实现过程已经结束了,根据上面的源码分析,用一张图表示上述过程:

这里可能会有个疑问,既然alloc将分配内存空间和初始化isa的事情都做了,那么init的作用是什么呢?
init
- (id)init {
return _objc_rootInit(self);
}
id _objc_rootInit(id obj) {
return obj;
}
init的作用就是返回当前对象。这里有个问题既然init只是返回当前对象,为什么要多此一举呢?
Apple给出的注释:
In practice, it will be hard to rely on this function. Many classes do not properly chain -init calls.
意思是在实践中,很难依靠这个功能。许多类没有正确链接init调用。所以这个函数很可能不被调用。也许是历史遗留问题吧。
new
+ (id)new {
return [callAlloc(self, false/*checkNil*/) init];
}
所以说UIView *view = [UIView new];和UIView *view = [[UIView alloc]init];是一样的。
dealloc
分析了对象的生成,我们现在看一下对象是如何被销毁的。dealloc的实现如下:
- (void)dealloc {
_objc_rootDealloc(self);
}
void _objc_rootDealloc(id obj) {
assert(obj);
obj->rootDealloc();
}
inline void
objc_object::rootDealloc() {
if (isTaggedPointer()) return; // fixme necessary?
if (fastpath(isa.nonpointer &&
!isa.weakly_referenced &&
!isa.has_assoc &&
!isa.has_cxx_dtor &&
!isa.has_sidetable_rc))
{
assert(!sidetable_present());
free(this);
}
else {
object_dispose((id)this);
}
}
rootDealloc分为三种情况:
- 如果是TaggedPointer,直接return;
- 进行一些关于isa的条件判断,如果满足就释放分配的内存控件;
- 调用
object_dispose函数,这是最重要的;
objc_destructInstance
我们先看object_dispose函数的源码:
id object_dispose(id obj) {
if (!obj) return nil;
objc_destructInstance(obj);
free(obj);
return nil;
}
做了两件事情:
- 调用
objc_destructInstance函数 - 释放分配的内存空间
objc_destructInstance的实现如下:
/***********************************************************************
* objc_destructInstance
* Destroys an instance without freeing memory.
* Calls C++ destructors.
* Calls ARC ivar cleanup.
* Removes associative references.
* Returns `obj`. Does nothing if `obj` is nil.
**********************************************************************/
void *objc_destructInstance(id obj)
{
if (obj) {
// Read all of the flags at once for performance.
bool cxx = obj->hasCxxDtor();//是否有析构函数
bool assoc = obj->hasAssociatedObjects();//是否有关联对象
// This order is important.
if (cxx) object_cxxDestruct(obj);//调用析构函数
if (assoc) _object_remove_assocations(obj);//删除关联对象
obj->clearDeallocating();//清空引用计数表并清除弱引用表
}
return obj;
}
objc_destructInstance做了三件事情:
- 执行
object_cxxDestruct调用析构函数 - 执行
_object_remove_assocations删除关联对象 - 执行
clearDeallocating清空引用计数表并清除弱引用表,将所有weak引用指nil(这也解释了为什么使用weak能自动置空)
object_cxxDestruct
在源码中object_cxxDestruct的实现由object_cxxDestructFromClass完成。
static void object_cxxDestructFromClass(id obj, Class cls)
{
void (*dtor)(id);
// Call cls's dtor first, then superclasses's dtors.
for ( ; cls; cls = cls->superclass) {
if (!cls->hasCxxDtor()) return;
dtor = (void(*)(id))
lookupMethodInClassAndLoadCache(cls, SEL_cxx_destruct);
if (dtor != (void(*)(id))_objc_msgForward_impcache) {
if (PrintCxxCtors) {
_objc_inform("CXX: calling C++ destructors for class %s",
cls->nameForLogging());
}
(*dtor)(obj);
}
}
}
这段代码的意思就是沿着继承链逐层向上搜寻SEL_cxx_destruct这个selector,找到函数实现(void (*)(id)(函数指针)并执行。说白了就是找析构函数,并执行析构函数。
析构函数中书如何处理成员变量的?
- 对于strong来说执行
objc_storeStrong(&ivar, nil)release旧对象,ivar赋新值nil; - 对于weak来说执行
objc_destroyWeak(&ivar)消除对象weak表中的ivar地址。
关于这个函数Sunnyxx ARC下dealloc过程及.cxx_destruct的探究中也有提到。
用一张图表示dealloc的流程:

至于dealloc的调用时机,是跟引用计数器相关的。