图解JavaScript原型链继承

647 阅读2分钟

JavaScript是基于原型链的继承的,忘掉类的继承,从原型链入手。

普通对象 函数对象
  • JavaScrip只有一种结构:对象
  • 通过new Function()创建的对象都是函数对象,其他都是普通对象
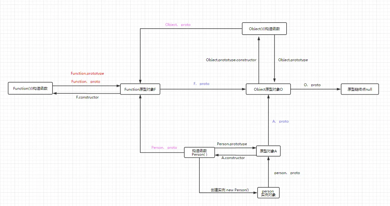
  • 每个对象都有 __proto__属性,,并且该属性指向原型对象(prototype),但只有函数对象才有 prototype 属性
prototype和 proto 的概念

prototype是函数的一个属性(函数都有prototype属性)指向原型对象。 _ proto_ 是一个对象拥有的内置属性(请注意:prototype是函数的内置属性,_ proto_ 是对象的内置属性),_ proto_ 是JS内部使用寻找原型链的属性。简单来说,在 javascript 中每个对象都会有一个 _ proto _,方法也是对象,也有这个属性。 属性,当我们访问一个对象的属性时,如果这个对象内部不存在这个属性,那么他就会去 _ proto _ 里找这个属性,这个 _ proto _ 又会有自己的 _ proto _,于是就这样一直找下去,也就是我们平时所说的原型链的概念.

image

image
(上图引用自其他博客以方便理解)

原型链
  • 属性查找机制: 当查找对象的属性时,如果实例对象自身不存在该属性,则沿着原型链往上一级查找,找到时则输出,不存在时,则继续沿着原型链往上一级查找,直至最顶级的原型对象Object.prototype,如还是没找到,则输出undefined。
  • 属性修改机制: 只会修改实例对象本身的属性,如果不存在,则进行添加该属性,如果需要修改原型的属性时,则可以用: b.prototype.x = 2;但是这样会造成所有继承于该对象的实例的属性发生改变。
表达式:L instance R;

则运算结果是: L.__proto__.__proto__... === R.prototype ?

运算符左边最终结果是 instanceof运算时会递归查找L的原型链,即L.__proto__.__proto__.__proto__.__proto__...直到找到了或者找到顶层为止。

运算符右边只是找出了 右边操作数的prototype是什么。

所以一句话总结:instanceof检测左侧操作数的__proto__原型链上,是否存在右侧的prototype原型。
总结
  • Function的两个指针prototype和_ proto _ 均指向 Function.protptype
  • 构造函数通过prototype属性获取原型对象。
  • 原型对象通过constructor属性获取构造函数
  • 对象通过__proto__(非标准,隐式原型)属性获取原型对象。
  • 构造函数的prototype(标准,显式原型)属性指向上一级原型对象直到Object原型对象。
  • Object.prototype.__proto__指向null
  • 所有的对象最终都继承于Object.prototype,而所有的构造函数,包括Function(){} Object(){}在内,又都可以看做是Function的实例
  • Obj.hasOwnProperty()可以判断某个对象本身是否有某个属性,函数也是对象。