vue.js是一个非常优秀的前端开发框架,不是我说的,大家都知道。
首先我现在的能力,独立阅读源码还是有很大压力的,所幸vue写的很规范,通过方法名基本可以略知一二,里面的原理不懂的地方多方面查找资料,本文中不规范不正确的地方欢迎指正,学生非常愿意接受各位前辈提出宝贵的建议和指导。
使用vue的版本是v2.5.13,采用了flow作为类型管理工具,关于flow相关内容选择性忽略了,不考虑类型系统,只考虑实现原理,写下这篇文章。
本文大概涉及到vue几个核心的地方:vue实例化,虚拟DOM,模板编译过程,数据绑定。

二、vue实例化
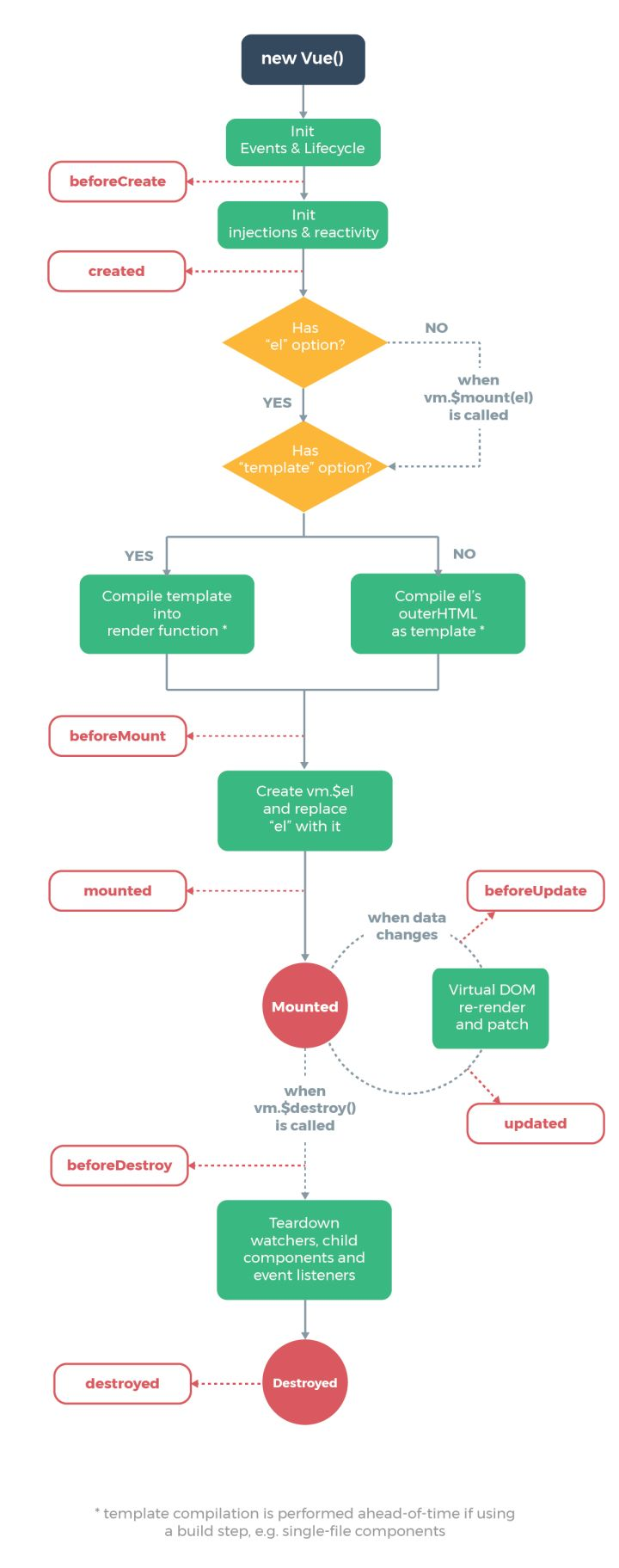
研究vue的实例化就要研究_init方法,此方法定义在src/core/instance/init.js下的initMixin中,里面是对vue实例即vm的处理。其中包括开发环境下的代理配置等一些列处理,并处理了传递给构造函数的参数等,重点在一系列方法
initLifecycle(vm)
initEvents(vm)
initRender(vm)
callHook(vm, 'beforeCreate')
initInjections(vm) // resolve injections before data/props
initState(vm)
initProvide(vm) // resolve provide after data/props
callHook(vm, 'created')初始化生命周期,初始化事件,初始化渲染,触发执行beforeCreate生命周期方法,初始化data/props数据监听,触发执行created生命周期方法。
对应到生命周期示例图,created方法执行结束,接下来判断是否传入挂载的el节点,如果传入的话此时就会通过$mount函数把组件挂载到DOM上面,整个vue构造函数就执行完成了。以上是vue对象创建的基本流程。
挂载的$mount函数,此函数的实现与运行环境有关,在此只看web中的实现。
实现只有简单的两行,
1、判断运行环境为浏览器,
2、调用工具方法查找到el对应的DOM节点,
3、mountComponent方法来实现挂载,
这里就涉及到了挂载之前的处理问题。
1、对于拥有render(JSX)函数的情况,组件可以直接挂载,
2、如果使用的是template,需要从中提取AST渲染方法(注意如果使用构建工具,最终会为我们编译成render(JSX)形式,所以无需担心性能问题),AST即抽象语法树,它是对真实DOM结构的映射,可执行,可编译,能够把每个节点部分都编译成vnode,组成一个有对应层次结构的vnode对象。
有了渲染方法,下一步就是更新DOM,注意并不是直接更新,而是通过vnode,于是涉及到了一个非常重要的概念。
虚拟DOM技术是一个很流行的东西,现代前端开发框架vue和react都是基于虚拟DOM来实现的。
虚拟DOM技术是为了解决一个很重要的问题:浏览器进行DOM操作会带来较大的开销。
1、要知道js本身运行速度是很快的,
2、而js对象又可以很准确地描述出类似DOM的树形结构,
基于这两点前提,人们研究出一种方式,
通过使用js描述出一个假的DOM结构,每次数据变化时候,在假的DOM上分析数据变化前后结构差别,找出这个最小差别并且在真实DOM上只更新这个最小的变化内容,这样就极大程度上降低了对DOM的操作带来的性能开销。
上面的假的DOM结构就是虚拟DOM,比对的算法成为diff算法,这是实现虚拟DOM技术的关键。
1、在vue初始化时,首先用JS对象描述出DOM树的结构,
2、用这个描述树去构建真实DOM,并实际展现到页面中,
3、一旦有数据状态变更,需要重新构建一个新的JS的DOM树,
4、对比两棵树差别,找出最小更新内容,
5、并将最小差异内容更新到真实DOM上。
有了虚拟DOM,下面一个问题就是,什么时候会触发更新,接下来要介绍的,就是vue中最具特色的功能--数据响应系统及实现。
vue.js的作者尤雨溪老师在知乎上一个回答中提到过自己创作vue的过程,最初就是尝试实现一个类似angular1的东西,发现里面对于数据处理非常不优雅,于是创造性的尝试利用ES5中的Object.defineProperty来实现数据绑定,于是就有了最初的vue。vue中响应式的数据处理方式是一项很有价值的东西。
vue官网上面其实有具体介绍,下面是一张官方图片:

响应实现的基本原理:
1、vue会遍历此data中对象所有的属性,
2、并使用Object.defineProperty把这些属性全部转为getter/setter,
3、而每个组件实例都有watcher对象,
4、它会在组件渲染的过程中把属性记录为依赖,
5、之后当依赖项的 setter被调用时,会通知watcher重新计算,从而致使它关联的组件得以更新。
为什么vue不能在IE8以下运行?
因为IE8不支持ES5,所以用不了Object.defineProperty方法,又因为Object.defineProperty无法shim,所以vue不支持IE8及以下不支持ES5的浏览器。