DRouter:简单易用的支持多进程架构的组件化方案

1,657 阅读10分钟

欢迎star/issue,项目地址:github.com/Dovar66/DRo…

写在开头

组件化技术适用于需要多人协作的中大型项目,如果是一个人的项目且开发人员未实践过组件化方案则不建议采用。

组件化的优点

  1. 业务隔离,使得各业务模块专注于自己的业务实现,而不必关心其他业务模块.
  2. 单独调试,每个模块可以独立运行,方便开发调试.
  3. 组件可复用性,针对有重叠业务的不同APP,可直接使用组件来组装.
  4. 适合AOP.
  5. 可以更细粒度的设置组员的代码修改权限.

DRouter:简单易用的支持多进程架构的组件化方案

demo下载

DRouter目前已应用于触电新闻

DRouter主要提供三大功能:界面路由、动作路由和事件总线,帮助Android开发者更容易地完成项目的组件化改造。
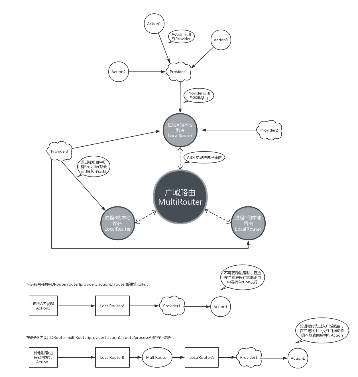
特别是对于多进程应用,引入DRouter能够让开发者在不用了解AIDL的情况下就可以进行跨进程通信.

框架特点

* 完美支持多进程,且不需要使用者去bindService或自定义AIDL.
* 页面路由:支持给Activity定义url,然后通过url跳转到Activity,支持添加拦截器.
* 支持跨进程的API调用(动作路由).
* 支持跨进程的事件总线.
* 基于AOP引导Module的初始化以及页面、拦截器、Provider的自动注册.

如何配置

1.在项目根目录的 build.gradle 中添加 JitPack 仓库:

allprojects {
	repositories {
		...
		maven { url 'https://jitpack.io' }
	}
}

2.在BaseModule中添加依赖:

api 'com.github.Dovar66.DRouter:router-api:1.0.8'

3.在其他需要用到DRouter的组件中添加注解处理器的依赖:

annotationProcessor 'com.github.Dovar66.DRouter:router-compiler:1.0.8'

同时在这些组件的defaultConfig中配置注解参数,指定唯一的组件名:

 defaultConfig {
        javaCompileOptions {
            annotationProcessorOptions {
                arguments = [moduleName: project.getName()]
            }
        }
    }

4.多进程配置:

* 如果你的项目需要使用多进程广域路由,那么请让你的Application实现 IMultiProcess 接口,广域路由默认是关闭状态,只有实现了该接口才会启用。

* 在App module的build.gradle文件中,且必须在apply plugin: 'com.android.application'之后引用编译插件RouterPlugin,具体如下:

    apply plugin: 'com.android.application'

    apply plugin: "com.dovar.router.plugin" //必须在apply plugin: 'com.android.application'之后,否则找不到AppExtension

    buildscript {
        repositories {
            google()
            maven {
                url "https://plugins.gradle.org/m2/"
            }
        }
        dependencies {
            classpath "gradle.plugin.RouterPlugin:plugin:2.0.0"
        }
    }

如何使用

在Application.onCreate()中完成初始化

DRouter.init(app);

创建组件初始化入口(非必须)

在组件中创建BaseAppInit的子类,并添加Module注解:

    @Module
    public class AInit extends BaseAppInit {

        @Override
        public void onCreate() {
            super.onCreate();
            //与Application.onCreate()的执行时机相同
            //建议在这里完成组件内的初始化工作
        }
    }
    
注解处理器会将AInit注册到DRouter,当DRouter初始化时,会调用被注册的BaseAppInit子类的onCreate().
BaseAppInit中提供了Application实例,用于组件工程中获取全局的应用上下文.

页面路由

 添加Route注解,可通过interceptor设置拦截器:

 @Route(path = "/b/main", interceptor = BInterceptor.class)
 public class MainActivity extends AppCompatActivity {

     @Override
     protected void onCreate(Bundle savedInstanceState) {
         super.onCreate(savedInstanceState);
         setContentView(R.layout.module_b_activity_main);
     }
 }

 然后在项目中使用DRouter进行页面跳转:

 DRouter.navigator("/b/main").navigateTo(mContext);

动作路由(API调用)

创建相应的AbsProvider子类并添加Provider注解,然后在类中注册Action:

@Provider(key = "a")
public class AProvider extends AbsProvider {
    @Override
    protected void registerActions() {

        registerAction("test1", new Action() {
            @Override
            public RouterResponse invoke(@NonNull Bundle params, Object extra) {
                Toast.makeText(appContext, "弹个窗", Toast.LENGTH_SHORT).show();
                return null;
            }
        });

        registerAction("test2", new Action() {
             @Override
             public RouterResponse invoke(@NonNull Bundle params, Object extra) {
                if (extra instanceof Context) {
                   Toast.makeText((Context) extra, params.getString("content"), Toast.LENGTH_SHORT).show();
                }
                return null;
             }
        });
    }
}

接下来就可以在项目中使用:

       DRouter.router("a","test1").route();

       DRouter.router("a","test2")
                       .withString("content","也弹个窗")
                       .extra(context)
                       .route();
       //跨进程调用            
       DRouter.multiRouter("a","test1").route(process);
       
需要注意的是,跨进程调用时,目标Action将会在Binder线程中执行,可以通过设置runOnUiThread指定Action在ui线程执行.

       DRouter.multiRouter("a","test1").runOnUiThread().route(process);

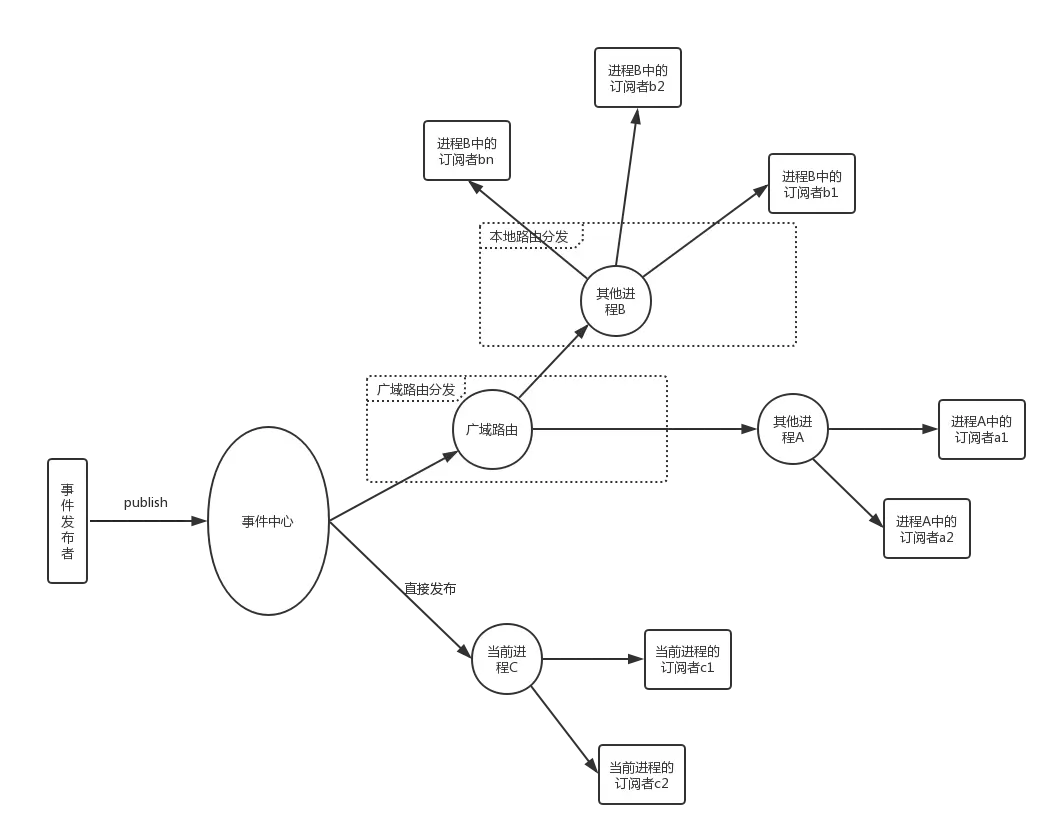
事件总线

订阅事件
有两种订阅方式:

1.生命周期感知,不需要手动取消订阅:

    DRouter.subscribe(this, ServiceKey.EVENT_A, new EventCallback() {
        @Override
        public void onEvent(Bundle e) {
            Toast.makeText(MainActivity.this, "/b/main/收到事件A", Toast.LENGTH_SHORT).show();
        }
    });

2.需要手动取消订阅:

    Observer<Bundle> mObserver = DRouter.subscribeForever("event_a", new EventCallback() {
        @Override
        public void onEvent(Bundle e) {
            Toast.makeText(MainActivity.this, "/b/main/收到事件A", Toast.LENGTH_SHORT).show();
        }
    });
发布事件(在任意线程)(开启多进程配置后,事件会分发到所有进程)
 Bundle bundle = new Bundle();
 bundle.putString("content", "事件A");
 DRouter.publish(ServiceKey.EVENT_A, bundle);
退订事件(通过subscribeForever()订阅时,需要及时取消订阅)
 DRouter.unsubscribe("event_a", mObserver);

混淆配置

-keep class com.dovar.router.generate.** { *; }

DRouter的组件化实现原理

界面路由

支持给Activity定义path,然后通过path跳转到Activity,可设置跳转拦截器.

界面路由

动作路由

服务提供者向DRouter注册Action实现对其他组件和进程暴露服务。注意:跨进程调用时传递的参数需要实现序列化,否则会被DRouter过滤掉.

动作路由

事件总线

事件总线

组件化项目架构图

组件化项目架构图

关于APP壳工程

管理打包配置.
设置组件引用.
集中管理混淆规则,各个组件中不再配置混淆文件.

关于应用组件层

业务中心,包含所有业务组件.

关于公共服务层

管理跨组件调用和公共资源,详细可参考项目中的common_service.

为什么要在基础框架层和应用组件层中间多架设一个公共服务层?

* 封装对基础框架层功能API的调用,方便应对日后更换第三方库的需求,相信很多程序员都经历过更换第三方库(特别是基础库)的痛苦啦,
  如果项目中没有自己封装而是直接引用第三方API的话,等到要换的时候就会发现需要修改的代码实在太多了。
* 储存公用资源和代码,暴露给上层业务使用,同时避免这些资源被下沉到基础框架层,从而减少对基础框架层的非必要更新。
  在多人协作项目中,基础框架必须是稳定的,所以我们希望有尽可能少的commit指向基础框架层。

关于基础框架层

与业务无关的通用功能模块,如网络请求、图片加载、通用的自定义控件等.

组件化后如何配置Module单独调试?

设置一个可运行的壳工程,如示例中的app.然后在壳工程中配置组件依赖,要单独调试某个组件的时候将其他组件依赖注释掉即可.

组件化后的资源文件处理

1. AndroidManifest.xml合并:

每个module都有一份自己的AndroidManifest清单文件,在APP的编译过程中最终会将所有module的清单文件合并成一份。

我们可以在配置为Application的module下的build/intermediates/manifests路径下找到合成后的AndroidManifest文件,对比编译前后的差异就能大致分析出合并规则和冲突处理规则。

需要注意的是如果在多个module中出现同名资源(如 android:label="@string/app_name"),且同名资源被合成后的AndroidManifest.xml引用,则会优先取用当前ApplicationModule的资源。

2. R文件:

libModule中R文件里的id不再是静态常量,而是静态变量,所以不能再使用switch..case..语法操作资源id

3. 其他resource:

1. 防止出现同名资源,建议每个module下的资源命名都增加唯一识别字符,如module-live中的都带前缀"mlive_",mlive_icon_close.png

    apply plugin: 'com.android.library'
    
    android {
        compileSdkVersion 27
    
        defaultConfig {
            minSdkVersion 15
            targetSdkVersion 27
            ...
        }
    
        resourcePrefix "module_a_" //可以利用 resourcePrefix 限定资源命名前缀
    }

2. 关于资源的拆分,一些style、常见的string、共用的图片、drawable等资源,建议存放在common_service当中。对于属于不同模块的资源则应该存放在各自的module中。

组件化后的Git部署

Note:你依然可以沿用现有项目的版本管理方案,可跳过此部分内容.

一般我们项目只会对应于一个Git仓库,于是所有开发成员都可以对项目中所有代码进行编辑并提交修改,但作为项目管理者,我们想让成员只能提交自己负责的业务代码,避免成员在开发过程中不小心修改了其他成员的代码导致出现bug。而通过组件化后,我们就可以根据成员开发职责重新设置代码修改权限啦。

假设:在开发过程中基础框架层不变,甲负责module_a,乙负责module_b,丙负责module_c和打包,甲乙丙都可以修改common_service。于是我们将module_a/module_b/module_c/common_service全都独立成子仓库,module_a仓库只对甲开放修改权限,module_b仓库只对乙开放修改权限,module_c仓库只对丙开放修改权限,于是就有下图所示的权限分布:

读写权限

有以下三种Git部署方式可供选择:

* 主项目下直接部署多个子仓库
    直接在主项目下引入所有子仓库.
    优点:不用学习新的Git命令.
    缺点:下载主项目时操作较复杂,需要先clone主项目然后再在主项目下clone所有子项目.(可以通过配置脚本完成一键clone).
    
* git submodule
    关于submodule如何使用请自行百度.
    优点:使用比subtree简单,也没有第一种方式的Git clone问题.
    缺点:submodule的方式不能将在主项目中对子项目的修改推送到子项目仓库.
    
* git subtree
    [如何使用](https://blog.csdn.net/Dovar_66/article/details/83185288)
    优点:可以将在主项目中对子项目的修改推送到子项目仓库.
    缺点:Git命令使用较复杂,组员学习成本高.

我目前用的第一种方式。附一个AS插件,可能用得上:一键Git Pull项目下所有仓库的当前分支

如何逐步的进行组件化改造?

完全的组件化拆分并非一两日就能完成,而我们的项目却总会不断有新的需求等待开发,版本迭代工作几乎注定了我们不可能将项目需求暂停来做组件化。
那么,版本迭代与组件化拆分就需要同步进行,下面是我的建议:

1.开始准备:
* 新增APP壳工程,建议参考本项目中的app工程.
* 将你项目当前的application工程作为公共服务层(后面直接用common_service表示),当然,由于还未开始拆分组件,所以此时它也是最大的业务组件.
* 新增一个组件(后面用module_search表示),建议优先选择一个自己最熟悉或相对简单的业务模块着手,比如我自己公司项目的搜索模块,它只有搜索功能且与其他模块交互很少,所以我选择由它开始。

2.建立依赖链:
壳工程依赖common_service.
壳工程依赖module_search.
module_search依赖common_service.(implementation依赖)

3.引入DRouter:
参考上面的DRouter使用说明.

4.分离公共服务层与基础架构层(非必须):
如果之前你的项目没有分离业务层和基础架构层,那么建议你现在将基础架构从common_service中抽离出来.

5.逐步拆分组件:(这个过程短则几天,长则数月,项目越大耦合越重则耗时越长,建议徐徐推进)
    拆分第一个组件:
        * 前面我们已经新增了module_search,所以现在要将搜索模块的代码从common_service中抽离并放入搜索组件,此时搜索组件依然可以直接引用公共服务层的代码,但公共服务层则只能通过路由使用搜索功能.
        * 在开发主线做新需求时,新增的资源文件建议最好放到对应的组件工程中,之前的资源文件可以暂时保留在公共服务层,等待后续由各个组件工程认领走,尽可能少的积压在公共服务层。
        * 权限、Android四大组件、特有的第三方库引用等都应该声明在对应的组件Module中,而不应沉入公共服务层,更不允许进入基础框架层。
    (在第一个组件拆分成功并推入市场后,如果反馈良好,那么就可以继续拆分其他的组件了)
    拆分第二个组件、第三个...
组件拆分粒度取决于你的业务模块和组员职责,请按需拆分。

我的其他项目:同学,你的系统Toast可能需要修复一下!