前言
- 在
Java中,Java中volatile关键字十分重要 - 本文全面 & 详细解析
volatile关键字,希望你们会喜欢
目录
示意图
1. 定义
Java 中的1个关键字 / 修饰符
2. 作用
保证 被 volatile修饰的共享变量 的可见性 & 有序性,但不保证原子性
3. 具体描述
下面,我将详细讲解 volatile是如何保证 “共享变量 的可见性 & 有序性,但不保证原子性”的具体原理
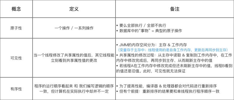
储备知识:原子性、可见性 & 有序性
示意图
3.1 保证可见性
- 具体描述
volatile修饰的属性保证每次读取都能读到最新的值
但不会 & 无法更新已经读了的值
- 原理
线程A在工作内存中修改的共享属性值会立即刷新到主存,线程B/C/D每次通过读写栅栏来达到类似于直接从主存中读取属性值
- 只是类似,网上有些说volatile修饰的变量读写直接在主存中操作,这种说法是不对的,只是表现出类似的行为
- 读写栅栏是一条CPU指令;插入一个读写栅栏 = 告诉CPU & 编译器先于这个命令的必须先执行,后于这个命令的必须后执行(有序性)
- 读写栅栏另一个作用是强制更新一次不同CPU的缓存。例如,一个写栅栏会 把这个栅栏前写入的数据刷新到缓存,以此保证可见性
3.2 保证有序性
-
具体描述 当对volatile修饰的属性进行读/写操作时,其前面的代码必须已执行完成 & 结果对后续的操作可见
-
原理
重排序时,以volatile修饰属性的读/写操作代码行为分界线,读/写操作前面的代码不许排序到后面,后面同理不许排序到前面。由此保证有序性
3.3 不保证原子性
- 具体描述
volatile修饰的属性若在修改前已读取了值,那么修改后,无法改变已经复制到工作内存的值
即无法阻止并发的情况
- 原理
// 变量a 被volatile修饰
volatile static int a=0;
a++;
// 包含了2步操作:1 = 读取a、2= 执行a+1 & 将a+1结果赋值给a
// 设:线程A、B同时执行以下语句,线程A执行完第1步后被挂起、线程B执行了a++,那么主存中a的值为1
// 但线程A的工作内存中还是0,由于线程A之前已读取了a的值 = 0,执行a++后再次将a的值刷新到主存 = 1
// 即 a++执行了2次,但2次都是从0变为1,故a的值最终为1
4. 应用场景
由于volatile保证可见性和有序性,被volatile修饰的共享属性一般并发读/写没有问题,可看做是一种轻量级的synchronized实现
关于
synchronized的讲解具体请看文章:Java:这是一份全面 & 详细的 Synchronized关键字 学习指南
至此,关于Java中的volatile关键字讲解完毕。
5. 总结
- 本文主要讲解了
Java中volatile关键字,其作用为 保证 “共享变量 的可见性 & 有序性,具体总结如下:
示意图
- 下面我将继续对
Android & Java中的知识进行深入讲解 ,有兴趣可以继续关注Carson_Ho的安卓开发笔记
请点赞!因为你的鼓励是我写作的最大动力!
相关文章阅读
Android开发:最全面、最易懂的Android屏幕适配解决方案
Android事件分发机制详解:史上最全面、最易懂
Android开发:史上最全的Android消息推送解决方案
Android开发:JSON简介及最全面解析方法!
Android四大组件:Service服务史上最全面解析
Android四大组件:BroadcastReceiver史上最全面解析
Android开发:最全面、最易懂的Webview详解
欢迎关注Carson_Ho的简书!
不定期分享关于安卓开发的干货,追求短、平、快,但却不缺深度。
