刘超,网易云计算首席架构师,有10多年的云计算架构与开发经历,积累了丰富的企业级应用的微服务化,容器化实战经验。刘超将担任今年 5 月份 QCon 全球软件开发大会广州站「微服务实战」专题的出品人,为大家策划几场微服务相关的内容丰富的分享。
近日,InfoQ 记者对刘超进行了采访,跟大家分享了微服务实战的挑战和一些常见的微服务误解,以及他对微服务发展趋势的判断。欢迎关注网易云微信公众号:Netease_Cloud,获取更多微服务相关内容。
刘超: 我是网易云的首席架构师,主要负责两部分工作,对内支撑网易核心业务上云,例如考拉,云音乐,云课堂,对外输出网易的微服务经验,帮助客户搞定容器化与微服务化架构,已经在银行、证券、物流、视频监控、智能制造等多个行业落地。
刘超: 网易云的技术团队在博客时代就开始探索互联网架构,是在支撑博客用户量、访问量就爆发式增长的过程中,构建了聚焦微服务的网易云轻舟微服务平台,并支撑内部考拉、云音乐、云课堂等核心业务。
在实施微服务的过程中,难点层出不穷,可谓见山开路,遇水搭桥。
实施服务化架构之后,首先实现的功能是进行统一的注册发现和 RPC 的透明封装,但是服务拆分多了,在 应用层面 就遇到以下问题:
服务雪崩:即一个服务挂了,整个调用链路上的所有的服务都会受到影响;
大量请求堆积、故障恢复慢:即一个服务慢,卡住了,整个调用链路出现大量超时,要长时间等待慢的服务恢复到正常状态;
在基础设施层面,还有另外的问题:
服务器资源分配困难,服务器机型碎片化:服务多了,各个团队都要申请服务器,规格不一,要求多样,管理十分困难;
一台服务器上多个进程互相影响、QoS 难以保障:采用虚拟机或者物理机的部署,往往会多个进程放在一台服务器上,高峰期影响严重;
测试环境数量大增,环境管理、部署更新困难:每个团队都有反复部署测试环境,手动部署或者脚本部署过于复杂。
为了解决这些问题,我们在应用层面实施了以下方案:
通过熔断机制,当一个服务挂了,被影响的服务能够及时熔断,使用 Fallback 数据保证流程在非关键服务不可用的情况下,仍然可以进行。
通过线程池和消息队列机制实现异步化,允许服务快速失败,当一个服务因为过慢而阻塞,被影响服务可以在超时后快速失败,不会影响整个调用链路。
在基础设施层面,我们实施了以下的方案:
统一基础设施,拥抱容器标准,解决服务器碎片化和服务之间的隔离问题;
统一编排和弹性伸缩平台,2015 年拥抱 Kubernetes 标准,解决了部署困难,环境不一致的问题;
打造 CI/CD 服务,抽象出产品、环境等多级概念,实现从代码到测试到上线的自动部署。
随着我们支撑的内部业务越来越多,又遇到了以下问题:
微服务框架选型不一,技术无法积累,面向业务定制化严重,上手成本高;
传统依赖于应用运维的排障复杂度高,传统监控服务无法满足需求;
故障演练手段不一,硬编码随处可见;
API 版本管理混乱,无统一的监控,治理,无开发标准;
分布式事务支持方式不一,和业务绑定严重。
为了解决这些问题,我们实施了以下方案:
微服务框架与开源技术栈统一,将服务治理逻辑抽离、以无侵入方式实现、支持 Spring Cloud、Dubbo 等开源技术栈;
全链路跟踪服务与日志服务依据 ID 进行联系,以发现故障点上下文;
在 Agent 引入故障注入服务,可统一进行故障演练;
服务通过 API 网关暴露,引入 API 管理、测试平台,自动 Client SDK 生成;
实现 TCC 中间件、事务消息队列等标准中间件。
刘超: 微服务是一个非常复杂的问题,业内对微服务也存在一些误解:
微服务主要的工作是服务拆分,主要考虑将服务拆分成什么粒度以及如何进行拆分;
微服务是一个运动式的过程,把大家关起门来封闭开发一个月,就能把架构修改好了,以后就万事大吉了;
微服务仅仅是一个技术问题,交给开发团队或者运维团队去搞就可以了。

微服务绝不仅仅是服务拆分,就像上图所示,拆分只是实施微服务十二个要点之一,因为拆分了服务之后,会面临上面我们遇到的所有问题,没有相应的工具和平台,拆分的越细,越是一场灾难。
微服务绝不是一个运动式的过程,而是应该渐进的过程,一旦实施了微服务,就处于业务系统不断更新和迭代的状态中,也处于不断的拆分和组合中。所以不建议一开始就拆的特别细,不建议一劳永逸,而是随着慢慢的拆成几个,十几个,几十个,上百个的过程,将十二个要点所需要的工具、团队、员工能力慢慢匹配到微服务状态。
微服务绝不仅仅是个技术问题,牵扯到 IT 架构、应用架构、组织架构多个方面。微服务必定带来开发、上线、运维的复杂度的提高,如果说单体应用复杂度为 10,实施了微服务后的复杂度将是 100,配备了相应的工具和平台后,可以将复杂度降低到 50,但仍然比单体复杂的多。
所以实施微服务是有成本的,只有在业务层面遇到不微不行的痛点,例如痛到影响收入,痛到被竞争对手甩在后面,所以微服务往往是业务驱动或者高管驱动的,而实施微服务的结果又必然会影响到组织架构的变化,例如运维和开发的界限模糊——DevOps,专门中间件和架构师团队的成立,数据中台和业务中台组的建立,小团队自主决策等。
目前,大多数企业都意识到了微服务的重要性,但是各处的阶段不同,我把微服务分成三个阶段:
微服务 1.0,仅使用注册发现,基于 SpringCloud 或者 Dubbo 进行开发,目前意图实施微服务的传统企业大部分处于这个阶段,或者正从单体应用,向这个阶段过渡,处于 0.5 的阶段;
微服务 2.0,使用了熔断,限流,降级等服务治理策略,并配备完整微服务工具和平台,目前大部分互联网企业处于这个阶段。传统企业中的领头羊,在做互联网转型的过程中,正在向这个阶段过渡,处于 1.5 的阶段;
微服务 3.0,Service Mesh 将服务治理作为通用组件,下沉到平台层实现,使得应用层仅仅关注业务逻辑,平台层可以根据业务监控自动调度和参数调整,实现 AIOps 和智能调度。目前一线互联网公司在进行这方面的尝试。
刘超: 前面大概谈了一下微服务 3.0,这里详细说一下我眼中的微服务的发展趋势。
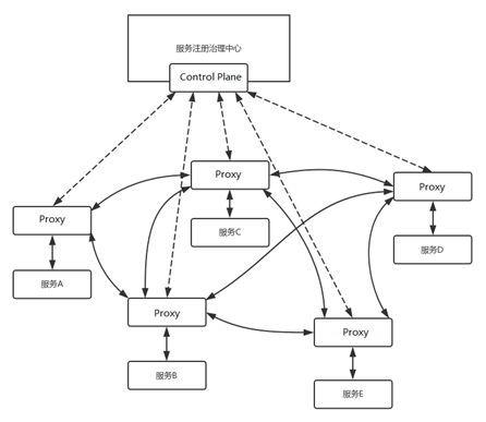
第一个就是 Service Mesh,他的主要作用就是将服务治理下沉到平台层,进行统一的治理。
为什么会这样呢?因为无论是在我们内部,还是在外部企业,都能看的这样的趋势。
最初只有物理机,虚拟机是放在云平台上,由运维组统一管理的。

后来因为能力复用和开发速度的需要,数据库、中间件成为了 PaaS 平台用于部署通用的组件,持续发布也成了 PaaS 平台,用于部署客户的业务,所以这两部分也平台化了。

随着越来越多的业务需要进行服务治理,微服务框架,APM,也成为了平台的一部分。

但是微服务框架的统一,涉及多语言的问题,也涉及和应用层绑定的问题,无论是 Spring Cloud 还是 Dubbo,都很难完全平台化,所以需要 Service Mesh,通过 sidecar 的方式,将控制面和数据面隔离,通过非侵入的模式进行流量拦截,实现真正的治理平台化。

第二个就是 AIOps 和智能调度,就是通过对于海量数据中心收集的监控数据和业务数据,实现业务的自动调度和参数调整。
这个看起来很遥远,其实不然,如果大家感兴趣的话,可以在网上搜索一下,Google 在 2011 年就公布了自己数据中心收集的监控数据(github.com/google/clus…),并在 2014 年发表论文《Machine Learning Applications for Data Center Optimization》,使用 AI 技术优化数据中心的效率。
而国内一线互联网公司也在 2018 年公布 4000 台服务器真实数据集,也在干和 Google 类似的事情。
我们观察到,当数据中心的机器规模突破十万台的时候,效率的提高就变成了一件能够节省大量成本的事情,所以开始引起重视。而能做到这件事情,往往依靠的就是数据驱动的智能调度。
为了支撑强大的调度功能,Google 开发了 Borg,Twitter 壮大了 Mesos,并通过将这些调度平台和机器学习相结合,实现自动化的智能调度,国内一线互联网公司也在进行着积极的尝试。
随着微服务化和容器化,服务的数量会十分的庞大,从而运维难度大幅度提高,原来仅仅会运维物理机和虚拟化的技术人员是不够的,而运维 Kubernetes 和 Docker 的人会比较贵,使得人力成本大幅度提高。
很多组织从物理机时代,到虚拟化时代,到云时代,再到容器时代,运维团队的规模是越来越大的,每个人的薪资也越来越高。

所以将来只运维少量节点的私有化容器平台,从成本上来讲是不划算的,当出现有公信力的公有云平台,则使用公有云成为节约成本的理智选择。
例如亚马逊、谷歌等公有云平台就没有问题,谷歌里面的运维工程师相当贵,他们掌握最先进的技术是没有任何问题的,但是他们会通过各种自动化,甚至智能化的技术,管理全球的几百万台机器,这样成本摊下来就不是很高了。如果你只是运维一个几十个节点,最多几百个节点的容器平台,同样需要招一些这么贵的人,一般的企业肯定受不了。所以将来要么是大规模公有云平台,要么是土豪如电信金融行业的自建云平台,都会出现超大规模的场景,基于 AIOps 和智能调度节约成本,就是势在必然的了。
第一个方面就是 基于 Dubbo 的大规模微服务实践的场景,Dubbo 是应用范围非常广的微服务框架,很多企业都是基于 Dubbo 做的,Dubbo 的实践是微服务实施过程中绕不过去的一环,这个主题能够解决很多技术人员实施海量 Dubbo 服务的时候遇到的问题。
第二个方面就是 基于 Spring Cloud 的大规模微服务实战的场景,Spring Cloud 是近年来新兴的微服务框架,很多新实施微服务的,会选择基于 Spring Cloud,但是 Spring Cloud 虽然组件丰富,可选项多,但是也很复杂,学习曲线高,如何再海量场景下进行改进和适配,是经常遇到的问题,这个主题能够给予技术人员实施 Spring Cloud 微服务的时候以借鉴意义。
第三个方面就是 Service Mesh 在高并发场景下的实践场景,前面说了 Service Mesh 是一个趋势,一线互联网公司都在尝试,但是这个技术太新了,很多坑还在踩,这个主题能够带给技术人员最前沿微服务技术的落地实践,给想试试 Service Mesh 的技术人员以借鉴意义。
第四个方面就是 微服务框架各个方向的发展与未来趋势,微服务涉及范围广,技术选型难,很多没有实施微服务的技术人员面临如此多的技术名词,无所适从,选稳定的,会不会过时被淘汰,选先进的,会不会冒进出线上事故,选错了技术方向,万一开源的不维护了就麻烦大了,这个主题会讲解微服务发展的技术趋势和各个方向的优劣对比,给选型困难的技术人员以参考。
点击这里了解网易云轻舟微服务平台,获取解决方案。
相关文章:
【推荐】 企业项目开发--cookie(1)
【推荐】 前端模板技术面面观(2)