本文由云+社区发表
作者:前端林子
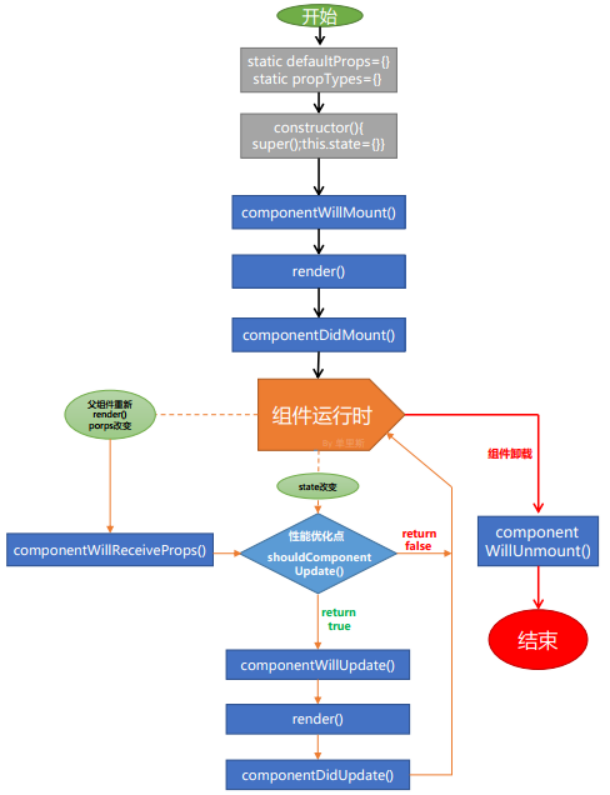
1.七个可选的生命周期
可以结合下图来看:

(1) componentWillMount() 仅在render()方法前被调用一次,如果在该方法中调用了setState方法去改变组件的状态值,那么调用render()后,将会直接看到改变过了的状态值,并且不论状态值怎么改变,componentWillMount()都不会再被调用。
(2) componentDidMount() 仅在render()方法后被立即调用一次(客户端),相对于父组件而言,该方法在子组件中会先被调用。如果需要使用一些JaveScript框架或者类似于setInterval()这样的方法,建议在该方法内使用。
(3) ShouldComponentUpdate(object nextProps, object nextState) 在初始渲染调用render()方法时不会被调用,后面在接受到新的state或者props时,在render()方法前被调用。为防止一些潜在的bug,该方法默认总是返回true。如果你确定state及props改变后不需要渲染组件,那么也可以指定返回false,需要注意的是,这样的结果会导致后面的render()、componentWillUpdate()、componentDidUpdate()都不会被调用。
一般的,我们可以通过该函数来优化性能:
一个React项目需要更新一个小组件时,很可能需要父组件更新自己的状态。而一个父组件的重新更新会造成它旗下所有的子组件重新执行render()方法,形成新的虚拟DOM,再用diff算法对新旧虚拟DOM进行结构和属性的比较,决定组件是否需要重新渲染
无疑这样的操作会造成很多的性能浪费,所以我们开发者可以根据项目的业务逻辑,在shouldComponentUpdate()中加入条件判断,从而优化性能
例如React中的就提供了一个PureComponent的类,当我们的组件继承于它时,组件更新时就会默认先比较新旧属性和状态,从而决定组件是否更新。值得注意的是,PureComponent进行的是浅比较,所以组件状态或属性改变时,都需要返回一个新的对象或数组
(4) componentWillReceiveProps(object nextProps) 在初始渲染调用render()方法时不会被调用,当接收到一个新的props时,该方法被调用。我们都知道,如果改变一个状态的值,则会触发render()方法,所以可以在这个方法里调用setState()方法去改变一个状态的值,当该方法接收到新的props时,setState()就可以避免一次额外的render()了。 在这个方法里,尤其需要注意一点,就是接收到新的props一定会触发render()方法,但是render()方法被触发不一定是因为接收到了新的props
(5) componentWillUpdate(object nextProps, object nextState) 在初始渲染调用render()方法时不会被调用,当接收到新的props及state时,在render()方法之前被调用。
不要在此方法再去更新props 或者 state
(6) componentDidUpdate(object prevProps, object prevState) 在初始渲染调用render()方法时不会被调用,当组件更新被刷新到DOM之后被立即调用。
可以在这里访问,并修改 DOM
(7) componentWillUnmount() 在组件从DOM上卸载前被调用,在这个方法里面,我们主要是完成一些清除操作,比如说清除掉一些过时了的定时器等。
2.执行顺序及次数
(1) getDefaultProps(),调用1次
(2) getInitialState(),调用1次
(3) componentWillMount(),调用1次
(4) render(),调用>=1次
(5) componentDidMount():仅客户端,调用1次
(6) componentWillReceiveProps(object nextProps),调用>=0次
(7) ShouldComponentUpdate(object nextProps, object nextState),调用>=0次
(8) componentWillUpdate(object nextProps, object nextState),调用>=0次
(9) render(),调用>=1次
(10) componentDidUpdate(object prevProps, object prevState),调用>=0次
(11) componentWillUnmount(),调用1次
3.实例
我写了一个小demo可直接在浏览器里运行,大家可以通过控制台查看父组件、子组件中的各生命周期调用的顺序:
<!DOCTYPE html>
<html>
<head>
<script src="https://fb.me/react-15.2.0.js"></script>
<script src="https://fb.me/react-dom-15.2.0.js"></script>
<script src="https://cdnjs.cloudflare.com/ajax/libs/babel-core/5.8.23/browser.min.js"></script>
</head>
<body>
<div id="app-container"></div>
<script type="text/babel">
var SubCounter = React.createClass({
componentWillReceiveProps:function() {
console.log('9、子组件将要接收到新属性');
},
shouldComponentUpdate:function(newProps, newState) {
console.log('10、子组件是否需要更新');
if (newProps.number < 5) return true;
return false
},
componentWillUpdate:function() {
console.log('11、子组件将要更新');
},
componentDidUpdate:function() {
console.log('13、子组件更新完成');
},
componentWillUnmount:function() {
console.log('14、子组件将卸载');
},
render:function() {
console.log('12、子组件挂载中');
return (
<p>{this.props.number}</p>
)
}
});
var Counter = React.createClass({
getInitialState:function(){
return(
this.state={
number:0
}
)
},
componentWillMount:function(){
console.log('3、父组件挂载之前');
},
componentDidMount:function(){
console.log('5、父组件挂载完成');
},
shouldComponentUpdate:function(newProps, newState) {
console.log('6、父组件是否需要更新');
if (newState.number<15) return true;
return false
},
componentWillUpdate:function() {
console.log('7、父组件将要更新');
},
componentDidUpdate:function() {
console.log('8、父组件更新完成');
},
handleClick : function(){
this.setState({
number: this.state.number + 1
})
},
render:function() {
console.log('4、render(父组件挂载)');
return (
<div>
<p>{this.state.number}</p>
<button onClick={this.handleClick}>+</button>
{this.state.number<10?<SubCounter number={this.state.number}/>:null}
</div>
)
}
});
ReactDOM.render(<Counter />, document.getElementById('app-container'));
</script>
</body>
</html>
点击一次按钮,通过控制台可以看到:

4.小结
本文主要是图文结合地介绍了react的生命周期及执行顺序,同时附上了一个实例,可以清楚地看到父组件、子组件的调用顺序。如存在问题,欢迎指正~~~
此文已由腾讯云+社区在各渠道发布
获取更多新鲜技术干货,可以关注我们腾讯云技术社区-云加社区官方号及知乎机构号