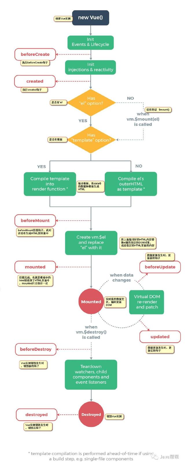
1. Vue的生命周期

①需求:对父组件中传来的[props] 静态/动态数据做处理->使用在<template>标签中,此时的处理过程应该放在哪里?
②操作Dom树的过程应该放在哪里?
③mixins的使用?
混入 (mixins)是一种分发 Vue 组件中可复用功能的非常灵活的方式。混入对象可以包含任意组件选项。当组件使用混入对象时,所有混入对象的选项将被混入该组件本身的选项。
选项合并
cn.vuejs.org/v2/guide/mi…
④watch的使用?
[目前在编写组件·实践]
2.markdown如何添加标签如下
[](https://p1-jj.byteimg.com/tos-cn-i-t2oaga2asx/gold-user-assets/2019/2/1/168a826463a751a4~tplv-t2oaga2asx-image.image)