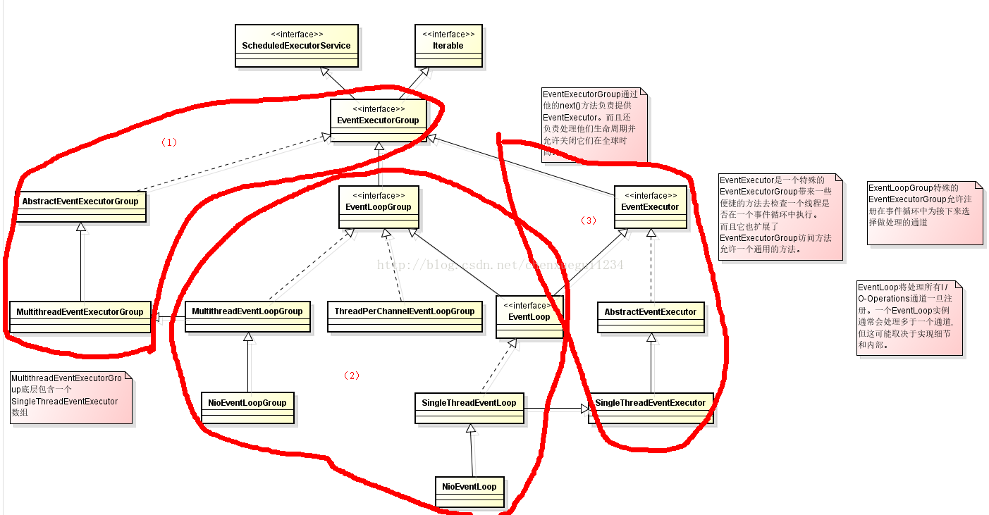
类继承图
lingnanlu.github.io/assets/pics…

lingnanlu.github.io/2016/08/09/…
说明
1.netty任务执行器 继承了 java并发包-任务执行器
2.然后分为了2个概念:
EventExecutorGroup/EventExecutor/抽象类/实现类
EventLoopGroud/EventLoop/抽象类/实现类
EventExecutorGroup/EventExecutor区别
1.EventExecutorGroup 继承了 java并发包-任务执行器类 //多了一个next()方法 监听回调方法 2.EventExecutor 继承了 EventExecutorGroup //多了一个inEventLoop()方法
EventLoopGroup/EventLoop区别
1.EventLoopGroup 继承了 EventExecutorGroup //多了个注册channel()方法
2.EventLoop 继承了EventLoopGroup和EventExecutor //同时包含了inEventLoop()方法和注册channel()方法
类继承图2

说明
1.单线程
2.多线程