2-7 子组件与父组件的绑定
TodoList
<script>
var TodoItem = {
props:['content','index'],
template:"<li @click='handleItemClick'>{{content}}</li>",
methods:{
handleItemClick:function(){
this.$emit('delete',tis.index)//点击子组件时,触发delete事件
}
}
} //局部组件
var app = new Vue({
el:'#root',
conponents:{
TodoItem:TodoItem
},//在实例中注册
data:{
todoValue:'',
list:[]
},
methods:{
handleBtnClick:function(){
this.list.push(this.todoValue)
this.todoValue = ''
},
handleItemDelete:function(index){
this.list.splice(index,1)=''
}
}
})
</script>
第二章总结&对vue的基本认识
- 所有东西都是响应式的
- 一个vue的项目是由许多vue的实例组成的
-
v-model
实现**表单**输入和应用状态间的双向绑定
- 组件化应用:
- 从父作用域将数据传到子组件
- 子单元通过prop与父单元进行联系
- Vue实例
- vm变量来表示Vue实例
- 只有实例被创建时data中存在的属性才是响应式的
- 使用Object.freeze(),会阻止修改现在的属性
- 实例属性与方法都有前缀**$**,以便与用户自定义的属性区分
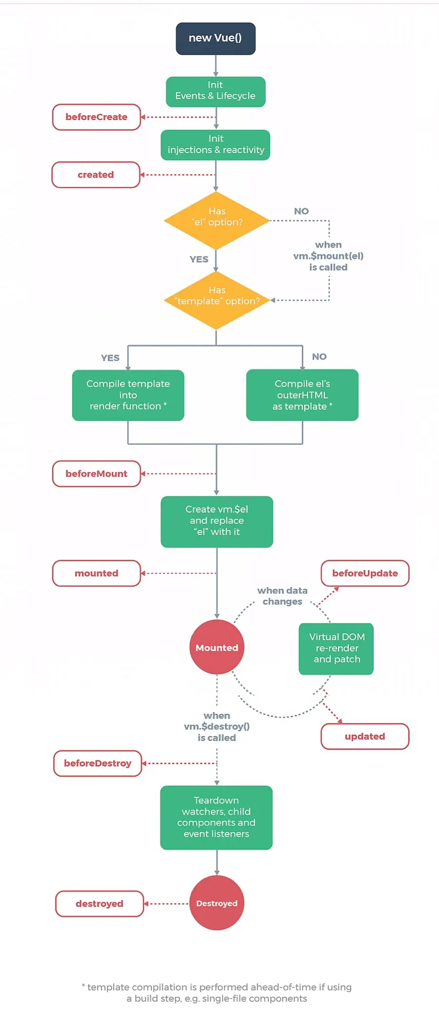
- 实例生命周期钩子
- 初始化过程:将实例挂载到DOM并在数据变化时更新DOM,同时在这一过程也会运行一些生命周期钩子函数,这给用户在不同阶段添加自己的代码的机会
- 如:created钩子可以用来在一个实例被创建之后执行代码
- mounted、updated、destoyed生命钩子的this上下文指向调用他们的Vue实例
- 生命周期图示

- 模板语法
- 将DOM绑定至底层Vue实例的数据
- 插值
-
- 文本:使用**{{}}**,通过 v-once指令,也可以进行一次性插值,当数据改变时,插值处的内容不会更新
-

这里的** < span > **的值会替换成属性值rawHtml
-
- 特性:{{}} 语法不能作用于html特性上,遇到这种情况时使用v-bind指令
-
- 指令(带有**v-**前缀,当表达式的值改变时,将其产生的的连带影响响应式地作用于DOM)
-
-
-
- 在这里href是参数,告知v-bind指令将该元素的href特性与表达式url绑定
-
- 修饰符:以 . 指明的特殊后缀,用于指出一个指令应该以特殊方式绑定
例如,.prevent 修饰符告诉v-on指令对于触发的事件调用event.preventDefault()
-
- 缩写: v-bind --> :
v-on-->@