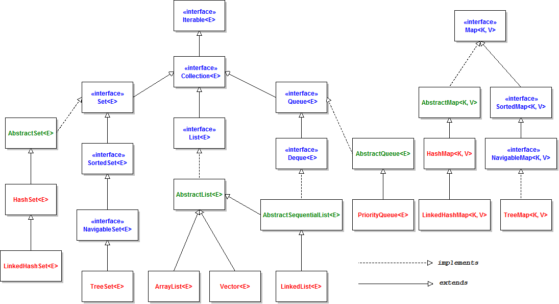
Java集合框架图 七印miss 2019-01-27 379 阅读1分钟 概述 先放张图,其他慢慢来 集合类相关阅读笔记 JDK源码阅读-Collection接口 JDK源码阅读-Iterable接口 JDK源码阅读-Iterator接口 JDK源码阅读-Comparable接口 JDK源码阅读-Object类 JDK源码阅读-List接口 参考 Overview of Java Collections Framework API (UML diagram)