DOM 事件详解

5,834 阅读7分钟

事件是 JavaScript 与 HTML 交互的基础。要实现用户与页面的交互,先要对目标元素绑定特定的事件、设置事件处理函数,然后用户触发事件,事件处理函数执行,产生交互效果。

DOM 事件级别

DOM 级别分为四个级别:DOM0 级、DOM1 级、DOM2 级、DOM3 级;

DOM级别

DOM 事件级别分为三个级别:

  1. DOM0 级事件
<button id="btn" type="button"></button>
<script>
    var btn = document.getElementById('btn')
    btn.onclick = function() {
        console.log('Hello World')
    }
    // btn.onclick = null // 解绑事件
</script>

缺点:无法设置多个事件处理函数

  1. DOM2 级事件
<button id="btn" type="button"></button>
<script>
    var btn = document.getElementById('btn');    
    btn.addEventListener('click', showFn, false)
    btn.addEventListener('click', showFn2, false)
    // btn.removeEventListener('click', showFn, false) // 解绑事件 
    function showFn() {
        alert('Hello World');
    }
     function showFn2() {
        alert('Hello World2');
    } 
</script>

可以为事件设置多个事件处理函数,可以通过第三个参数 ( useCapture ) 设置在什么阶段执行事件处理函数,默认是 false, 即在事件冒泡阶段执行事件处理函数。

需要注意的是在 IE8 及以下版本需要用 attachEventdetachEvent 实现,只有两个参数,事件名需要以 on 开头,只支持在事件冒泡阶段执行事件处理函数。

  1. DOM3 级事件

DOM3 级事件是在 DOM2 级事件的基础上添加了更多的事件类型,允许自定义事件。

  • UI事件,当用户与页面上的元素交互时触发,如:load、scroll
  • 焦点事件,当元素获得或失去焦点时触发,如:blur、focus
  • 鼠标事件,当用户通过鼠标在页面执行操作时触发如:dbclick、mouseup
  • 滚轮事件,当使用鼠标滚轮或类似设备时触发,如:mousewheel
  • 文本事件,当在文档中输入文本时触发,如:textInput
  • 键盘事件,当用户通过键盘在页面上执行操作时触发,如:keydown、keypress
  • 合成事件,当为IME(输入法编辑器)输入字符时触发,如:compositionstart
  • 变动事件,当底层DOM结构发生变化时触发,如:DOMsubtreeModified
// 自定义事件
var event = new Event('test')
// 给元素绑定事件
domElement.addEventListener('test', function() {
    console.log('event test')
},)

// 触发事件
setTimeout(function() {
    domElement.dispatchEvent(event)
}, 1000)

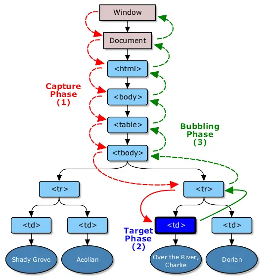
DOM 事件流

想象画在一张纸上的一组同心圆。如果把手指放在圆心上,那么手指指向的不仅仅是一个圆,而是纸上的所有圆。所以如果点击了某个按钮,点击事件不仅仅发生在这个按钮上,整个页面也被点击了。

事件流又称为事件传播,描述的是从页面中接收事件的顺序。DOM2 级事件规定事件流包括三个阶段: 事件捕获(capturing phase)目标事件(target phase)事件冒泡(bubbling phase)
发生的顺序是:事件捕获阶段 --> 目标事件阶段 --> 事件冒泡阶段

事件流

事件冒泡

事件开始时由最具体的元素(目标元素)接收,然后逐级向上传播。

<style>
  #parent {
      width: 200px;
      height: 200px;
      background-color: green;
  }
  #child {
      width: 100px;
      height: 100px;
      background-color: yellow;
  }
</style>

<div id="parent">
  <div id="child">目标元素</div>
  父级元素
</div>

<script>
  var parent = document.getElementById('parent')
  var child = document.getElementById('child')
  
  parent.addEventListener('click', function(e) {
      console.log('parent bubbling')
  }, false)
  
  child.addEventListener('click', function() {
      console.log('target bubbling')
  }, false)
  
  document.body.addEventListener('click', function() {
      console.log('body bubbling')
  }, false)
  
  document.documentElement.addEventListener('click', function() {
      console.log('html bubbling')
  }, false)
  
  document.addEventListener('click', function() {
      console.log('document bubbling')
  }, false)
  
  window.addEventListener('click', function() {
      console.log('window bubbling')
  }, false)
</script>

运行结果:

bubbling

事件捕获

事件按 window -> document -> html -> body -> ... -> 目标元素 的方向向下层元素传递。

<style>
  #parent {
      width: 200px;
      height: 200px;
      background-color: green;
  }
  #child {
      width: 100px;
      height: 100px;
      background-color: yellow;
  }
</style>

<div id="parent">
  <div id="child">目标元素</div>
  父级元素
</div>

<script>
  var parent = document.getElementById('parent')
  var child = document.getElementById('child')
  
  parent.addEventListener('click', function(e) {
      console.log('parent capture')
  }, true)
  
  child.addEventListener('click', function() {
      console.log('target capture')
  }, true)
  
  document.body.addEventListener('click', function() {
      console.log('body capture')
  }, true)
  
  document.documentElement.addEventListener('click', function() {
      console.log('html capture')
  }, true)
  
  document.addEventListener('click', function() {
      console.log('document capture')
  }, true)
  
  window.addEventListener('click', function() {
      console.log('window capture')
  }, true)
</script>

运行结果:

bubbling

事件对象参数 event

在用户触发事件,执行事件处理函数的时候,默认会向事件处理函数传入一个 event 对象,它记录了该事件的状态和行为。

event 常用属性和方法

  • type 事件类型
  • target 事件发出者(触发事件的元素)
  • currentTarget 事件监听者(被绑定事件的元素)
  • stopPropagation() 阻止事件冒泡或捕获
  • preventDefault() 阻止浏览器默认行为

target 、currentTarget 与 this

<div id="parent">
    <div id="child"></div>
</div>
<script>
    var parent = document.getElementById('parent')
    
    function handler(e) {
        console.log(e.target)
        console.log(e.currentTarget)
        console.log(this)
    }
    // 给父盒子注册点击事件
    parent.addEventListener('click', handler, false)
</script>

当点击 parent 时,输出:

1 <div id="parent">...</div>
2 <div id="parent">...</div>
3 <div id="parent">...</div>

当点击 child 时,输出:

1 <div id="child">...</div>
2 <div id="parent">...</div>
3 <div id="parent">...</div>

所以 target 是事件发出者,curentTarget 是事件监听者,事件处理函数中的 this 等同于 e.currentTarget

event 对象的一些兼容性写法

  • 获得 event
// 事件处理函数
function handleClick(event) {
    var e = event || window.event
    ···
}
  • 获得 target
···
var target = e.target || e.srcElement
···
  • 阻止浏览器默认行为
···
e.preventDefault ? e.preventDefault() : (e.returnValue = false)
···
  • 阻止冒泡
···
e.stopPropagation ? e.stopPropagation() : (e.cancelBubble = true)
···
  • 事件绑定与解绑
function addEvent(element, type, fn) {
    element.addEventListener ? element.addEventListener(type, fn, false) : element.attachEvent('on'+ type, fn)
}

function removeEvent(element, type, fn) {
    element.removeEventListener ? element.removeEventListener(type, fn, false) : element.detachEvent('on'+ type, fn)
}

属性表

  • 基础属性
属性 描述
altKey 返回当事件被触发时,”ALT” 是否被按下。
button 返回当事件被触发时,哪个鼠标按钮被点击。
clientX 返回当事件被触发时,鼠标指针的水平坐标。
clientY 返回当事件被触发时,鼠标指针的垂直坐标。
ctrlKey 返回当事件被触发时,”CTRL” 键是否被按下。
metaKey 返回当事件被触发时,”meta” 键是否被按下。
relatedTarget 返回与事件的目标节点相关的节点。
screenX 返回当某个事件被触发时,鼠标指针的水平坐标。
screenY 返回当某个事件被触发时,鼠标指针的垂直坐标。
shiftKey 返回当事件被触发时,”SHIFT” 键是否被按下。
  • IE 属性
属性 描述
cancelBubble 如果事件句柄想阻止事件传播到包容对象,必须把该属性设为 true。
fromElement 对于 mouseover 和 mouseout 事件,fromElement 引用移出鼠标的元素。
keyCode 对于 keypress 事件,该属性声明了被敲击的键生成的 Unicode 字符码。对于 keydown 和 keyup
offsetX,offsetY 发生事件的地点在事件源元素的坐标系统中的 x 坐标和 y 坐标。
returnValue 如果设置了该属性,它的值比事件句柄的返回值优先级高。把这个属性设置为 false 可以阻止浏览器默认行为
srcElement 对于生成事件的 Window 对象、Document 对象或 Element 对象的引用。
toElement 对于 mouseover 和 mouseout 事件,该属性引用移入鼠标的元素。
x,y 事件发生的位置的 x 坐标和 y 坐标,它们相对于用CSS动态定位的最内层包容元素。
  • 标准 event 属性(2级 DOM 事件标准定义的属性)
属性或方法 描述
bubbles 返回布尔值,指示事件是否是冒泡事件类型。
cancelable 返回布尔值,指示事件是否可拥可取消的默认动作。
currentTarget 返回其事件监听器触发该事件的元素。
eventPhase 返回事件传播的当前阶段。
target 返回触发此事件的元素(事件的目标节点)。
timeStamp 返回事件生成的日期和时间。
type 返回当前 Event 对象表示的事件的名称。
initEvent() 初始化新创建的 Event 对象的属性。
preventDefault() 通知浏览器不要执行与事件关联的默认动作。
stopPropagation() 不再派发事件(常用于阻止事件冒泡)。

阅读原文
参考:# 事件流理解 、#javascript event(事件对象)详解 、# DOM 事件深入浅出(一)