iOS 了解isa-swizzling (类指针交换)

508 阅读3分钟

1、类的结构

struct objc_class {
    Class _Nonnull isa  OBJC_ISA_AVAILABILITY;

#if !__OBJC2__
    Class _Nullable super_class                              OBJC2_UNAVAILABLE;
    const char * _Nonnull name                               OBJC2_UNAVAILABLE;
    long version                                             OBJC2_UNAVAILABLE;
    long info                                                OBJC2_UNAVAILABLE;
    long instance_size                                       OBJC2_UNAVAILABLE;
    struct objc_ivar_list * _Nullable ivars                  OBJC2_UNAVAILABLE;
    struct objc_method_list * _Nullable * _Nullable methodLists                    OBJC2_UNAVAILABLE;
    struct objc_cache * _Nonnull cache                       OBJC2_UNAVAILABLE;
    struct objc_protocol_list * _Nullable protocols          OBJC2_UNAVAILABLE;
#endif

} OBJC2_UNAVAILABLE;
/* Use `Class` instead of `struct objc_class *` */

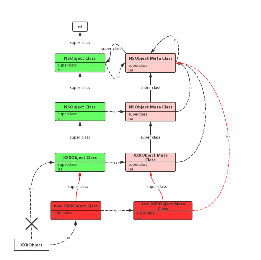
对象和类

Objective-C 是一门面向对象的编程语言。 对象都是一个类的实例,对象都有一个名为 isa 的指针,指向该对象的类。 类描述了一系列它的实例的特点,包括成员变量的列表,成员函数的列表等。 对象都可以接受消息,而对象能够接收的消息列表是保存在它所对应的类中。

类和元类

类也是一个对象,是元类 (metaclass)的实列,这个类就是元类 (metaclass)。 元类保存了类方法的列表。 当一个类方法被调用时,元类会首先查找它本身是否有该类方法的实现,如果没有,则该元类会向它的父类查找该方法,直到一直找到继承链的头。

元类 (metaclass) 也是一个对象,那么元类的 isa 指针又指向哪里呢? 为了设计上的完整,所有的元类的 isa 指针都会指向一个根元类 (root metaclass)。 根元类 (root metaclass) 本身的 isa 指针指向自己,这样就行成了一个闭环。

对象-类-元类

无法动态给对象增加成员变量

因为对象在内存中的排布可以看成一个结构体,该结构体的大小并不能动态变化。 所以无法在运行时动态给对象增加成员变量。

可以动态给对象增加方法

相对的,对象的方法的定义列表是一个名为 methodLists的指针的指针。 通过修改该指针指向的指针的值,就可以实现动态地为某一个类增加成员方法。 这也是Category实现的原理。同时也说明了为什么Category只可为对象增加成员方法,却不能增加成员变量。

关联对象

通过objc_setAssociatedObject 和 objc_getAssociatedObject方法可以变相地给对象增加成员变量,但由于实现机制不一样,所以并不是真正改变了对象的内存结构。

2、isa-swizzling

就是把当前某个实例对象的isa指针指向一个新建造的中间类,在这个新建造的中间类上面做hook方法或者别的事情,这样不会影响这个类的其他实例对象,仅仅影响当前的实例对象。

.class 和 object_getClass 的区分

.class 当 target 是 Instance 则返回 Class,当 target 是 Class 则返回自身 object_getClass 返回 isa 指针的指向

动态创建一个 Class 的完整步骤

objc_allocateClassPair class_addMethod class_addIvar objc_registerClassPair

新建中间类

3、isa-swizzling的应用

KVO的实现

当某个类的属性对象第一次被观察时,系统就会在运行期动态地创建该类的一个派生类,在这个派生类中重写基类中任何被观察属性的setter 方法。 派生类在被重写的setter方法内实现真正的通知机制 如果原类为,那么生成的派生类名为NSKVONotifying_xxx 每个类对象中都有一个isa指针指向当前类,当一个类对象的第一次被观察,那么系统会将isa指针指向动态生成的派生类,从而在给被监控属性赋值时执行的是派生类的setter方法

键值观察通知依赖于NSObject 的两个方法:willChangeValueForKey: 和 didChangevlueForKey:;
在一个被观察属性发生改变之前, willChangeValueForKey:一定会被调用,这就会记录旧的值。
而当改变发生后,didChangeValueForKey:会被调用,
继而 observeValueForKey:ofObject:change:context: 也会被调用。

KVO的这套实现机制中苹果重写了class方法,让我们误认为还是使用的当前类,从而达到隐藏生成的派生类

aspect AOP 面向切面编程的实现

aspect hook实例对象方法和类方法时候也是应用了isa-swizzling,建造了新的派生类,在派生类上门进行hook,这样移除hook的时候非常方便。