IP、UDP初探

avatar
奇舞团移动端团队 @奇舞团

级别:★★☆☆☆
标签:「IP首部」「UDP首部」「UDP」
作者: WYW
审校: QiShare团队


笔者最近了解了一下Python相关的内容,发现网络编程部分非常容易能够创建一个UDP本地服务器,正好可以用来分析一下UDP的请求和响应。在本篇文章中,笔者将给大家介绍下IP、UDP的部分内容。

OSI、IP、UDP 简介

聊到网络协议,我们常常会想到OSI(Open System Interconnection 开放式系统互联)七层模型、TCP/IP协议簇,她位于OSI、TCP/IP协议簇哪一层等问题。

如下图OSI七层模型及对应的TCP/IP协议簇所示。

  • UDP(User Datagram Protocol 用户数据报协议)位于OSI中的第四层(传输层)。位于TCP/IP协议簇中的第四层(TCP or UDP)。
  • IP(Internet Protocol 网络协议)OSI中的第三层(网络层),位于TCP/IP协议簇中的第三层(IP)。

下图 是OSI七层模型及对应的TCP/IP 协议簇 OSI TCP/IP Family

User Datagram Protocol (UDP)

UDP is also a transport-layer protocol and is an alternative to TCP. It provides an unreliable datagram connection between applications. Data is transmitted link by link; there is no end-to-end connection. The service provides no guarantees. Data can be lost or duplicated, and datagrams can arrive out of order.

UDP也是传输层协议,是TCP的替代方案。
它在应用程序之间提供不可靠的数据报连接。 数据通过链接传输; 没有端到端的连接。
(这里我的理解是不需要建立连接)该服务不保证可靠传输。 数据可能丢失或重复,数据报可能无序到达。

Internet Protocol (IP)

In terms of the OSI model, IP is a network-layer protocol. It provides a datagram service between applications, supporting both TCP and UDP.

在OSI模型的中,IP是网络层协议。 它在应用程序之间提供数据报服务,支持TCP和UDP。

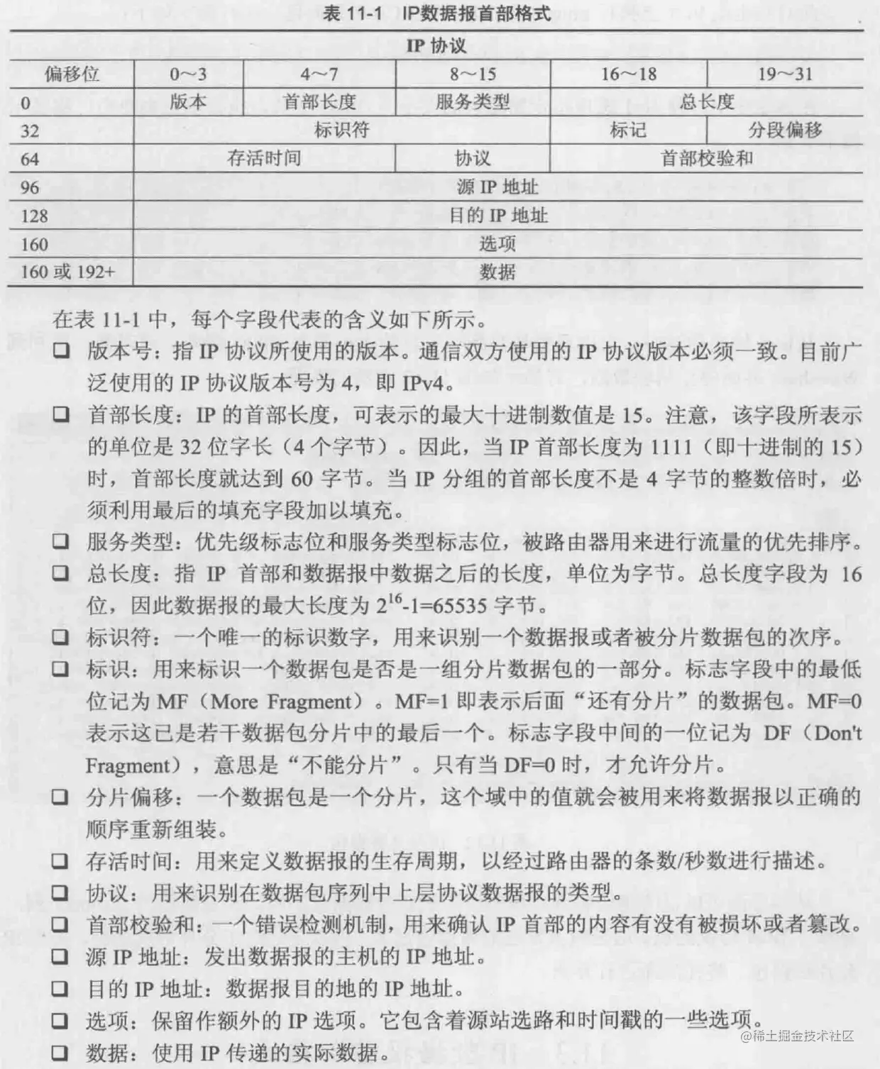
IP数据包首部及UDP首部

IP数据包首部格式

UDP数据包首部格式

创建本地UDP服务器、客户端

笔者在前文提到了要用Python创建一个本地UDP服务器,并且分析UDP的请求及响应过程。这里笔者使用的是PythonIDE、Mac自带的终端简单创建了一个本地UDP服务端和客户端;

请求响应过程为:
-> 启动服务端
-> 启动客户端和服务端建立连接
-> 客户端向服务端发送数据'A'
-> 服务端收到数据向客户端发送'ABCD'。
-> 使用Wireshark对整个请求响应过程进行数据分析。

所用的Python代码如下:

  • Python IDE作为服务端使用如下代码,UDP服务端代码:
Python 3.7.1 (v3.7.1:260ec2c36a, Oct 20 2018, 03:13:28) 
[Clang 6.0 (clang-600.0.57)] on darwin
Type "help", "copyright", "credits" or "license()" for more information.
>>> from socketserver import BaseRequestHandler, UDPServer
>>> class handleRequest(BaseRequestHandler):
    def handle(self):
        print('Got connection from', self.client_address)
        msg, sock = self.request
        print('RequestMessage:',msg)
        resp = 'ABCD'
        print('Response:',resp)
        sock.sendto(resp.encode('ascii'), self.client_address)

        
>>> if __name__ == '__main__':
    serv = UDPServer(('', 20000), handleRequest)
    serv.serve_forever()

  • 终端作为客户端,使用如下代码,UDP客户端代码:
from socket import socket, AF_INET, SOCK_DGRAM
s = socket(AF_INET, SOCK_DGRAM)
s.sendto('A', ('localhost', 20000))

示意图如下: UDP Server Client

抓包并进行分析

笔者结合着IP和UDP的首部示意图,及Wireshark的请求及响应进行了如下分析:

在分析数据传输过程之前,笔者先对下边会用到的名词及工具做个简单说明:

  • 字节byte比特bit,1个字节(byte)=8个比特(bit)。

  • ASCII码:是基于拉丁字母的一套电脑编码系统,主要用于显示现代英语和其他西欧语言。它是现今最通用的单字节编码系统。ASCII码对照表

  • 举个例子'A'的ASCII码为0x41 基本的16进制、2进制、10进制之间的转换: -> 16进制0x41 -> 对应2进制为 0100 0001 -> 对应10进制为4 * 16 + 1 = 65 在线进制转换

  • 下图是请求的示意图,可见数据部分是0x41表示的是十进制的65,即'A'的ASCII码。 请求

  • 下图是响应的示意图,可见数据部分是0x41424344表示的是十进制的65 66 67 68,即'ABCD'的ASCII码。 响应

Snip20181218_5.png

  • 下图标识的是IP协议所使用的版本,0100表示的是4即IPv4 IPv4

IPv4

  • 下图标识的是IP的首部长度,0101表示十进制5,不过这里我们看到Header Length 为20字节,原因是,Head Length的单位是4字节。(即5 * 4 字节 = 20 字节)。首部长度的最大值为1111即15,首部长度的最大值为15 * 4字节 = 60字节IP首部长度

IP首部长度

  • 服务类型部分,优先级标志位和服务类型标志位,被路由器用来进行流量的优先排序。笔者目前不清楚用意,暂不做解释说明。

  • 下图为Total Length(总长度)显示为001d,16进制的d为13,即13 + 16 = 29。指IP首部和数据报中数据之后的长度,单位为字节。总长度为16位,因此数据报的最大长度为216 - 1 = 65535字节。

Total Length

Total Length

  • 下图为标识符,一个唯一的标识数字,用来识别一个数据报或者被分片数据包的次序。目前笔者对此并不了解,暂不做解释。 标识符

标识符

  • 下图为标记和分段偏移标记分段偏移

  • 标记:用来标识一个数据报是否是一组分片数据包的一部分。

    • Flags:0x0000
      • 其中Reserved bit 为0 占用1比特
      • DF(Don’t Fragment)为0,占用1比特;代表不分片;
      • MF(More Fragemnt)为0,占用1比特,MF为0,如果在分片的情况下,代表这是若干分片中的最后一个;
      • 分片偏移为0,占用 13比特;0 0000 0000 0000
  • 分段偏移:一个数据包是一个分片,这个域中的值就会被用来将数据报以正确顺序重新组装。目前笔者对此并不了解,暂不做解释。

  • 下图为Time to live (存活时间),用来定义数据报的生存周期,以经过路由器的条数/秒数 进行秒数。目前笔者对此并不了解,暂不做解释。占用8个比特,16进制0x40即十进制64。

Time to live

Time to live

  • 下图为协议,用来识别在数据包序列中上层协议数据类型。占用8 个比特,16进制0x11即十进制17。代表UDP。 协议

协议

  • 下图为首部校验和,一个错误检测机制,用来确定IP首部的内容有没有被损坏或者篡改。占用16个比特首部校验和

首部校验和

  • 下图为源IP地址,即发出数据报的主机的IP地址。占用32个比特。16进制的0x7f代表的127,0x7f00 0001 表示127.0.0.1

源IP地址

源IP地址

  • 下图为目的IP地址,数据报目的地的IP地址。占用32个比特。16进制的0x7f代表的127,0x7f00 0001 表示127.0.0.1。

目的IP地址

目的IP地址

上述内容就是IP的数据报首部的相关分析,下边笔者将给大家介绍下UDP的首部的相关内容:

  • 如下图UDP的首部所示,UDP的首部占用 64比特,即8个字节

UDP的首部

UDP的首部

  • 下图表示UDP的源端口,占用16比特。16进制为0x f432即为十进制的62514

UDP的源端口

UDP的源端口

  • 下图表示UDP的目标端口,占用16比特。16进制为0x 4e20即为十进制的20000UDP的目标端口

UDP的目标端口

  • 下图表示UDP数据报的字节长度,表示数据报的字节长度。长度占用UDP首部16比特。16进制为0x 0009即为十进制的9(因为UDP首部长度占8个字节,加上传输了一个数据'A'占用1个字节,共9字节)。

UDP数据报的字节长度

UDP数据报的字节长度

  • 下图表示UDP数据报的校验和,用来确保UDP首部和数据到达时的完整性。校验和占用UDP首部16比特,16进制为0x fe1c。目前笔者对这个值并不了解,暂不做解释。

UDP数据报的校验和

UDP数据报的校验和

  • 最后,传输的数据,包含被UDP封装进去的数据,包含应用层协议头部和用户发出的数据,我们传输的'A',如下图,显示为16进制的0x41即十进制的65。 传输的数据

参考内容:


推荐文章:
iOS 多线程之GCD
iOS 多线程之NSOperation
iOS 多线程之NSThread
iOS Winding Rules 缠绕规则
iOS 签名机制
iOS 扫描二维码/条形码
奇舞周刊