实际的开发中,不建议自己new一个线程来处理耗时比较长的业务。
为什么不建议自己为耗时较长的任务开一个单独线程呢?假如我们每来一个任务都开一个线程来处理,那么如果任务很多而且耗时又长会带来什么问题?
-
创建和销毁线程耗时耗资源
-
活动的线程按时间片来调度,线程太多会对CPU和内存等资源造成压力
举个简单的例子: 一家创业公司,做一个O2O项目。CEO会不会为开发任务中的每个任务都聘请一个程序员来写代码?显然是不会的。CEO当然会聘请一个CTO,让CTO把这个项目架构搭起来,任务按轻重缓急细化,假设细化成了100个子任务。此时CTO也不可能请100个程序员来完成这100个任务啊。真的这样做会带来什么问题?很明显是烧钱啊,烧钱还浪费资源啊,做完了之后哪需要那么多程序员。那么CTO会怎么做就是线程池的问题了。我们分步骤看一下这个问题:
-
你就是CEO(写代码当然是你说了算,你怎么写你的事)
-
你需要CTO(CTO就是线程池,就是你写代码创建一个线程池咯,当然你有钱任性可以不用线程池)
-
CTO招聘五个全职程序员(程序员就是线程,五个就是线程池的大小)
-
CTO把项目分成100个子任务列入项目管理系统(项目管理系统就是工作队列)
-
五个程序员从羡慕管理系统中取出任务来完成(线程从队列中取出任务)
-
程序员做完了任务继续在项目管理中领任务(苦逼的程序员啊)
大体上应该按照上述的方式才算合理地使用线程,而不是每个任务都自己手动开启一个线程,那么用代码应该怎么实现这样的功能?JDK已经封装好了线程池的相关代码,我们来简单看一下应该怎么用。
ExecutorService
先说重点,ExecutorService就代表一个线程池。来看一个例子:
import java.util.concurrent.ExecutorService;
import java.util.concurrent.Executors;
public class ThreadPoolTest {
static class ServiceThread implements Runnable{
public void run() {
System.out.println("五个程序员做任务");
}
}
public static void main(String[] args) {
final ExecutorService executorService = Executors.newSingleThreadExecutor();//创建一个线程池
executorService.execute(new ServiceThread());//把任务放进线程池中管理执行
executorService.shutdown();//关闭线程池
}
}
代码中有注释,各行代码的作用就不说。我们来探讨一下Executors这个类,查看JDK源码会发现这是一个工具类,可以返回以下接口的实例:
-
ExecutorService 线程池接口
-
ScheduledExecutorService 类似Timer/TimerTask类似,可以做一些重复执行任务的线程池接口,继承于ExecutorService
-
ThreadFactory 线程工厂
-
Callable 与Runnable类似,有返回值
ExecutorService接口有多个实现,上述代码中只是获取一个最简单的实例(只有一个线程),具体的一些实例如下:
-
newFixedThreadPool 固定线程数量,队列无界的线程池,无可用线程则放入队列中等候执行。
-
newSingleThreadExecutor 单一线程,队列无界的线程池,可以保证任务按顺序执行。
-
newCachedThreadPool 缓存线程池,最多可有Integer.MAX_VALUE个线程。主要用于频繁且耗时短的异步任务,线程闲置一分钟会被关闭。
ScheduledExecutorService接口的返回实例就不一一说了,大家看下JDK的源码即可,里面也有详细的解析。
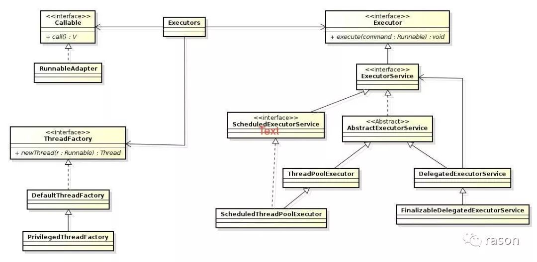
线程池类图结构
说到这里,大家肯定已经被线程池所用到的一些类会接口搞乱了,借用一张类图让大家理清一下结构:

类图还比较好理解,查看JDK源码直接从Executors入口,顺着查看很好理解,就不详说了。
executorService.execute
还有一个重点就是executorService.execute方法究竟做了什么事情,具体内容见JDK源码,大概内容就正如我文章开头举得例子一样。
-
当任务到达时,首先判断核心线程满了没,没有就新建线程,满了执行下一步
-
判断队列是否满了,没有则放入任务队列,满了执行下一步
-
判断线程池是否满了,没有则创建新线程执行,满了执行下一步
-
按策略处理无法执行的任务
总结
-
上面的简单代码解析思路可能不清晰,建议读者自行从
Executors类入口一探究竟。 -
文章开头的例子思路才是重要的,思路懂了代码看起来就容易多了。
