前端基础 — Web事件总结

256 阅读6分钟

本文首发于公众号:符合预期的CoyPan

web中的事件

事件并不是JavaScript的核心部分,他们是在浏览器的Web Api中定义的。下面列举的几种情况,都属于发生了事件。

  • 用户在某个元素上点击鼠标或悬停光标。
  • 用户在键盘中按下某个按键。
  • 用户调整浏览器的大小或者关闭浏览器窗口。
  • 一个网页停止加载。
  • 提交表单。
  • 播放、暂停、关闭视频。
  • 发生错误。

我们可以在代码中使用事件处理器来处理各种事件。

事件模型

假设我们有这么一段html代码:

<html>
    <body>
        <table>
            <tbody>
            	<tr>
                    <td>Shady Grove</td>
                    <td>Aeolain</td>
                </tr>
                <tr>
                	<td>Over the River, Charile</td>
                    <td>Dorian</td>
                </tr>
            </tbody>
        </table>
    </body>
</html>

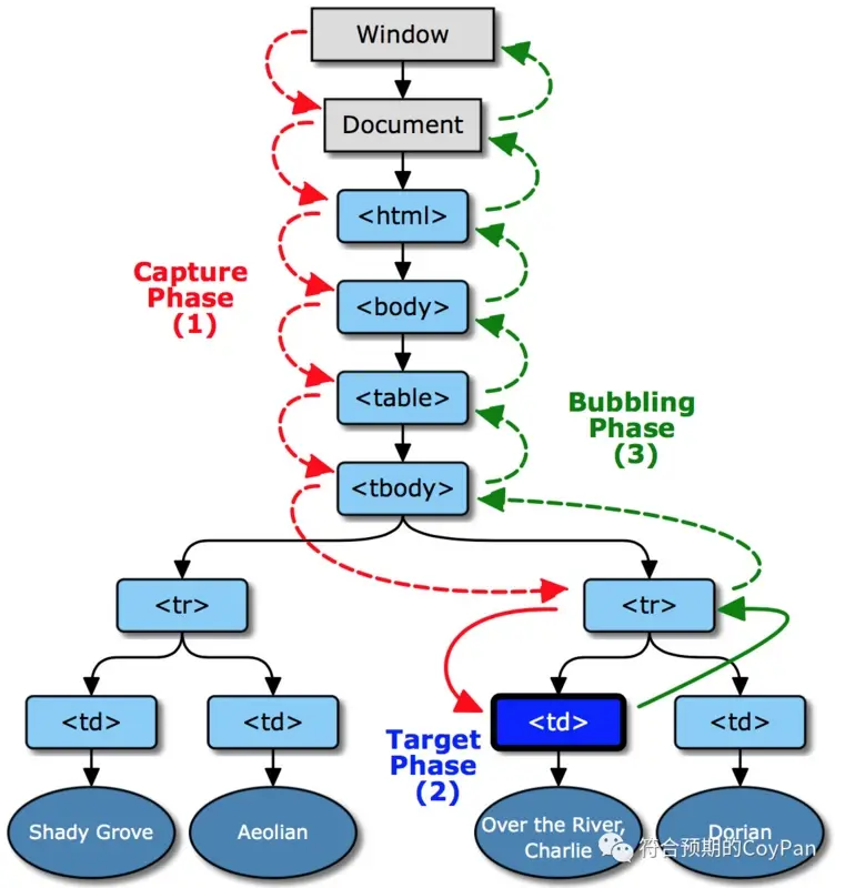
如果我们点击over the Rive, Charile,整个事件流程如下:

事件会经历三个阶段,上图中分别由红色、蓝色、绿色标出。第一阶段为红色,事件流从根元素一直走到点击的目标元素,这个过程称为捕获。第二阶段为蓝色。这个阶段中,会处理点击事件,为事件加上各种属性等。第三阶段为绿色,事件又回重新回到根元素,这个过程称为冒泡。在整个事件流中,我们在事件流经过的任何元素上,都能监听到该事件,从而进行处理。

一般建议在冒泡阶段处理事件,这样可以最大限度的兼容各种浏览器。

注意:blur、focus、load、unload 等几个事件不会冒泡。

原因是在于:这些事件仅发生于自身上,而它的任何父节点上的事件都不会产生,所有不会冒泡。

我们可以查看事件的bubbles属性,来判断该事件是否可以冒泡。

事件处理

EventTarget

EventTarget是一个由可以接收事件的对象实现的接口,并且可以为它们创建侦听器。Web中的所有事件处理器都是由EventTarget"提供"的。

addEventListener

该方法将指定的监听器注册到 EventTarget 上,当该对象触发指定的事件时,指定的回调函数就会被执行。 事件目标可以是一个文档上的元素 Element,DocumentWindow或者任何其他支持事件的对象 (比如 XMLHttpRequest)。其标准语法如下:

target.addEventListener(type, listener[, options]);
target.addEventListener(type, listener[, useCapture]);
  • type: 字符串。表示事件类型,比如: click。

  • listener:函数。事件触发时的回调函数。这个函数会接受一个Event事件对象。这个Event事件对象中,包含了以下重要的属性和方法(这里只列举出常用的)

    属性
    bubbles 只读。一个布尔值,表示该事件是否能够在DOM中冒泡。
    cancelBubble 通过在一个事件处理程序返回前设置这个属性的值为真,来阻止事件冒泡。
    cancelable 只读。一个布尔值,用来表示这个事件是否可以取消。
    currentTarget 只读。注册事件监听的对象。
    target 只读。对事件起源目标的引用。
    方法 作用
    preventDefault 取消默认事件
    stopPropagation 阻止事件冒泡
  • options :对象。指定一个listener的配置参数。

    属性
    capture 布尔值。如果为true,表示该listener会在捕获过程中执行。如果为false,listener会在冒泡过程中执行。默认为false。
    once 布尔值。默认为false。如果为true,listener只会执行一次,并且执行后会被自动移除。
    passive 布尔值。如果为true,则无法调用preventDefault来阻止默认事件。默认为false。这个属性有一个需要注意的地方。在safari浏览器的页面滚动事件中,这个值是默认的true。所以要阻止safari中的页面滚动,需要手动将这个值设为false。
  • useCapture:布尔值,可选。默认为false,事件在冒泡过程中触发listener

removeEventListener

删除使用addEventListener注册到target上的事件。标准语法:

target.removeEventListener(type, listener[, options]);
target.removeEventListener(type, listener[, useCapture]);

为了提高页面性能,我们在处理完某事件,并且不用继续监听该事件时,可以将之前注册的事件监听函数移除。需要注意的是,如果注册事件时,在捕获或冒泡阶段均进行了监听,那么移除时需要分别移除。

currentTarget 与 target的区别

在事件处理函数中,我们经常会使用到事件的这两个属性。currentTarget表示注册事监听的对象。target表示事件起源的对象。举个例子:

<div id="father">
 	<div id="child1">child1</div>
 	<div id="child2">child2</div>
 	<div id="child3">child3</div>
</div>

document.getElementById('father').addeventListener('click', function(e){
    console.log(e.currentTarget);
    console.log(e.target);
});

我们将事件处理函数绑定在father上。现在,如果我们点击的是child1,由于child1是事件源,那么e.target就是child1。而我们的事件处理函数是绑定在father上的,所以,e.currentTarget就是father

这一点在开发过程中需要特别注意。

事件代理

这个概念依赖于这样一个事实,如果你想要在大量子元素中单击任何一个都可以运行一段代码,您可以将事件监听器设置在其父节点上,并将事件监听器气泡的影响设置为每个子节点,而不是每个子节点单独设置事件监听器。举个例子:

<ul>
	<li>1<li>
    <li>2<li>
    <li>3<li>
    <li>4<li>
    <li>5<li>
    <li>6<li>
    <li>7<li>
    <li>8<li>
    <li>9<li>
</ul>

我们要实现点击每一个li的时候,输出li内对应的数字,我们当然可以直接在所有的li上分别绑定一个事件。但是这样会造成内存的浪费。我们可以只在ul上绑定一个事件,根据事件的target来获取当前点击的li,拿到该li内对应的数字。

document.querySelector('ul').addEventListener('click', function(e){
    if(e.target && e.target.nodeName === "LI") {
		console.log(e.target.innerHTML);
	}
});

自定义事件

最新的DOM标准允许我们自定义事件。直接看下面的例子。

var fakeNode = document.createElement('Coy'); // 创建一个自定义元素
var evt = document.createEvent('Event'); // 创建一个自定义事件
var evtType = 'test'; // 自定义事件的类型

// 事件监听函数
fakeNode.addEventListener(evtType, function(e){ 
    console.log(e); // e.type === 'test';
}, false);

// 初始化事件。
// initEvent用法:event.initEvent(type, bubbles, cancelable);
evt.initEvent(evtType, false, false); 

// 向fakeNode派发evt事件
fakeNode.dispatchEvent(evt); 

写在后面

事件,是前端开发中的一个基础。虽然简单,但是十分重要。