java8Stream原理深度解析

1,559 阅读8分钟

Java8 Stream原理深度解析

Author:Dorae
Date:2017年11月2日19:10:39 转载请注明出处


上一篇文章中简要介绍了Java8的函数式编程,而在Java8中另外一个比较大且非常重要的改动就是Stream。在这篇文章中,将会对流的实现原理进行深度,解析,具体关于如何使用,请参考《Java8函数式编程》。

常用的流操作

在深入原理之前,我们有必要知道关于Stream的一些基础知识,关于Stream的操作分类,如表1-1所示。

表1-1 Stream的常用操作分类(表格引自这里)

表1-1

如表1-1中所示,Stream中的操作可以分为两大类:中间操作与结束操作,中间操作只是对操作进行了记录,只有结束操作才会触发实际的计算(即惰性求值),这也是Stream在迭代大集合时高效的原因之一。中间操作又可以分为无状态(Stateless)操作与有状态(Stateful)操作,前者是指元素的处理不受之前元素的影响;后者是指该操作只有拿到所有元素之后才能继续下去。结束操作又可以分为短路与非短路操作,这个应该很好理解,前者是指遇到某些符合条件的元素就可以得到最终结果;而后者是指必须处理所有元素才能得到最终结果。

原理探秘

在探究Stream的执行原理之前,我们先看如下两段代码(本文将以code_1为例进行说明):

code_1

public static void main(String[] args) {
	List<String> list = Lists.newArrayList(
			"bcd", "cde", "def", "abc");
	List<String> result = list.stream()
			//.parallel()
			.filter(e -> e.length() >= 3)
			.map(e -> e.charAt(0))
			//.peek(System.out :: println)
			//.sorted()
			//.peek(e -> System.out.println("++++" + e))
			.map(e -> String.valueOf(e))
			.collect(Collectors.toList());
	System.out.println("----------------------------");
	System.out.println(result);
}

code_2

public void targetMethod() {
	List<String> list = Lists.newArrayList(
			"bcd", "cde", "def", "abc");
	List<String> result = Lists.newArrayListWithCapacity(list.size());
	for (String str : list) {
		if (str.length() >= 3) {
			char e = str.charAt(0);
			String tempStr = String.valueOf(e);
			result.add(tempStr);
		}
	}
	System.out.println("----------------------------");
	System.out.println(result);
}

很明显,在最终结果上而言,code_1与code_2是等价的。那么,Stream是怎么做的呢?显然不是每次操作都进行迭代,因为这对于执行时间与存储中间变量来说都将是噩梦。

要解决的问题

显然,如果code_2只对集合迭代了一次,也就是说相当高效。那么这么做有没有弊端?有!模板代码、中间变量、不利于并行都是其存在的问题。但是按着code_2的思路可以知道有以下几个问题需要解决:

  • 如何记录每次操作?
  • 操作如何叠加?
  • 叠加后的操作如何执行?
  • 最后的结果如何存储?

包结构分析

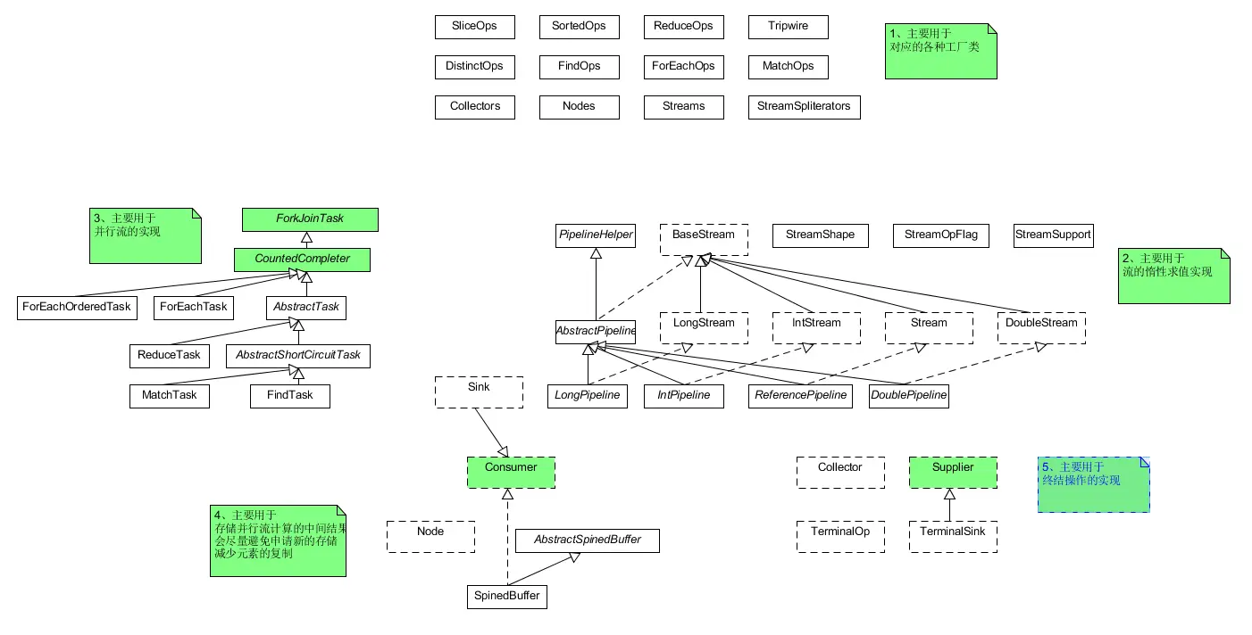
那么Stream是如何解决的呢?所谓源码之下,无所遁形。那么,首先来看一下Stream包的结构(如图1-1所示)。

图1-1

图1-1 Stream包的结构示意图

其中各个部分的主要功能为:

  1. 主要是各种操作的工厂类、数据的存储结构以及收集器的工厂类等;
  2. 主要用于Stream的惰性求值实现;
  3. Stream的并行计算框架;
  4. 存储并行流的中间结果;
  5. 终结操作的定义;

我们单独把第二部分拎出来用于说明Stream的惰性求值实现,如图1-2所示,Java8针对Int、long、double进行了优化,主要用于频繁的拆装箱。我们以引用类型进行介绍,在图中已经标为绿色。

  • BaseStream规定了流的基本接口,比如iterator、spliterator、isParallel等;
  • Stream中定义了map、filter、flatmap等用户关注的常用操作;
  • PipelineHelper主要用于Stream执行过程中相关结构的构建;
  • Head、StatelessOp、StatefulOp为ReferencePipeline中的内部类。

图1-2

图1-2

操作如何记录

关于操作如何记录,在JDK源码注释中多次用(操作)stage来标识用户的每一次操作,而通常情况下Stream的操作又需要一个回调函数,所以一个完整的操作是由数据来源、操作、回调函数组成的三元组来表示。而在具体实现中,使用实例化的ReferencePipeline来表示,即图1-2中的Head、StatelessOp、StatefulOp的实例。

如code_3、code_4所示为调用stream.map()的关键的两个方法,在用户 调用一系列操作后会形成如图1-3所示的双链表结构。

图1-3

图1-3

code_3(ReferencePipeline.map())

@Override
@SuppressWarnings("unchecked")
public final <R> Stream<R> map(Function<? super P_OUT, ? extends R> mapper) {
    Objects.requireNonNull(mapper);
    return new StatelessOp<P_OUT, R>(this, StreamShape.REFERENCE,
                                 StreamOpFlag.NOT_SORTED | StreamOpFlag.NOT_DISTINCT) {
        @Override
        Sink<P_OUT> opWrapSink(int flags, Sink<R> sink) {
            return new Sink.ChainedReference<P_OUT, R>(sink) {
                @Override
                public void accept(P_OUT u) {
                    downstream.accept(mapper.apply(u));
                }
            };
        }
    };
}

code_4(AbstractPipeline.AbstractPipeline())

AbstractPipeline(AbstractPipeline<?, E_IN, ?> previousStage, int opFlags) {
    if (previousStage.linkedOrConsumed)
        throw new IllegalStateException(MSG_STREAM_LINKED);
    previousStage.linkedOrConsumed = true;
    previousStage.nextStage = this;

    this.previousStage = previousStage;
    this.sourceOrOpFlags = opFlags & StreamOpFlag.OP_MASK;
    this.combinedFlags = StreamOpFlag.combineOpFlags(opFlags, previousStage.combinedFlags);
    this.sourceStage = previousStage.sourceStage;
    if (opIsStateful())
        sourceStage.sourceAnyStateful = true;
    this.depth = previousStage.depth + 1;
}

如何叠加

在上一步已经在stage中记录了每一步操作,此时并没有执行。但是stage只是保存了当前的操作,并不能确定下一个stage需要何种操作,何种数据,其实JDK为此定义了Sink接口,其中只有begin()、end()、cancellationRequested()、accept()四个接口(如表1-2所示,摘自这里),其中中间操作的子类中包含一个指向下游sink的指针。

表1-2

表1-2

现在转向code_3,可以看出,在satge链中,每一步都包含了opWrapSink()。当调用终结操作时,将会触发code_5从最后一个stage(终结操作产生的satge)开始,递归产生图1-4所示的结构。

code_5(AbstractPipeline.wrapSink())

@Override
@SuppressWarnings("unchecked")
final <P_IN> Sink<P_IN> wrapSink(Sink<E_OUT> sink) {
    Objects.requireNonNull(sink);

    for ( @SuppressWarnings("rawtypes") AbstractPipeline p=AbstractPipeline.this; p.depth > 0; p=p.previousStage) {
        sink = p.opWrapSink(p.previousStage.combinedFlags, sink);
    }
    return (Sink<P_IN>) sink;
}

图1-4

图1-4

如何执行

所有的操作已经形成了图1-4的结构,接下来就会触发code_6,此时结果就会产生对应的结果啦!

code_6(AbstractPipelie.copyInto())

@Override
final <P_IN> void copyInto(Sink<P_IN> wrappedSink, Spliterator<P_IN> spliterator) {
    Objects.requireNonNull(wrappedSink);

    if (!StreamOpFlag.SHORT_CIRCUIT.isKnown(getStreamAndOpFlags())) {
        wrappedSink.begin(spliterator.getExactSizeIfKnown());
        spliterator.forEachRemaining(wrappedSink);
        wrappedSink.end();
    }
    else {
        copyIntoWithCancel(wrappedSink, spliterator);
    }
}

并行原理

那么,Stream是如何并行执行的呢?其实产生stage链的过程和串行并没有区别,只是在最终执行时进行了相应的调整,我们将code_1改变为code_7

code_7

public static void main(String[] args) {
	List<String> list = Lists.newArrayList(
			"bcd", "cde", "def", "abc");
	List<String> result = list.stream()
			.parallel()
			.filter(e -> e.length() >= 3)
			//.map(e -> e.charAt(0))
			//.peek(System.out :: println)
			.sorted()
			//.peek(e -> System.out.println("++++" + e))
			.map(e -> String.valueOf(e))
			.collect(Collectors.toList());
	System.out.println("----------------------------");
	System.out.println(result);
}

那么最终产生的stage链与sink的结构如图1-5所示,因为此时stage链中有一个有状态操作(sorted()),也就是说在这里必须处理完所有元素才能进行下一步操作。那么此时无论是并行还是串行,此时都会产生两个sink链,也就是代表了两次迭代,才产生了最终结果。

图1-5

图1-5

那么,究竟是如何并行的呢?其实当调用collect操作时会调用code_8,其中的evaluateParallel()如code_9所示。

code_8(AbstractPipeline.evaluate())

final <R> R evaluate(TerminalOp<E_OUT, R> terminalOp) {
    assert getOutputShape() == terminalOp.inputShape();
    if (linkedOrConsumed)
        throw new IllegalStateException(MSG_STREAM_LINKED);
    linkedOrConsumed = true;

    return isParallel()
           ? terminalOp.evaluateParallel(this, sourceSpliterator(terminalOp.getOpFlags()))
           : terminalOp.evaluateSequential(this, sourceSpliterator(terminalOp.getOpFlags()));
}

code_9(ReduceOp.evaluateParallel())

@Override
    public <P_IN> R evaluateParallel(PipelineHelper<T> helper,
                                     Spliterator<P_IN> spliterator) {
        return new ReduceTask<>(this, helper, spliterator).invoke().get();
    }

其实Stream的并行处理是基于ForkJoin框架的,相关类与接口的结构如图1-6所示。其中AbstractShortCircuitTask用于处理短路操作,其他相关操作类似,会产生对应的Task。

图1-6

图1-6

关于code_8中获取源Spliterator,如code_10所示,

code_10(AbstractPipeline.sourceSpliterator())

@SuppressWarnings("unchecked")
private Spliterator<?> sourceSpliterator(int terminalFlags) {
    Spliterator<?> spliterator = null;
    if (sourceStage.sourceSpliterator != null) {
        spliterator = sourceStage.sourceSpliterator;
        sourceStage.sourceSpliterator = null;
    }
    else if (sourceStage.sourceSupplier != null) {
        spliterator = (Spliterator<?>) sourceStage.sourceSupplier.get();
        sourceStage.sourceSupplier = null;
    }
    else {
        throw new IllegalStateException(MSG_CONSUMED);
    }

    if (isParallel() && sourceStage.sourceAnyStateful) {
        //如果是并行流并且有stage包含stateful操作
		//那么就会依次遍历stage,直到遇到stateful stage时
        int depth = 1;
        for (@SuppressWarnings("rawtypes") AbstractPipeline u = sourceStage, p = sourceStage.nextStage, e = this;
             u != e;
             u = p, p = p.nextStage) {

            int thisOpFlags = p.sourceOrOpFlags;
            if (p.opIsStateful()) {
                depth = 0;

                if (StreamOpFlag.SHORT_CIRCUIT.isKnown(thisOpFlags)) {
                    //如果有短路操作,则去除相应标记
                    thisOpFlags = thisOpFlags & ~StreamOpFlag.IS_SHORT_CIRCUIT;
                }
				//尽量以惰性求值的方式进行操作
                spliterator = p.opEvaluateParallelLazy(u, spliterator);

                thisOpFlags = spliterator.hasCharacteristics(Spliterator.SIZED)
                        ? (thisOpFlags & ~StreamOpFlag.NOT_SIZED) | StreamOpFlag.IS_SIZED
                        : (thisOpFlags & ~StreamOpFlag.IS_SIZED) | StreamOpFlag.NOT_SIZED;
            }
            p.depth = depth++;
            p.combinedFlags = StreamOpFlag.combineOpFlags(thisOpFlags, u.combinedFlags);
        }
    }

    if (terminalFlags != 0)  {
        // Apply flags from the terminal operation to last pipeline stage
        combinedFlags = StreamOpFlag.combineOpFlags(terminalFlags, combinedFlags);
    }

    return spliterator;
}

如何并行执行

关于各个task就行是如何并行执行,其实最终调用的是code_11所示,对应的流程如图1-7所示,其中交替fork子节点是为了缓和数据分片不均造成的性能退化。

code_11(AbstractTask.compute())

@Override
public void compute() {
    Spliterator<P_IN> rs = spliterator, ls; // right, left spliterators
    long sizeEstimate = rs.estimateSize();
    long sizeThreshold = getTargetSize(sizeEstimate);
    boolean forkRight = false;
    @SuppressWarnings("unchecked") K task = (K) this;
    while (sizeEstimate > sizeThreshold && (ls = rs.trySplit()) != null) {
        K leftChild, rightChild, taskToFork;
        task.leftChild  = leftChild = task.makeChild(ls);
        task.rightChild = rightChild = task.makeChild(rs);
        task.setPendingCount(1);
        if (forkRight) {
            forkRight = false;
            rs = ls;
            task = leftChild;
            taskToFork = rightChild;
        }
        else {
            forkRight = true;
            task = rightChild;
            taskToFork = leftChild;
        }
        taskToFork.fork();
        sizeEstimate = rs.estimateSize();
    }
    task.setLocalResult(task.doLeaf());
    task.tryComplete();
}

图1-7

图1-7

影响并行流的因素

数据大小;源数据结构(分割越容易越好),arraylist、数组比较好,hashSet、treeSet次之,linked最差;装箱;核的数量(可使用);单元处理开销(越大越好)

建议:

终结操作以外的操作,尽量避免副作用,避免突变基于堆栈的引用,或者在执行过程中进行任何I/O;传递给流操作的数据源应该是互不干扰(避免修改数据源)。

小结

本文主要探究了Stream的实现原理,并没有涉及到具体的流操作的用法(读者可以参考《java8函数式编程》),并且给出了使用Stream的部分建议。

参考文章

深入理解Java Stream流水线
Java 8 Stream探秘
java.util.stream 库简介