校招面试的时候面的是java后台,收到的职位offer是大数据相关的东西,虽然啥也不会,不过想到这也是一个比较火的领域,就毅然决然的接受了这个offer。
在来实习之前预习了一下大数据相关的东西,知道了像Hadoop,hive,storm这些底层都是java些的,就算是现在特别流行的spark系,也对java提供了很好的支持,所以以为来了之后还是继续做java,想着应该不会差太多。
不过来实习以后才发现,做的是数据仓库,和java关系不大,最开始老大就说,我们的工作代码量是比较少的,重点在思考,开始还不以为然,也不知道是什么意思,现在真真正正明白了这个意思。哈哈哈,我们的工作重心在于分析如何建模,如何建设数据仓库,如果产出有价值的数据,而这些多在分析,真正想法确定以后,ETL和sql的代码其实非常少,一个任务多了也就两三百行。
有的同学问我来了美团以后做什么工作,我说转行做了数据仓库,他们的第一反应都以为我做了DBA,每次都要解释一番,哈哈


如上图所示,其实数据库和数据仓库的建设过程和管理过程还是有很大区别的,
- 传统的关系型数据库的主要应用,主要是基本的、日常的事务处理,例如银行交易。常用的存储主要是,mysql,oracle这些RDBMS的数据库
- 数据仓库系统的主要应用主要是OLAP(On-Line Analytical Processing),支持复杂的分析操作,侧重决策支持,并且提供直观易懂的查询结果。常用的存储是es,hive,sparksql 等基于分析的数据库,并且由于存储的是历史型数据,一般不会做update操作,而是做insert和select操作。提供的功能也是非常多,hive可以支持数组,字典,甚至是类似于c的struct结构体存储
上面说了很多数据仓库与数据库的对比,以及数据仓库的一些概念,但是具体怎么建设数据仓库还没有提,正所谓世间万物皆套路,数据仓库也不例外,也是有章可循的,我理解的,维度建模就是用来建设数据仓库的一种手段。
干巴巴的概念我就不写了,下面引用《数据仓库工具箱》一书中两个我觉得特别生动形象的类比来说明什么是维度建模
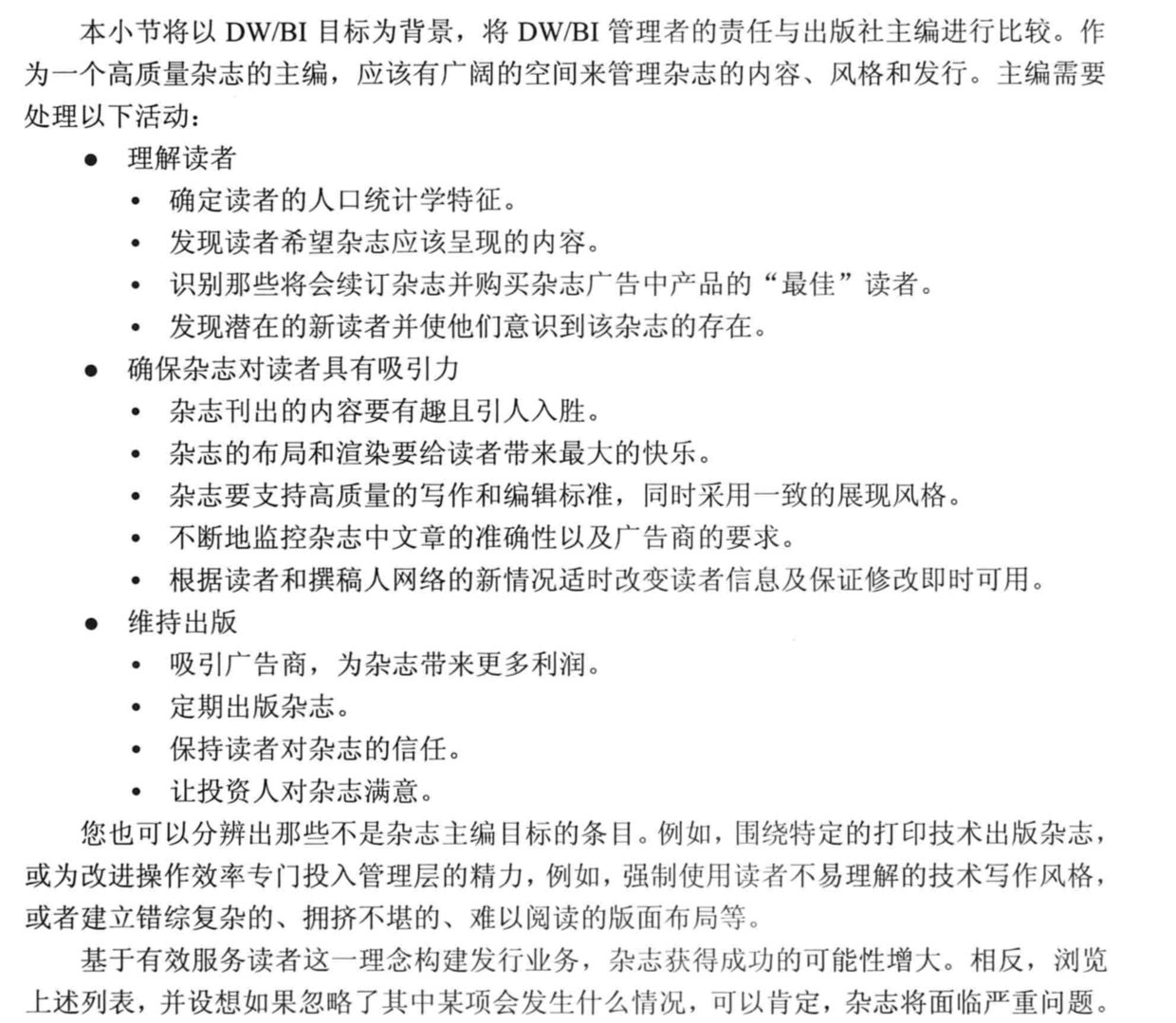
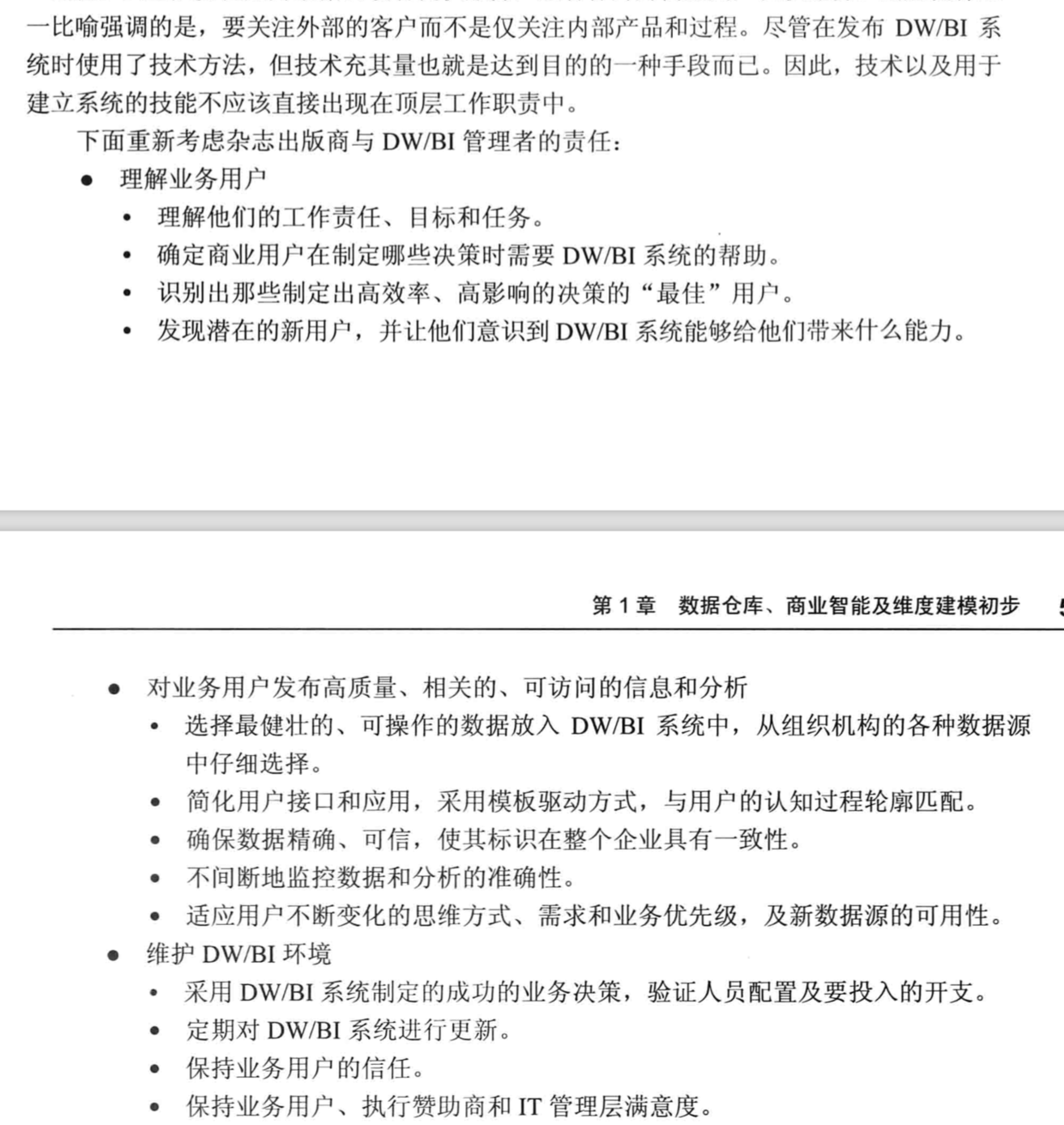
1.类比一 以出版发行社为例来说明DW/BI管理者的工作职责
(DW/BI: Data Warehouse/Business Intelligence :数据仓库与商业智能)


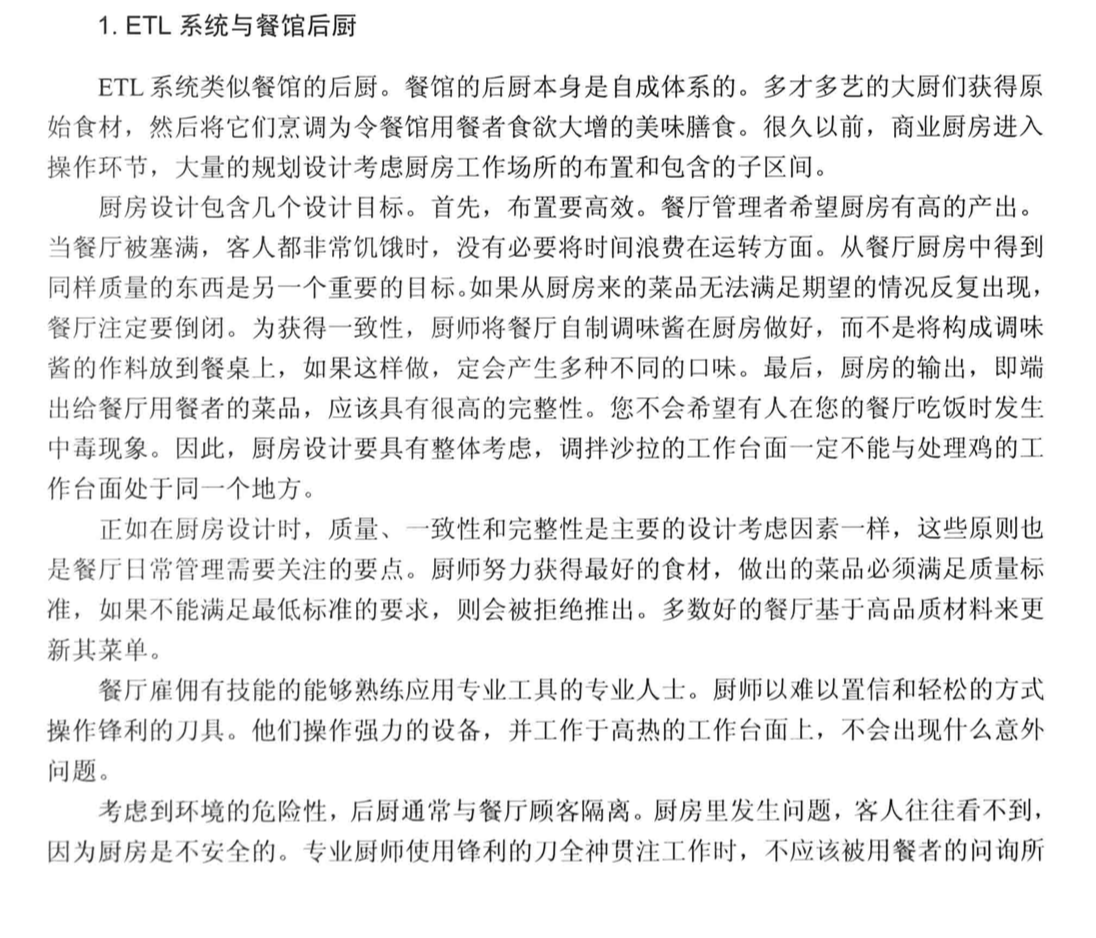
2.类比二 以餐厅为例描述Kimball架构
(Kimball 是一套业界公认的维度建模的架构)



通过上面的两个类比,以及这段时间工作中的体会,其实我觉得维度建模落地以后说白了和我们在开发一个网站或者app应用时候建立数据库的过程是很相似的,只是很多原则不一样,但是大体思路都是先从领域模型抽象业务,然后形成逻辑模型,最后落地到物理模型(表)
维度就是描述了谁,如何,在哪,为什么,什么样的这些定语的词,而事实就是一个用户行为(比如谁谁谁浏览了一个app的首页,这就是一个行为事实)或者一个可以用来计算的数字(某商店今天卖了一个避孕套,净利润50元,这个50也是事实)
维度建模就是围绕如果抽象维度和事实展开的,具体的我总结了一下几点规则(后面会继续补充):
1.涉及计算的数据应该放入事实表中(sql中用来count,sum等聚合查询的字段) 2.涉及约束,查询条件,分组条件(又叫行头指针,因为他在select部分的最前面)的应该放入维度表中 3.维度表中的内容应该尽可能全面,详细,在用一个code字段标识后,应该跟一个desc描述字段,解释前面的code的含义,比如 code:1,desc:男 4.维度表不宜为了遵守3NF规范而进一步建立维度(雪花模型),比如一个产品表有类别字段,不宜再将类别建立一张表,因为这样会使查询性能降低(连表查询),并且也省不了多少空间(维度表的大小相比事实表要小的多) 5.相同系列的维度应该放在一个维度表,而不应该建立多个维度表和事实表关联,比如上面4中提到以后,有人可能会在销售事实表中添加类别字段,关联类别维度,但是产品维度和类别维度属于同一系列,所以应该统一放在一个维度表中
下面给出一张零售业务中的维度建模图方便理解
以上是我最近三个礼拜在新工作中的一些感悟和理解,还有很多不完善,不到位,不合理的地方,后面会一一改正,也请大神在评论区多多指教